新浪财经 理财

备案私募爆雷:18亿客户资金下落不明 实控人人去楼空

券商中国

关注

金融行业近期频频爆雷,继P2P后,私募行业也有坏消息传来。券商中国记者独家获悉,一家名为“中精国投”的私募基金公司,出现严重兑付危机,涉事资金超过18亿元!

更令人忧心的是,这家私募背后的实控人——“外滩控股”已经人去楼空。而“外滩控股”又系上市公司雷科防务的第二大股东,此前曾爆出股权质押风险。种种迹象表明,事态发展并不乐观。

兑付逾期,数十名投资人集体讨说法

券商中国记者7月4日接到知情人举报,私募“中精国投”所有产品兑付逾期,大批投资人前往公司交涉。

“7月2日上午,有二三十个客户到中精国投办公地要求公司负责人给说法,当时在会议室里开了会,但客户对几位负责人的说法并不认可。下午公司又陆陆续续来了几十名客户,后来一路人去了经侦报案,经侦并未立案。于是一些客户就直接打了110报警,报警后警察就把公司两位负责人带走了,留置盘问了24小时。”上述知情人称。

该知情人透露,实际上从5月起,中精国投的私募产品就陆续到期却未能还本付息,部分客户开始到公司讨说法,这次算是集中爆发。

7月5日,记者前往中精国投位于杨浦区的办公地址,进行实地调查。虽然仍开门营业,但全公司只剩下几名值班人员。

记者在办公地遇到了几位外地赶来的投资者。“我的产品之前付息都是正常的,但6月7日产品到期后,本金和利息都突然无法兑付了。公司一直没给明确的说法,周二到现在我到公司也没看到管事的人。”一位来自常熟的老阿姨说,她买的产品是“保理票据产业私募基金”。

“这几天他们都是晚上开会。”徐先生是一位杭州机构的理财师,他的客户买了600万中精国投的产品。“以前都是按照合同给,每月付息,续投客户很多。利息6个月是8.3%,12个月是9.3%,合同都是按12个月来签。5月时候就有苗头,原定5月底的延迟到到6月初才付息。”他说。

据券商中记者向多位投资人了解,本次涉事客户资金共有18亿元,其中一家机构客户投资金额高达7.8亿元,其余多位散户,不过投资金额也均在百万以上。

走进中精国投会议室,黑板上还留着前一天晚上开会时投资人提出的问题。

据一位投资人介绍,中精国投约定一周内给出明确解决方案。

中精国投和它的票据私募基金

中国证券投资基金业协会公示信息显示,公司全名为“深圳市前海中精国投股权基金管理有限公司”,注册地为广东省深圳市,注册资本为5000万元,管理基金类别为“其他私募投资基金管理人”。协会登记的公司法定代表人为校华,担任公司总经理。

  

不过,天眼查资料显示,中精国投在去年6月27日进行过一次变更,法定代表人变更为董杰,股东也由校华变更为徐云(20%)和董杰(80%)。

  

此外,协会私募基金备案信息显示,中精国投旗下共备案了10只产品,除“中精壹号基金1期私募基金”提前清算外,其余产品均显示为正在运作,从产品名称看,均为票据私募基金。运作产品中,有8只托管人为恒丰银行。

  

“在出事之前都是按照合同每月付息,续投客户很多。利息6个月是8.3%,12个月是9.3%,合同都是按12个月来签。5月份就有了苗头,原定5月底的付息延迟到到6月初才完成。”徐先生向记者表示。

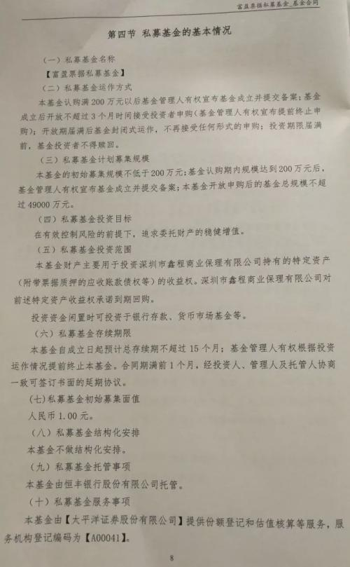
记者获得的一份“富盈票据私募基金”基金合同内容显示,该私募基金主要用于投资深圳市鑫程商业保理有限公司持有的特定资产(附带票据质押的应收账款债券等)的收益权,深圳市鑫程商业保理有限公司对该特定资产收益权曾诺到期回购,外滩控股集团对保理公司回购义务提供担保。除托管方为恒丰银行外,基金由太平洋证券提供份额登记和估值核算等服务。 合同约定基金比较基准为9.3%。

  
  
  

记者欲就此事向恒丰银行了解,但截止发稿时未收到对方回复。法律界人士表示,对票据类私募产品来说,托管银行只对资金投向进行监管,托管账户资金划款必须投向合同约定的投资范围,“从中精国投的情况看,托管行只能确保中精国投的资金确实投向约定保理公司。不可能再向下穿透,而保理公司才是问题关键。”

另据一位了解内情的人士透露,目前经侦初步调查后判断中精国投并无责任,资金确实划给了保理公司。

惊呆了!实际控制人如今人去楼空

伴随记者的进一步调查追溯,更多线索逐渐浮出水面,疑惑和担忧也随之而来。所有矛头都指向同一家公司——外滩控股集团有限公司。

“中精国投其实是外滩控股旗下子公司,去年外滩控股收了这家私募的壳,现有两名股东只是员工,当时和外滩控股签了代持协议,而私募的核心员工大多来自外滩控股财富部。深圳鑫程商业保理这家公司也是外滩控股的子公司,背后实际操盘人是外滩控股。”有中精国投员工向券商中国记者透露。

记者辗转拿到一位名义股东的股份代持协议,协议中写明实际出资方为外滩控股。

  

据券商中国记者从中精国投内部了解,公司实际负责人名为董琳,也是原来外滩控股的领导。除周一与投资者沟通和接受警方调查外,6月下旬起已很少在公司出现。

再看深圳鑫程商业保理,天眼查资料显示,该公司注册资本为2亿元,是外滩控股全资子公司,公司注册地为深圳,但联系电话与外滩控股完全一致。

  

隐藏在中精国投和鑫程保理背后的实控人——外滩控股,究竟是何来头?作为私募基金合同中保理公司回购义务的担保人,在本次私募兑付危机中能否挺身而出?

外滩控股,乍一听是上海本地企业,然而实际情况却大出所料。资料显示,外滩控股集团有限公司注册资本为1亿元,法定代表人为忻翀杰,公司成立于2014年6月,注册地址为贵州省黔南布依族苗族自治州惠水县涟江街道县府路49号。大股东是中建投国家公园建设(成都)有限责任公司,原名中海外国有资本运营(成都)有限公司,持股比例为51%,公司最上层股东为中海外国有资本运营(成都)有限公司工会委员会;另外49%股份为自然人忻翀杰持有。

2017年公司发生多次变更,4月26日正式引入现在的第一大股东,公司在去年8月也摇身一变成为国有控股企业。公司投资范围很广,涵盖房地产、国际贸易、机械设备、旅游文化等众多行业。不过,旗下多家公司曾因登记的住所或经营场所无法联系而被列入企业经营异常名录。

在内部人士眼里,忻翀杰一直是外滩控股的实际控制人。去年转让股份前,他持有80%的外滩控股股份。天眼查数据显示,忻翀杰目前是61家公司法人,名下资产众多。百度中搜索“忻翀杰”,最新大多都是负面消息。

外滩控股上海办公地址位于汉口路130号,一座6层建筑临近外滩。为了解实际情况,5日记者实地探访,却发现办公楼大门紧锁,透过玻璃窗往里看,视线范围内空无一人。

“以前楼里最多有三四百人办公,1楼是前台和会客室,6楼是董事长办公室,其他楼层是办公区。从去年开始,公司就一层层清空、遣散人员,现在连前台也关了,即使有人也不会在里面办公。很多老员工在黄浦区劳动局讨薪,我们6月份的工资也没有发。6月中下旬开始,有消息说外滩控股实际控制人忻翀杰跑路了,总公司高层也比较混乱,财务部门两个礼拜就换了三批人。不止投资人,我们员工也都很慌,有些员工客户量几千万,甚至一些家人和朋友的钱都在里面,有一位同事的叔叔就买了很多,现在整个人都崩溃了。”有中精国投员工向记者表示。

在此次中精国投兑付危机中,外滩控股并非没有介入。

记者了解到,7月1日,针对“中精盛盈票据私募基金”,外滩控股曾经出具还款计划协商函,其中提到该基金累计转让价款3.28亿元,但因深圳鑫程保理经营不善,而外滩控股也无力履行担保责任,暂无法兑付相关款项。研究后提出从2019年7月1日起每月偿还本金,分15期偿还。

  

祸起一桩上市公司股权收购?传言私募资金被挪用

中精国投为何突现兑付危机?多数中精国投员工也摸不着头脑。仅就销售业绩和管理费收入而言,这家私募上半年的情况表面看上去非常不错。

“今年前四个月,公司管理费收入有500多万,算下来全年公司收入要破千万,大家原先还想着能大赚一笔,没想到最后结果成这样。”一位中精国投的销售人员感慨。据他透露,现在公司内部传言私募客户资金可能被外滩控股挪用。

另一位接近外滩控股的人士也怀疑,此次私募兑付危机或与外滩控股系去年的一桩上市公司、雷科防务(002413)股权收购有关。公开信息显示,外滩控股系公司“贵州外滩安防设备有限公司”目前位列雷科防务十大股东第二位,持股数为1亿股,占比8.65%。贵州外滩安防设备有限公司法定代表人同为忻翀杰,且外滩控股通过子公司持有其部分股份。

回顾外滩控股系对雷科防务的股权收购,可谓命运多舛。

去年9月27日晚,雷科防务发布公告称,接到第一大股东常发集团通知,常发集团于2017年9月26日与外滩安防签署了《股份转让协议》,约定常发集团以协议转让方式将其持有的雷科防务1亿股无限售流通股份(占公司总股本的9.07%)转让给外滩安防。双方同意股份转让的交易价格为协议签订生效当日的收盘价格12.06元/股,股份转让总价款为12.06亿元。

据知情人介绍,相关股份转让最终在12月完成交割,当时外滩控股还在上海举办了庆功会。

拿到股权后,外滩控股很快便进行了全额质押。根据雷科防务公告,外滩安防将其所持有全部公司股份进行质押,质押开始日期为2017年12月13日。

谁料此后雷科防务的股价持续走低,甚至一度跌破5元,较协议转让约定的12.06元腰斩有余。持续下跌的股价让外滩安防及其背后的外滩控股承受了巨大压力和资金风险。

今年3月起,风险开始逐步发酵和显性化。

3月15日晚,雷科防务公告称,收到华融华侨关于处置公司股票的告知函,华融华侨通过渤海信托设立的“渤海信托?雷科防务股票收益权单一资金信托”受让外滩安防持有的公司1亿股股票收益权,受让价款6.5亿元,信托期限3个月。外滩安防以其持有的公司1亿股提供质押担保,合同约定外滩安防到期回购。然而外滩安防未按合同约定支付标的股票收益权回购价款,华融华侨宣称将采取包括但不限于司法拍卖等措施处置上述标的股票,以回收华融华侨投资。

4月19日晚间,雷科防务发布公告称,外滩安防持有的126.46万股被冻结,占其所持公司总股数的1.26%。

令人诧异的是,5月2日早间,雷科防务公告称,外滩安防计划自2018年5月2日起12个月内增持公司股份不超过1.5亿股。据称,外滩安防与国开金泰资本投资有限责任公司签订《战略合作框架协议》。国开金泰引进的第三方拟向外滩安防提供总规模为16.5亿的款项,用于外滩安防对雷科防务股份的质押回购及增持:外滩安防以其所持有的雷科防务一亿股股票质押,拟申请国开金泰引进的第三方投资6.5亿元;国开金泰引进的第三方在协议签订后拟向外滩安防投入金额计10亿元的资金用于外滩安防对雷科防务股份的增持。

然而好景不长,6月7日晚,雷科防务再次公告称,外滩安防持有的公司股份531.25万股存在被冻结的情况。

6月22日晚,雷科防务发布公告回复深交所关注函,该公告中提到,外滩安防拟增持公司股份事项能否实施将视外滩安防与国开金泰的合作的最终实施与否来确定。根据外滩安防提供的2017年度财务报表,外滩安防2017年度未发生营业收入,实收注册资本为零,资产负债率为100.02%,外滩安防的账面净资产为负。

从最新情况看,外滩安防对于雷科防务的质押回购和增持计划更像是镜中花,水中月。天眼查资料显示,此次计划中外滩安防合作机构——国开金泰资本投资有限公司的大股东正是如今身处债务漩涡的永泰控股。

  

“从接手开始雷科防务股价就开始猛掉,一路从12元跌到4元多。听说期间公司四处融资和过桥以及股票质押,曾经有消息要发行一直上市公司股权基金,最后没能成行。4月底有一次大家都很紧张,说是跌到8.6元以下就完了,虽然当天反弹了一下但后来股价还是继续跌,到后面就有传言说外滩控股挪用了私募的资金去炒股。”一位接近外滩控股的知情人表示。

责任编辑:杜琰 SF007

加载中...