新浪财经 理财

范文仲谈国外现金贷:监管需区分产品设计和商业模式

新浪综合

关注

来源: 中国金融四十人论坛

导 读

当前,我国现金贷市场发展迅猛,过程中暴露出高利率、高费率、高滞纳金、风控不力、征信缺失、多头借贷、过度授信、滚动续贷、用户信息泄露、暴力催收等突出问题。现金贷属于金额小、期限短、门槛低的消费信贷,此类信贷产品在美、英、澳等国家的发展过程中也产生了类似的问题,致使各国监管机构出台了有关措施加以监管和规范。

中国金融四十人论坛(CF40)成员、银监会国际部主任范文仲等人梳理总结了美、英、澳等国的现金贷款监管实践,并将这些国家的监管措施与对应纠正解决的问题作了归类,敬请阅读。

美国现金贷款监管实践

(一)美国现金贷款主要类型和存在的问题

美国的现金贷款发展起步较早。比如美国的发薪日贷款,最早可追溯到19世纪早期,当时出现某些贷款人出钱购买借款人下一月工资,出价金额略低于借款人工资水平。目前,美国现金贷款类型主要分为以下几类:

发薪日贷款(Payday Loans):发薪日贷款指需借款人在下一个发薪日全额还款的小额现金贷款,还款周期通常为2-4周,贷款额最高1000美元。该类贷款成本高,年利率可达300%或更高。作为贷款条件,借款人需将未到手的工资作为贷款抵押,或者允许贷款人能通过电子系统自动从借款人的银行账户里扣款。

分期贷款(Installment Loans):比起发薪日贷款,分期贷款的贷款金额更大(最高为5000美元)、贷款期限更长(比如1年),并要求借款人以每2周或每1个月为周期分期还清。

汽车所有权贷款(Auto Title Loans):该类贷款要求借款人以自己汽车的所有权作抵押,也属于费用高、期限短的贷款产品,通常还款期限低于30天。

气球贷(Balloon-payment Loans):某些贷款人提供大于45天的较长期贷款,通常以获取借款人的账户扣款权或是车辆抵押为贷款条件,此类贷款分期还清,通常前几期还款数额较小,最后一期还款余额较大,由于这种还款金额设置形似气球,因此被称为“气球贷”。

上述贷款主要客户对象为低收入或财务状况不佳的群体。由于这类人群时常在到期日难以全额还清贷款,他们在还款压力下被迫选择违约、续贷、多头借贷或挪用房租或生活和医疗费用来还款。许多借款人最终不得不反复展期、多头借贷,导致单个高费用的贷款演变成长期的债务陷阱。即便不断地续贷,许多借款人也会出现违约的状况,从而导致追债人骚扰或汽车被没收。另外,贷款人从客户银行账户里不定期自动扣款的行为也产生出诸多问题,比如扣款致使客户银行账户余额不足导致账户被银行关闭、或导致账户无法自动支付绑定的其它房租、电费、医疗等自动缴款项目。

以起步较早的发薪日贷款为例,目前全国范围内,贷款商约18000家,借款人约1200万,一年贷款额约460亿美元,收取费用达70亿美元。发薪日贷款成本高昂,实际年利率(APR)可达300%或更高。其问题多集中于贷款公司高利率带来的高破产率、非法或不当收债行为、贷款展期和多方借贷等导致债务陷阱(debt traps)问题严重等。据金融消费者保护局(CFPB)统计,发薪日贷款在一个月内被续贷的数量达4/5,续贷通常发生在贷款即将到期或是刚好逾期的时候;1/4的发薪日贷款被续贷了9次或以上,借款人为此支付的费用远超过当初接受的信贷。

(二)美国对发薪日贷款的监管要求

美国发薪日贷款主要受制于州层面和金融消费者保护局(CFPB)的一系列限制与规则。

1、州层面监管措施

一般而言,多数州对小额贷款设有24%-48%的年利率上限并要求贷款分期,同时许多州也有高利贷法来保护消费者。某些州限制了在特定时期借款人可以从各微贷公司获得贷款的总笔数,并建立了单一、覆盖全州的实时数据库,对贷款总笔数进行监测。

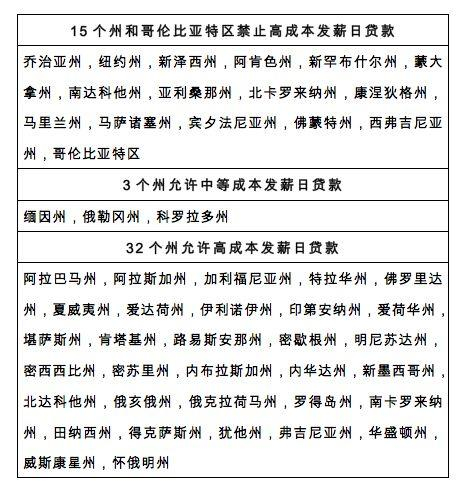
目前,15个州和哥伦比亚特区禁止高成本(年利率在100%以上)发薪日贷款,实行小额贷款利率限制或高利贷法以保护消费者。例如,哥伦比亚特区、纽约州、亚利桑那州和乔治亚州最高年利率分别限制在24%、25%、36%和60%。

3个州允许中等成本发薪日贷款,实际年利率可能超过100%,同时要求给予消费者相对较低的贷款费率和较长的还款期限。比如,缅因州将利率限制在30%,但允许高成本的阶梯费用(最高等于261%年利率)。俄勒冈州要求最低还款期限为一个月,年利率限制在36%,但允许每100美元首次借款收取10美元手续费。按此计算,一笔250美元一月期首次贷款年利率为154%,后续贷款年利率为36%。

32个州允许高成本发薪日贷款,这些州发薪日贷款获得合法性的方式或是通过专门颁布法律给予该类贷款合法地位,或是放宽小额贷款利率限制,或是监管规则缺失被业界加以利用。这些州通常对贷款额、笔数、利率、费用、期限、展期等加以限定和规范。例如,新墨西哥州的监管措施包括限制最高贷款额为2500美元,累积贷款额不能超过借款人月收入的25%,贷款期限不超过35天,禁止展期,每100美元的14天到期贷款收费不超过16美元(年利率416%),还款后10日冷却期内不能再借款,禁止暴力催款等。

2、金融消费者保护局监管要求

2017年10月5日,CFPB针对包括发薪日贷款在内的各类现金贷款出台新的监管政策,旨在解决债务陷阱问题、确保借款人有足够能力还款,相关措施包括:

完全偿付能力测试。新规要求贷款人评估借款人在借款期间和还款额最高的那次分期后的30天内是否有能力支付基本的生活开支和偿还主要的金融债务。贷款人可利用借款人提供的收入信息和房租信息等作为评估依据。此外,新规要求将向同一借款人连续借贷的短期贷款次数限制为3次,3次之后贷款人需遵守30天冷却期(cooling-off period)内不得再次借贷的规定。

特定短期贷款的本金偿付能力测试。对不高于500美元且产品结构设计上便于借款人逐渐还清的短期借款,新规要求贷款人可以采用这一测试来免除进行完全偿付能力测试。相关监管要求包括:贷款额不超过500美元、贷款不能为开放式信贷、不能放贷给近期或目前有贷款未还清的借款人、贷款人不能连续提供3次此类贷款、贷款人在借款人每期能偿还至少原本金的1/3的前提下可提供最多两个额外贷款,以及用简单的语言充分提示债务信息和风险。

风险较小的贷款选项。某些风险较低的贷款可以免除完全偿付能力测试或本金偿付能力测试。该类贷款的贷款人每年短期贷款笔数不超过2500笔,短期贷款带来的营业收入不高于总营收的10%。该类贷款通常是社区银行和信贷协会等机构提供的借款。

报告要求。新规要求贷款人使用在CFPB注册的信用报告系统来报告和获取借款人的信用信息,以完成完全偿付能力测试或本金偿付能力测试。贷款人可以申请加入CFPB的注册信息系统,CFPB会予以认定。贷款人需报告基本的贷款信息并就信息进行及时更新。如果贷款人无法从注册信息系统中获得借款人的信用报告,可以按照完全偿付能力测试(不允许本金偿付能力测试)发放贷款,但也必须检查借款人在本机构的记录。

自动扣款保护。由于贷款人发起的自动账户扣款会导致借款人账户资金不足以偿还其它生活费用和应付债务,而且反复失败的自动扣款会导致银行收取罚金或关闭借款人银行账户,所以新规中这一保护性措施旨在给予借款人对自动扣款有授权和起诉的权利。此举针对的是能调用借款人支票或预支账户的年利率在36%以上的短期借款、气球贷或长期借款。该措施具体要求是贷款人在首次扣款时需给予借款人书面通知;如果连续两次扣款失败,贷款人在得到借款人新的授权前不能再发起扣款。

英国现金贷款监管实践

英国的消费信贷受英国行为监管局(FCA)监管。FCA将发薪日贷款及短期现金贷款划分为高成本短期信贷(high-cost short-term credit, HCSTC)作统一监管。

近期,包括发薪日贷款在内的高成本短期信贷在英国也发展迅速并带来了类似美国现金贷款的问题,FCA在2015/2016年度对发薪日贷款行业发展和债务征收等情况进行了检查,并相应重新审查和修订了监管措施,最终于2017年发布了修订后的《消费信贷监管手册》(Consumer Credit Sourcebook)。

相关主要措施主要着眼点为消费者保护和行为监管,具体如下:一是审核贷款人资质,要求所有贷款公司需获得FCA授权。二是确保充分信息披露,要求贷款公司名称不能有误导性、对消费者进行充分的风险提示、要求贷款公司至少要参与1家价格对比网站等。三是规范合理利率费率,FCA为确保贷款公司执行合理的收费水平,对贷款总成本、日成本和违约金费用设置了上限,具体包括:100%总成本上限(Total cost cap),其单项费用或各项费用总和不能超过借款总额的100%,即年利率(APR)最多不能超过100%;0.8%每日成本上限(Initial cost cap),从借款人开始使用贷款算起至最终还款日期限内,每日的单项费用或各项费用总和不能超过借款总额的0.8%;15英镑违约金上限(Default cap),违约金不能超过15英磅。四是强化信息报告和风险控制,FCA规定了数据共享(data sharing)要求,即要求所有贷款公司参与实时数据共享,确保大多数贷款得到实时报告。五是规范贷款回收行为,限制贷款公司从客户账户自动扣费的次数(失败次数不超过2次),以及不允许部分金额自动扣款(banning part payments),即必须按规定全额扣款。六是纠正债务陷阱问题,要求贷款人进行充分的贷前审查,确保借款人具备还款能力。同时,规定贷款展期(rollover)最多不超过2次。

澳大利亚现金贷监管实践

澳大利亚的主要现金贷款类型分为以下几类:小额贷款(SACCs)的贷款额不超过2000澳元,贷款期限16天至1年,费用不能超过20%启用费(establishment fee)及4%月费(monthly fee)。此类贷款包含发薪日贷款。中额贷款的贷款额在2001澳元与5000澳元之间,贷款期限16天至2年。费用不能超过400澳元的一次性启用费(one-off establishment fee)以及48%的年利率。大额贷款指超过5001澳元的贷款,贷款期限超过2年,年费用及利率不能超过48%,其中包括启用费。

澳大利亚的发薪日贷款由澳大利亚证券与投资委员会(ASIC)监管,主要监管措施包括:贷款公司需持牌经营;总贷款费用限制在借款额的24%(20%启用费及4%月费);禁止低于15天的贷款;借款人必须提供财务状况材料,比如近三个月的银行账单、信贷合同、收入证明等。目前,澳大利亚监管当局目前正在广泛征求业界意见,研究进一步完善发薪贷监管。

国际监管经验总结及对我借鉴意义

高成本小额信贷在各国存在形式上的差异,近一时期由于全球经济复苏、互联网发展等因素驱动,小额消费信贷发展迅速,美国、澳大利亚、英国等相继出台及修改监管措施,以纠正行业暴露的问题。总体上,发达国家对现金贷款的监管更侧重于保护消费者角度,发展中国家监管较侧重规范行业发展、防范行业风险的角度。

现金贷虽然在一定程度上弥补了传统金融机构未覆盖人群的个人信贷业务短板,有积极作用,但它本身仍建立在传统的信贷模式之上,产生的社会问题亟待治理。在互联网科技的推动下,我国现金贷的行业发展出现了一些新的特征,社会影响逐步扩大。监管部门应对现金贷机构的产品设计和商业模式进行区分,积极倡导有助于降低平均市场利率水平、提升普惠金融服务的金融创新;同时防止没有技术创新内涵,仅利用互联网平台扩大放贷人群的高利贷活动卷土重来。

加载中...