新浪财经 理财

一辈子只买一份保险 但这份保险的“坑”防不胜防!

新浪综合

关注

大猫财经

“辛辛苦苦几十年,一病回到解放前”。辛苦打拼很多年却可能在一场大病面前重回赤贫,这种忧虑,大家的都是相通的。包括大猫财经保险群里在内的很多人问我最多的一个险种就是重疾险。我们今天就来说说重疾险该不该买?怎么选?挑哪个?

01 我们为什么需要重疾险

随着医疗水平的提升,大家会发现,或许重大疾病不一定要命,但一定要钱!

患了大病之后,面临的现实是:花钱不断,收入中断。

看病要钱,护理费、康复费、营养费……还要钱。而且,可能这个过程要好几年。

再看看收入。《劳动法》第19条规定:只要不是因工负伤,患病超过两年,不能从事原工作,也不能从事由用人单位另行安排的工作的,就可解雇。除了患者本人的收入减少甚至中断,因为要照顾他,家人的工作也会受到影响,相应的收入也可能降低。

这种情况下怎么办?

医保是个好东西,一般来说可以报销40%-60%的医疗费用。但很可惜,医保的特征是“全覆盖,低水平”。社保目录、封顶线、报销比例,决定了社保仅仅是解决普通人最基本的问题。看个数据,在中国允许销售的药品是19万多种,医保目录内药品是2千多种。很多治疗癌症的特效药都不在医保范围内。

除此之外,你还可以选择花老本儿、借钱、众筹,以及不治了。

或许,通过各种手段,看病的问题可以解决,命可以保住,但他们在财务上却“死”了。在考虑自己活下去的同时,是不是也要考虑家庭未来的经济生命呢?

在我看来,最好的选择是通过商业保险,每年几千块钱,就可以把几十万的大病风险转嫁出去。

非常赞同重疾险创始人巴纳德医生的那句话,他说“我们需要重疾险,不是因为我们会死,而是想好好活着。”

试想一下,当一个人不幸患上重大疾病,保险公司给他一大笔钱,跟他说“拿去花”、“随便花”,会是怎样一种感受。

医生只能救一个人的生理生命,而保险却可以救一个家庭的经济生命。

这也是我为什么在群里一直推荐大家考虑重疾险搭配百万医疗险的原因,重疾险是基石和城墙,百万医疗险是对城墙的加固,二者结合,才能让我们的防御堡垒更加牢固。

有人在群里问过,是不是买了百万医疗险就可以不用买重疾险了,我可以很明确的说,No!二者是完全不同的逻辑:

百万医疗险价格便宜保额高,但是需要凭医疗发票报销,费率不保证,一般来说可能3-5年就涨价或者停售;

而重疾险价格高且保额固定,是达到理赔标准定额给付,至于治疗花多少钱和理赔多少钱完全不挂钩,保障期间所有承诺不变,保费也不会变化。

二者是非常互补的,最好都买。我十年前买了第一份定期重疾险,百万医疗险一出现,我就火速的买了,今年又给自己补充了一份终身重疾险。每个人的保障,都是要随着时间推移、新产品的出现来不断进行补充的。

 02 选重疾险时应该看重什么、看轻什么

现在的重疾险真是特别丰富。这个福、那个健、还有什么享的,几百种产品,摆在那,看得人眼花缭乱。

现在重疾险和十年前比真的是有很大的变化,保的疾病种类越来越多,重疾+轻症数量最多都达到三位数了;赔付的次数也多了,多次赔付的产品流行起来;附加服务也增加了,比如绿色通道,二次会诊。这些功能真的有用吗?

今天我就来给大家科普科普,看看选重疾险什么最关键。

疾病数量

先来看看大家最关注的,保多少种疾病。是不是重疾险保的疾病种类越多就越好呢?

我们先来看一个数据:中国人一辈子可能患的重大疾病,有6种占据绝对的大头儿,超过80%的患上重大疾病的,得的就是这6种病。如果继续扩展,有25种疾病,发病占比高达95%-98%了。目前中国内地市场的所有重疾险,都包括这25种疾病,而且对疾病的定义是一模一样的。因为这是保监会的统一规定。

所以,不必过度追求重疾险是保25种重大疾病还是保100种重大疾病。疾病种类越是扩展,后面的发病概率就越低。

话又说回来,如果俩重疾险放那儿,价格就差一点点,我肯定选保的疾病多的,1%的概率被自己摊上了,那也是灭顶之灾。

注意我说的前提条件,“价格就差一点点”!所以,选择的核心关键是性价比。要看保险公司在定价时,没有将高额的利润藏在这部分扩展疾病中。

轻症

最开始的重疾险都只保重大疾病,但最近几年,很多产品都开始将“轻症”纳入到重疾险的保障范围。

轻症,从疾病定义看,只是程度未达到重疾标准而已。

比如原位癌,类似0期癌症,一般切除即可,术后一般不需要辅助化疗或者靶向治疗。但在含轻症的重疾险里,会加上原位癌。

一般轻症的治疗费用多集中在5万以下,不过也存在像听力严重受损、心脏瓣膜介入手术这种费用较高的情况,就医后的恢复费用也是一笔不小的支出。

从发病概率来看,轻症发生率大约是重大疾病发生率的30%。随着体检技术的提高,我觉得只要大家重视体检,很多问题都能在早期发现的。所以我的建议,如果预算允许,轻症可以有!

多次赔付

得了重疾,赔一次?不够,再赔一次!还不够,再赔一次!!

之前的重疾险都是“一锤子”买卖,得病——赔付——合同结束,如果想再买,抱歉,你身体不好不卖给你了。

但现在医疗技术水平提高了,很多病只要钱到位都能保住命,甚至很多人预后还能活很久。比如癌症的五年生存率,目前中国的均值是30.9%,美国癌症患者的5年生存率为66%。所以还是有很大的提升空间的。

多次赔付的产品设计思路很好,但赔付概率到底有多大还有待商榷。

比如某个产品打出了7次赔付的广告,这种就有些太扯了,这概论,也没sei了吧。

我认为,如果多次赔付的重疾险明显比单次赔付的贵很多,可以不考虑,有这钱还不如把保额买更高点儿。如果价格差不多,建议买。

另外,也要注意,多次赔付的重疾险,想多次理赔也有一定的门槛:比如一般会将具有关联性的疾病归为一组,每组只能赔一次;比如,两次重疾的确诊时间也要有一定的间隔,最短的180天,或者1年,癌症多次赔付都是要5年以上。

绿色通道

先说结论,这个服务很好,可以有。

一般保险公司提供的就医绿色通道服务,包括健康咨询、挂专家号、住院协调、陪诊服务等。

现在,优质的资源集中度很高,有名的医院人满为患。可以不夸张的说,一号难求、一床难求。尤其是涉及到异地就医等问题,有绿色通道会方便很多。

返还功能

有的重疾险会主打不出事儿多少岁返还多少钱,带返还功能的重疾险要比不能返还的重疾险贵。羊毛出在羊身上,返还的部分,本金也是来自于你交的保费,保险公司不会做亏本买卖,赚钱是必须的,而且收益率又不高。所以如果不是有特殊的需求,没必要追求返还。

03 重疾险到底该怎么选?

接下来咱们说说重疾险到底怎么选。

选便宜的还是选贵的

咱们首先说说买重疾险选便宜的还是选贵的。这个问题看起来好像有点傻。但是,却是实实在在困扰很多人的问题。

先说说这一年交几百的重疾险和一年交上万的重疾险,到底差在什么地方吧。

其实,差价来源主要有几个:

保障期限越长保费越贵:

只保一年的重疾险的价格<能保几十年的定期重疾险的价格<终身重疾险的价格。

保障期限肯定越长越好,但也要考虑经济承受能力,一般来说,保障期限和保额二选一时建议选保额,也可以考虑定期重疾和终身重疾各买一些。

功能越花哨越贵:

带理财功能、返还型的重疾险的价格>纯保障重疾险的价格

功能越多、利润点越多,越是简单的产品藏的猫腻越少。怎么分辨?看看重疾险的宣传里是否出现了“储蓄”、“满期金”、“每年返还”、“返本”、“不出事保费返还”等字眼儿

带身故责任的重疾险贵:

身故赔保额的重疾险的价格>身故退现金价值或者退保费的重疾险的价格

所谓的身故赔保额,指的是重疾险带了寿险功能,因为人必有一死,不死在重疾也可能死在其他原因上。

对保险公司来说,这笔钱是必然要赔出去的,区别只是赔得早和赔得晚罢了。而只带纯重疾保障的重疾险就不一样了,得不得重疾,理赔不理赔是有概率的。身故赔保额适合对寿险有需求的投保人。另外,在理赔实务中,也有的保险公司会对前者大方一点,因为区别就是早赔几年晚赔几年,而对后者会严格一点,因为涉及到盈亏平衡的问题。

目前一些大公司的产品都是以寿险为主险,重疾险做附加险的形式出现的,这种产品也都可以归于身故赔保额的重疾险。

得了重疾赔完身故还能赔的贵:

额外给付型重疾险的价格>提前给付型重疾险的价格

这两类保险都包括身故和重疾责任,区别是:提前给付型重疾险,不管身故或重疾哪个先发生就先赔保额,但只赔一次,赔完保单失效;而额外给付型重疾险是得了重疾赔一次,之后身故再赔一次,很明显由于它有可能赔两次,所以它的价格要比提前给付型产品要贵。

还有大家讨论比较多的平安福,寿险保额比重疾险保额高1万,重疾险赔了,其实寿险保额也就只有1万了,更接近提前给付型重疾险。

说完了重疾险贵和贱的原因,相信大家在选择的时候就容易衡量了。产品没有绝对的好和坏,只有适合自己需求的。

买保到60岁、70岁还是买保终身的?

这种问题的答案其实非常显而易见,肯定是保障越久越好嘛。

但保险时间越长肯定风险越高成本越大,保费就会变贵。

有钱的买保障时间长的,没钱的买保障时间短的。刚毕业的年轻人可以考虑定期的,40来岁有一定经济基础的要考虑终身的了。

如果钱有限,必须在保额和保障期上做选择题,建议你优先考虑保额。人生责任最重的时期的保障一定要做足。

也可以考虑折中一下,像我一样,定期重疾和终身重疾做搭配。

买多少保额?

最近跟一个保险公司的董事长聊天,她认为可能会很快攻克癌症。目前癌症的治愈率已经高达69%。医疗手段的进步,给人类带来了福音,比如上海市质子重离子医院,治疗效果明显高于常规放疗。然而其治疗费用每疗程27.8万元。

目前25种核心重疾的治疗整体费用大致在30万-50万左右,但医疗费用是水涨船高的;除了考虑治疗费用,也要考虑家庭的“经济生命”,有建议说重疾保额要做到年收入的3-5倍。我觉得需要考虑的方面很多,从目前看,建议重疾险保额最好能在50万元人民币以上。

如果经济条件比较宽裕,可以买更高的保额,这样对患病期间的个人和家庭生活水平也能有一定的补贴,比如患病的父亲仍然能资助孩子上各种补习班。保额够了,可以吃效果更好、副作用更小的抗癌药物,也能够承担最新但昂贵的试验疗法,比如尝试最新的免疫药物PD-1治疗癌症,或者可以去国外治疗。

有多长缴费期限就选多长缴费期限

应该一次把保费交了(趸交保费)还是分成10年、20年30年交保费?

缴费期限选择越长越好,有二十年缴选20年,有三十年缴选30年。

举个栗子:有一份20年保险期间的重疾险,缴费期间有趸交和20年交两种。20年交的总保费比趸交保费高。

如果A选择了趸交,B选择了20年交。最极端的例子,他俩第一年就出事理赔了,那明显B划算。

虽然缴费的总钱数是多了,但期缴的缴费压力小,保障的杠杆比更大。

什么时候买最划算

保险是越老越贵,越老越难买。多少人现在想起给自己爸妈买保险,结果是要么买不到,要么算算太不划算了。爸妈的今天,就是我们的明天,如果不想给自己的孩子添麻烦,那还是趁早买保险吧。

网上传一句马云说的话,“今天让你买保险,不是因为你有钱,而是因为你有资格!”马云说没说,我没亲耳听见,但理儿是这个理儿。成名要趁早,买保险要趁早,为啥?因为不早点买恐怕你就没资格买了,比如,针对个人健康情况的“如实告知”你通不过。

“如实告知”的目的是使保险公司能正确了解被保险人的健康状况,由此来判断是否把保险卖给这个人,或者要不要对他实行点“差别待遇”。

如果不是全“否”怎么解决:进入线上或者线下核保流程,也就是保险公司的核保工作人员对你进行评估。

评估的结果可能是:

正常投保

告知的事项对投保的影响不大,保险公司会给出正常投保的结论。

加费承保

已有病史增加了以后罹患重疾的风险,需要用比普通人高的费率进行承保,比如别人花100你就得花120。但是,之后出险可以正常理赔。

除外责任

某一部位或器官罹患重疾的风险很大,不过其他的脏器还好,这时通常给出除外承保的结果。也就是说除外的器官或部分发生重疾,保险公司不承担赔偿责任,其他部位的疾病出险是可以正常获得理赔的。

延期受理

目前健康状况不明,需要一定时间观察,待明确诊断后才能决定是否承保。

拒保

保险公司在核实了提交的资料后发现风险超过了公司的承受范围,这时就会拒保。

最近在群里有不少非标准体的猫友问核保的事情,还有被线下多家公司拒保的问能不能私人定制保险计划让她顺利买到保险。对被保险公司拒保,我也很遗憾。真是应了那句话:四十岁前人找病,保险求你买;四十岁后病找人,你求着买保险。

04 哪些重疾险还不错

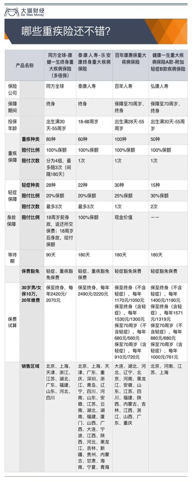
从产品看选择很多,猫妹给大家挑了四款性价比很高的产品。具体的对比信息可以看表格。

(如果图片不清晰,放大查看)

前面两款产品都属于身故赔保额性质,含有寿险责任,所以保费看起来贵一些。

同方全球康健一生多倍保是多次赔付的产品,这在所有的产品中特点比较鲜明的,等待期很短,只有90天,性价比很高,可以称得上多次赔付的产品、单次赔付的价格。

泰康乐安康是泰康人寿的产品,在大公司出品的产品中这个产品的定价是最亲民的,产品中规中矩,最大投保年龄可到68周岁,投保的地域很广,还有一点和其他产品不同,病毒性肝炎患者、小三阳及乙肝病毒携带者客户可申请核保。

接下来这两款产品都是极简型产品,不含寿险责任。

百年康惠保是一款追随产品,中规中矩,100种重疾、30种轻症,都可赔付一次。从单纯投保重疾险角度,费率很低,搭配轻症以后,价格优势就变小了。这款产品可以选择30年缴费。另外百年人寿的分支公司相对多,很多地区都可以投保这个产品。

弘康的健康一生A+B是市场上久经考验的一款重疾险,也是网红产品,保障比较全面,含有轻症保障,轻症赔付2次且赔付比例30%,高于同类产品。也可以选择30年缴费。

05 重疾险要注意什么?

最后要提醒大家两件事儿。

首先,对重大疾病保险要有正确看法。重大疾病保险是保险行业的一个概念,其中的重大疾病定义和医学对重大疾病的认识是不完全一样的。不是被保险人患了医学上的大病后,重疾险就必然赔付。具体什么算什么不算,一切都以合同为准。

另外,要重视健康告知,不要给理赔留隐患。保险公司问你有什么问题就回答什么问题,没问的不用回答。如果存在问题,不能线上直接投保,可以走线上核保通道。

责任编辑:杜琰 SF007

加载中...