临近年末,银保监会再发一张巨额罚单!

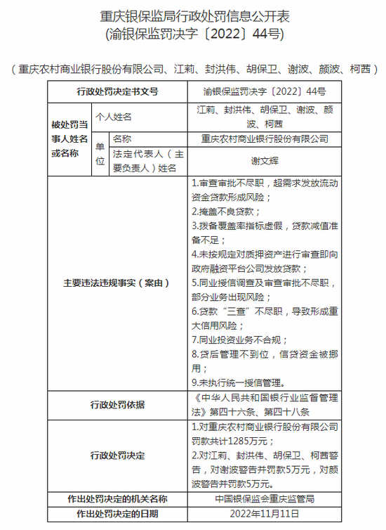
11月21日,重庆银保监局发布一张千万级罚单,剑指重庆农村商业银行股份有限公司(以下简称“重庆农商行”)及其相关责任人,该银行因存在掩盖不良贷款、拨备覆盖率指标虚假等9项违法违规行为,被罚款1285万元。同时,相关责任人遭到警告,其中两人被分别处以5万元罚款。
值得注意的是,此次并非是重庆农商行今年首次收到罚单,其中不乏有百万级别罚单。
因涉及九项违规行为被罚1285万,
六名责任人连同被罚
据重庆银保监局公布的罚单内容显示,重庆农商行因存在审查审批不尽职,超需求发放流动资金贷款形成风险;掩盖不良贷款;拨备覆盖率指标虚假,贷款减值准备不足;未按规定对质押资产进行审查即向政府融资平台公司发放贷款;同业授信调查及审查审批不尽职,部分业务出现风险;贷款“三查”不尽职,导致形成重大信用风险;同业投资业务不合规;贷后管理不到位,信贷资金被挪用;未执行统一授信管理九项违法违规事实,被罚款1285万元。
同时,对江莉、封洪伟、胡保卫、柯茜警告,对谢波警告并罚款5万元,对颜波警告并罚款5万元。

公开资料显示,江莉是重庆农商行首席风险官兼资产负债管理部总经理、风险管理部总经理;谢波为渝农商金融租赁有限责任公司法定代表人,该公司大股东为重庆农商行,持股比例为80%。
值得注意的是,今年8月,渝农商金融租赁有限责任公司被重庆银保监局开出一张90万元的罚单,违法违规事实包括租赁物不合规、风险分类不审慎。
另据银保监会官网显示,重庆银保监局于2020年6月发布关于渝农商理财有限责任公司开业批复,核准江莉、颜波董事任职资格。
存在掩盖不良贷款等违法行为,
今年三季度不良率为1.23%
从重庆农商行此张罚单的违法违规事实看,其中涉及与财务报告相关的问题,包括掩盖不良贷款、拨备覆盖率指标虚假及贷款减值准备不足等。
据重庆农商行今年三季报显示,该行不良贷款余额77.38亿元,较上年末增加4.38亿元,不良贷款率1.23%,较上年末下降0.02个百分点。拨备覆盖率361.26%,较上年末上升21.01个百分点。
另外,前三季度,重庆农商行实现营业收入225.57亿元,同比减少2.21%;实现归母净利润92.42亿元,同比增长5.6%;资产总额13308.5亿元,较上年末增长5.10%;客户贷款和垫款总额6300.38亿元,较上年末增长8.22%。
公开资料显示,重庆农商行前身为重庆市农村信用社,成立于1951年,2008年组建重庆市统一法人的农村商业银行。2010年,该行在港交所上市,是全国首家上市农商行;2019年,该行在上交所上市,成为全国首家A+H股上市农商行。
天眼查显示,重庆农商行前两大主要股东为香港中央结算(代理人)有限公司和重庆渝富资本运营集团有限公司,持股比例分别为22.13%和8.7%。
重庆农商行今年已收多张罚单,
多家金融机构被开大额罚单
除了上述罚单,今年以来,重庆农商行还收到多张监管下发的罚单,其中不乏有百万级罚单。
今年1月,重庆农商行因信贷资金被挪用、个人经营性贷款未按规定受托支付两宗违法违规,被重庆银保监局处以80万元的罚款。
6月8日,重庆农商行因未按照规定履行客户身份识别义务、未按规定保存客户身份资料和交易记录、未按照规定报送大额交易报告和可疑交易报告、与身份不明的客户进行交易四项违规,被央行重庆营管部处以255万元罚款,4名相关责任人合计被罚11万元。
临近年末,监管部门已对多家金融机构开出大额罚单,其中不乏有千万级和百万级的罚单。
比如,近日,第三方支付机构百联优力因存在未落实防范电信诈骗风险相关要求等四项违法违规行为,被罚没约6489.33万元;浙商银行杭州分行因未落实资金用途管控要求等多类问题,被罚款400万元;宁波银行杭州分行因涉房地产开发贷款管理严重不审慎等八项问题,被罚300万元。

