
一家规模并不突出的县城农信社,却卷入了多起数额巨大的违法放贷案,涉案金额从百万至亿元不等。
开年首月,银行业首批终身禁业罚单已经出炉。其中,国家金融监督管理总局宁波监管局针对象山县农村信用合作联社(以下简称“象山县农信社”)抛出的7张终身禁业、4张警告尤为瞩目,从总部理事长、主任至营业部工作人员,乃至分支机构,多处沦陷。
结合相关法律文书,可以发现,这些罚单的背后,已有多起农信社人员获刑,且骗贷套路大多类似的“窝案”,涉及金额甚至可达1.6亿元。与此同时,该农信社的注册资本才为4.3亿元。
7人永久禁业,农信社理事长、主任皆落马
1月19日,国家金融监督管理总局宁波监管局公布一批行政处罚信息公开表,剑指象山县农信社。
罚单信息显示,象山县农信社7人被禁止终身从事银行业工作,包括时任该社理事长、主任、营业部总经理、营业部总经理助理兼信贷主管、两名营业部客户经理以及丹城信用社主任、营业部总经理。
上述7人的违法违规行为主因为对员工行为管理不到位、采用不正当手段发放贷款、催收处置严重不审慎负有直接责任。
此外,因员工行为管理不到位、采用不正当手段发放贷款,副主任、信贷管理部总经理、营业部客户经理、客户经理等4人收到警告。

深挖该农信社多起禁业、警告罚单,可以发现背后牵扯出多笔规模巨大的违法放贷,数名相关人员已获刑。
据中国裁判文书网,时任象山县农信社理事长的谢语诚,因涉嫌犯违法发放贷款罪于2019年2月19日被浙江省象山县公安局传唤,次日被刑事拘留,同年3月25日被依法逮捕。现羁押于浙江省象山县看守所。
谢语诚违法发放贷款罪一审刑事判决书显示,2007年12月,被告人谢语诚担任象山县农信社主任,2011年9月至2017年7月,担任该社理事长,主持信用联社全面工作。
2011年11月8日,谢语诚任信用联社理事长时,当时的信用联社副主任(主持工作)为郑仲华,2013年11月29日,郑仲华任信用联社主任。
2015年12月,谢语诚担任理事长期间,象山县信用联社主任郑仲华意欲向其弟郑敏违法发放贷款,与谢语诚等人商定,以宁波滨海学校的名义向象山县农信社申请增加贷款800万元。
尔后,郑敏向象山县农信社提供虚假的购销合同等贷款资料向信用联社申请贷款。谢语诚及郑仲华等人明知文件里的宁波滨海学校不符合增加贷款的条件,但仍然展开了决策,并利用谢语诚的授信审批权、郑仲华的用信审批权审批通过贷款,违法发放贷款达800万元。直至谢语诚案发,该笔贷款款项仍未归还。
除了这笔违法贷款外,2010年至2011年期间,谢语诚还陆陆续续通过四次贷款发放,将贷款批给了象山县裕丰针织制衣有限公司、宁波积瑞国际贸易有限公司、宁波瀚博塑料制品有限公司等不合申请条件的空壳公司,幕后老板为谢语诚的朋友林洁,其共收到贷款1580万元,至案发时亦未归还。
谢语诚对此进行了一连串的否认,辩称象山县农信社于2015年12月向宁波滨海学校发放的新增贷款800万元符合贷款条件;林洁也没有向他请托过帮忙向信用联社贷款,他也没有参与信用联社向林洁发放贷款的事宜,故他的行为不构成违法发放贷款罪。
法院结合多方证人证词,未采纳谢语诚的辩词,称其身为金融机构工作人员,结伙违反国家规定发放贷款,且向关系人发放贷款,数额特别巨大并造成特别重大损失,其行为已构成违法发放贷款罪。最终,谢语诚被判处有期徒刑五年,处罚金8万元,并没收其财产。
法院判决亦显示,郑仲华犯违法发放贷款罪,刑事判决书已经发生法律效力,具体刑期未见披露。鉴于郑仲华未自觉履行生效法律文书所确定的义务,向其及其他被执行人追加缴纳罚25万元。
“窝案”连发,营业部、分支机构人员亦落法网
裁判文书网相关判例显示,本次象山县农信社禁业、警告名单中,除了包含该农信社总部管理人员,该机构旗下的营业部、分支机构也有数人获刑。
营业部来看,时任象山县农村信用合作联社营业部总经理的吴慧萍协同其下属营业部总经理助理兼信贷主管陆波、营业部客户经理练慧开展了一系列违法放贷案,多人均被逮捕。
公开资料显示,2010年1月至2017年2月,吴慧萍担任象山县农信社营业部总经理,负责办理、审批贷款等营业部全面工作;2014年6月至2017年4月,被告人陆波担任营业部总经理助理,兼任信贷主管,负责贷款办理审批工作;2010年1月至2017年3月,被告人练慧担任营业部客户经理,负责贷款办理工作。
吴慧萍因涉嫌犯违法发放贷款罪、骗取贷款罪于2018年9月18日被象山县公安局传唤,次日被刑事拘留,2018年10月26日被依法逮捕。现羁押于浙江省象山县看守所。
陆波因涉嫌犯违法发放贷款罪、骗取贷款罪于2018年9月18日被象山县公安局传唤,次日被刑事拘留,2018年10月26日被依法逮捕。现羁押于浙江省象山县看守所。
练慧因涉嫌犯违法发放贷款罪、骗取贷款罪于2018年9月19日被象山县公安局取保候审,2019年9月19日被象山县人民检察院取保候审。
吴慧萍一伙的违法放贷套路与谢语诚及郑仲华等人类似,都是明知申请人提起申请的公司不合条件,但仍然通过虚假材料。相关申请人多为涉案工作人员的亲戚及朋友。
浙江省象山县人民检察院指控称,被告人吴慧萍违法发放贷款15630万元,造成直接经济损失10280万元,骗取贷款900万元;被告人陆波违法发放贷款14350万元,造成直接经济损失9000万元,骗取贷款900万元;被告人练慧违法发放贷款12550万元,造成直接经济损失9000万元,骗取贷款600万元。
最终,法院判定,吴慧萍、陆波、练慧身为金融机构工作人员,结伙违反国家规定发放贷款,数额特别巨大且造成特别重大损失,且向关系人发放贷款,又结伙以欺骗手段取得金融机构贷款,案发后不能归还,给金融机构造成特别重大损失,其行为均已分别构成违法发放贷款罪、骗取贷款罪。
一审判决显示,营业部三人齐齐锒铛入狱,且法院二审驳回了上诉,维持了原判。
吴慧萍犯违法发放贷款罪,判处有期徒刑九年六个月,并处罚金15万元;犯骗取贷款罪,判处有期徒刑三年,并处罚金8万元,决定执行有期徒刑十年,并处罚金23万元。
陆波犯违法发放贷款罪,判处有期徒刑三年六个月,并处罚金6万元;犯骗取贷款罪,判处有期徒刑一年六个月,并处罚金2万元,决定执行有期徒刑四年,并处罚金8万元。
练慧犯违法发放贷款罪,判处有期徒刑二年十个月,并处罚金3万元;犯骗取贷款罪,判处有期徒刑一年,并处罚金2万元,决定执行有期徒刑三年,缓刑四年,并处罚金5万元。
此外,营业部客户经理杜爱民也伙同其兄弟重复了类似的骗贷套路,骗取贷款资金共计人民币190万元。最后,杜爱民选择了自首,从轻或减轻处罚后,因骗取贷款罪,被判处有期徒刑二年六个月,并处罚金3万元。
分支机构方面,时任象山县农信社丹城信用社主任、营业部总经理的励旦文因涉嫌犯违法发放贷款罪于2020年12月9日被象山县公安局取保候审。法院判决,励旦文犯违法发放贷款罪,判处有期徒刑三年,缓刑四年,并处罚金人民币3万元。
该农信社去年底已收6张罚单!共计近千万元
据爱企查官网显示,象山县农村信用合作联社成立于1997年5月6日,注册资本约4.3亿元,分支机构达68处,法定代表人为郑元杰。
作为一家规模并不突出的县城农信社,该机构近期已非第一次因罚单受到市场关注。
据国家金融监督管理总局官网2023年12月29日发布的公示,2023年底,因采用不正当手段发放贷款、信贷管理不尽职等多项违法违规事项,象山县农信社连收6张罚单,罚单金额共计970万元。
罚单显示,该农信社收到的金额最大的罚单达540万元,主要违法违规事项为员工行为管理不到位、采用不正当手段发放贷款、催收处置严重不审慎。

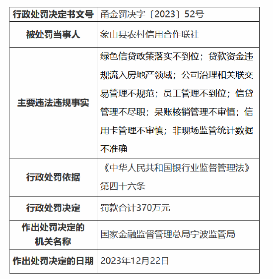
此外,另一张大额罚单,其金额规模亦达到了370万元,涉及的违法违规事件多达8项,囊括绿色信贷政策落实不到位、贷款资金违规流入房地产领域、公司治理和关联交易管理不规范、员工管理不到位、信贷管理不尽职、呆账核销管理不审慎、信用卡管理不审慎、非现场监管统计数据不准确。

此外,象山县农村信用合作联社还因信贷资产风险分类不准确、不良资产处置管理不规范,被罚60万元。

与此同时,象山县农村信用合作联社及其分支机构的领导层也收到了3张罚单。
罚单显示,象山县农村信用合作联社办公室副主任周忠因公司治理和关联交易管理不规范问题被警告,象山县农村信用合作联社副主任胡光强因信贷管理不尽职、呆账核销管理不审慎行为被警告,象山县农村信用合作联社石浦信用社主任胡建辉因借用客户资金被警告并处罚款5万元。



事实上,近期因贷款相关违法违规行为而被处以大额罚单的农信社并不算少,据国家金融监管总局官网披露,福建、云南等多地的县城农信社均因贷款相关事宜收到了百万级或几十万元左右的罚单。贷款风控加强,各大银行机构恐怕还得早些提上日程。

