年报披露前夕,首家登陆A股市场的第三方支付机构自爆收单业务“跳码”,股价大跌超13%!
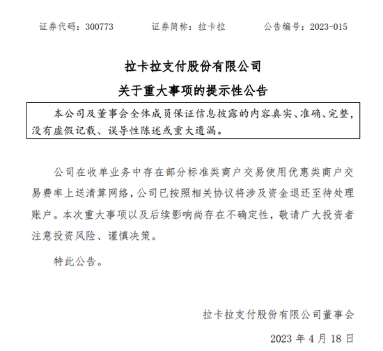
本月18日,拉卡拉支付股份有限公司(以下简称“拉卡拉”)发布《关于重大事项的提示性公告》,自爆收单业务“跳码”,即在收单业务中存在部分标准类商户交易使用优惠类商户交易费率上送清算网络。同时,该公司表示已按照相关协议将涉及资金退还至待处理账户,本次重大事项以及后续影响尚存在不确定性,敬请广大投资者注意投资风险、谨慎决策。
至此,拉卡拉成为业内首家公开承认“跳码”的支付机构,受此影响,该公司19日股价开盘大跌,盘中一度下跌超17%,跌幅达13.18%,今日收盘价已跌至16.52元/股。
针对股价下跌的问题,新浪金融研究院致电了拉卡拉有关方面,但截至发稿前,并未得到明确回复,对方仅表示:“股票本身有跌有涨,请关注后续情况。”
拉卡拉自爆收单业务“跳码”,
曾因违规设置收单银行结算账户被罚
2022年报披露在即,拉卡拉却于4月18日晚间发布一则关于重大事项的提示性公告,表示公司在收单业务中存在部分标准类商户交易使用优惠类商户交易费率上送清算网络。公司已按照相关协议将涉及资金退还至待处理账户,本次重大事项以及后续影响尚存在不确定性,敬请广大投资者注意投资风险、谨慎决策。

来源:拉卡拉官网
其中,“部分标准类商户交易使用优惠类商户交易费率上送清算网络”直接将拉卡拉推上舆论的风口浪尖,此种违规行为被俗称为“跳码”。
公开资料显示,“跳码”是指支付机构通过后台更改商户类型,将A类商户(0.6%手续费)变成B类(0.38%手续费)或C类商户(0%手续费)后提交到银联系统,收取持卡人的费用按照A类商户收取,而支付机构银联结算却按照已修改的B类或C类商户手续费计算,其中生成的利润差便是“跳码”带来的“灰色收益”。
据了解,2016年,央行、发改委发布《关于完善银行卡刷卡手续费定价机制的通知》后,我国便对非营利性的医疗机构、教育机构、社会福利机构、养老机构、慈善机构实行发卡行服务费、网络服务费全额减免;对超市、大型仓储式卖场、水电煤气缴费、加油、交通运输售票商户实行发卡行服务费、网络服务费优惠。
至此,我国形成以0.6%的标准类商户(A类商户)手续费、0.38%的优惠类商户(B类商户)手续费和0%的公益类商户(C类商户)手续费并行的模式。
那么,我们应该如何解决业内此种“跳码”行为?浙江大学国际联合商学院数字经济与金融创新研究中心联席主任、研究员盘和林表示,跳码空间正在减小,但也并非没有,监管要拿出切实措施,扫清死角,让交易真实,让该给银联和发卡行的费率给到,这是根本的解决方案。
“跳码,本质上是因为我国对不同商户采取不同的刷卡费率,于是有些收单机构,通过跳商户码的方式,将高费率交易转向低费率交易,从而减少对银联和发卡行的费用支付,而这些收单机构向商户按照高费率收费,向发卡行和银联以低费率结算。由于收单机构跳码后成本更低,所以其在POS领域的费率也更具竞争性。”盘和林指出。
央行此前发文规定,支付机构若违反结算手续费规定,情节轻微的,由央行责令其限期整改,情节严重或逾期未改正的,按照有关规定予以处罚,并可以责令清算机构暂停为其提供转接清算服务。
值得注意的是,2021年末,拉卡拉曾因未按规定设置收单银行结算账户等七项违规行为,被央行营业管理部处以警告,没收违法所得9.4224万元,并处罚款350万元,罚没合计359.4224万元。同时,对宁某某处以警告,并处罚款15万元。
公告内容表述尚不清晰?
股价大跌超13%
具体到拉卡拉18日发布的上述公告,其并未对所涉及的违规事件进行详细说明,仅在公告中指出,“本次重大事项以及后续影响尚存在不确定性,敬请广大投资者注意投资风险、谨慎决策”。
同时,在拉卡拉公开的互动平台上,还充斥着很多投资者的质疑声音:“请揭示标准类商户按优惠类商户费率计价的具体情况,投资者有权知道”、“既然已经退还,应该在公告中说清楚具体金额以及对年度业绩的影响”,但截至发稿前,上述问题均未得到回复。
除此之外,公告中提及的“相关协议”是什么协议?是拉卡拉与哪一方签署的协议?“待处理账户”是指具体的某家商户账户还是清算机构账户?诸如此类问题均需要该公司做进一步公开解释。

来源:拉卡拉官网
除了公告中有多处“模棱两可”的表述外,近两日来,A股市场也已出现相关“连锁反应”。受此次“跳码”事件影响,4月19日,拉卡拉股价开盘大跌,盘中一度下跌超17%,当日最终收盘价为17.65元/股,跌幅达13.18%。截至发稿前,拉卡拉20日收盘价已下跌至16.52元/股。
针对股价下跌的问题,新浪金融研究院致电了拉卡拉有关方面,但截至发稿前,并未得到明确回复,对方仅表示:“股票本身有跌有涨,请关注后续情况。”
在股价遭遇下跌危机的同时,拉卡拉今日的总市值(132.16亿元)较发布上述公告的前一天,也就是4月17日(163.52亿元)蒸发了31.36亿元。
去年净利润暴跌超72%,
曾遭多名股东减持股份
除了面临股价及市值下跌的风险外,拉卡拉2022年业绩情况也并不乐观。
据拉卡拉近期发布的2022年度业绩预告显示,2022年1月1日至12月31日,其归属于上市公司股东的净利润在3亿至4亿元之间,与上年同期相比下降72.29%至63.05%;扣除非经常性损益后的净利润在2.24亿至3.24亿元,同比下滑75.51%至64.58%。

来源:拉卡拉官网
针对2022年业绩下滑问题,拉卡拉方面对此解释称,2022年,线下商户普遍面临供货不畅、销售下滑、营业时间不确定等多重压力,经营受到显著影响,甚至难以持续;公司分支机构及合作渠道的商户拓展工作因为疫情防控措施受到较大的限制。
与此同时,公司面临自2020年疫情爆发以来最大的经营压力,支付业务和科技服务的收入均有所下降,相比2021年,公司活跃商户减少,支付交易规模下降,支付业务收入减少。
另据拉卡拉2022三季度报告显示,该公司前三季度实现营业收入43.55亿元,较上年同期下滑11.83%;归母净利润为4.14亿元,较上年同期下降51.59%;归属于上市公司股东的扣除非经常性损益的净利润为3.1亿元,同比减少58.39%。
公开资料显示,拉卡拉成立于2005年,是一家以从事金融业为主的企业,法定代表人为王国强。该公司第一大股东为联想控股股份有限公司,持股数为2.09亿股,占总股本比例的26.14%;第二大股东孙陶然为拉卡拉原法定代表人,持股比例占总股本比例的6.91%,于去年2月辞去法定代表人一职,陈烈接替其成为新任法人,直到今年1月,法人又由陈烈变为王国强。
去年以来,拉卡拉持续遭到多名股东减持。近期,拉卡拉发布公告称,股东孙浩然减持该公司1554.09万股股份,减持比例为1.69;去年11月,联想控股对公司为期六个月的减持计划期限届满,共减持1682.29万股,减持比例为2.16%。
此外,另有两名股东也在拉卡拉股份解除限售之际抛出减持计划。持股5%以上股东达孜鹤鸣永创投资管理中心(有限合伙)计划减持公司股份不超过1003.68万股;公司财务总监周钢计划减持公司股份不超过39.56万股。
截至目前,拉卡拉仍未发布2022年报,支付行业有关人士向媒体(北京商报)表示,拉卡拉在年报披露前发布重大事项的通报,或是提前“通气”,削减财报发布后违规事项对公司股价等产生负面影响。

