文/周童

开年第一批罚单,银保监会对七家机构罚款近2亿元!
1月8日,银保监会一口气披露21张罚单,剑指国开行、工行、邮储银行和长城资产等七家机构,累计处罚金额达1.995亿元。
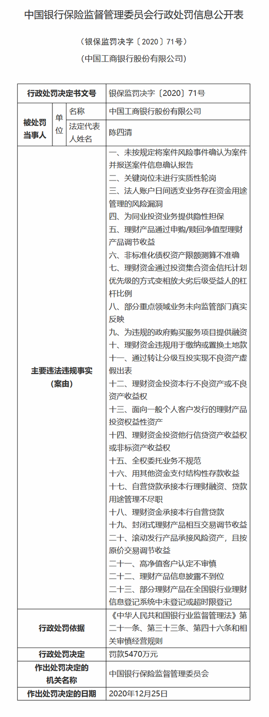
其中,工行因涉及理财资金投资他行信贷资产收益权等23项违法违规行为,被处罚款5470万元。
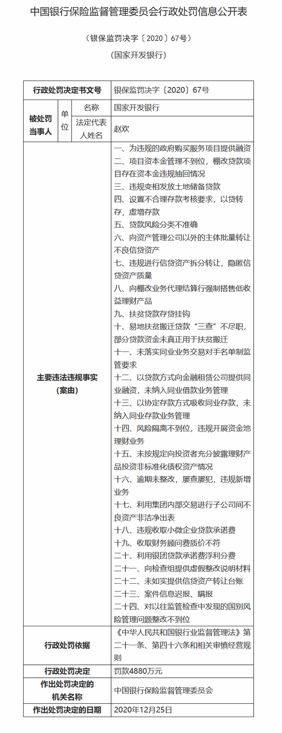
国家开发银行因涉及违规收取小微企业贷款承诺费等“24宗罪”,被处罚款4880万元。此外,其附属机构国银租赁因不良资产非洁净出表,被处罚款100万元。
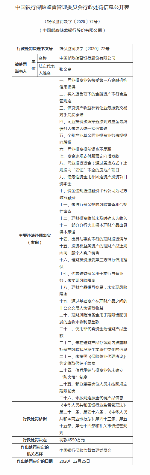
同时,针对邮储银行部分分行为非保本理财产品出具保本承诺、出具与事实不符的理财投资清单等26项违法违规行为,银保监会依法予以罚款4550万元。
此外,领罚数量最多的长城资产同时也创下监管对AMC公司罚款金额之最,因涉及违规对外提供担保等多项违法违规行为,长城资产被处罚款4690万。同时,10名相关责任人一并被罚,其中包括被“双开”的长城资产原总裁助理桑自国。
银保监会表示,将继续大力整治各种金融乱象,营造风清气正的金融环境,强化对实体经济的金融支持,切实维护金融安全,守住不发生系统性风险的底线。
工行“23宗罪”被罚5470万
回应称将强化内控管理
具体来看,工商银行因涉及未按规定将案件风险事件确认为案件并报送案件信息确认报告;理财产品通过申购/赎回净值型理财产品调节收益;部分重点领域业务未向监管部门真实反映等23项违法违规行为,被银保监会重罚5470万元。

8日晚,工商银行回应新浪金融研究院称,相关事项源自2018年银保监会开展的专项检查,所涉及的问题均发生在2018年以前。工行对此高度重视,已按照监管要求全部整改完毕,并对相关责任人进行了严肃处理。工行将继续坚持从严治行、依法合规经营,对于检查发现的问题,进一步完善业务流程,强化内控管理,切实防范风险。

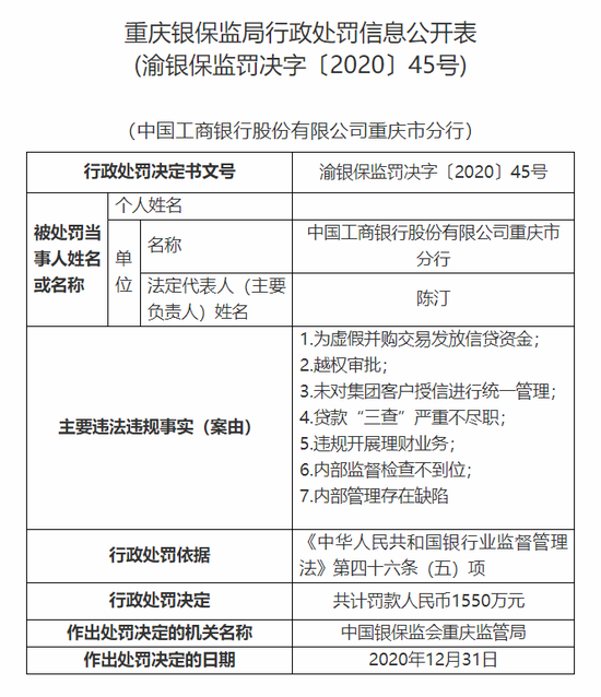
值得注意的是,重庆银保监局今日也公布了一张千万级别罚单,对工行重庆市分行因涉及为虚假并购交易发放信贷资金;越权审批;未对集团客户授信进行统一管理;贷款“三查”严重不尽职;违规开展理财业务;内部监督检查不到位;内部管理存在缺陷等七项违法违规行为进行处罚,罚款合计达1550万元。
国开行被罚4880万
回应称坚决接受处罚
国家开发银行因涉及贷款风险分类不准确;向资产管理公司以外的主体批量转让不良信贷资产;为违规的政府购买服务项目提供融资等24项违法违规行为,被银保监会罚款4880万元。

同时,时任国家开发银行浙江省分行行长刘新、副行长倪贤孟对国家开发银行浙江省分行逾期未整改、屡查屡犯、违规新增业务,以及向检查组提供虚假整改说明材料行为负有责任,均受到警告处分。
随后,国开行在官网回应此次被罚称,坚决接受处罚,认真落实相关监管意见,已针对为违规的政府购买服务项目提供融资、违规收取小微企业贷款承诺费等问题,采取系列整改措施,并对有关责任人员依法依规严肃问责。

据悉,此次监管处罚所涉及的违法违规行为发生时间集中在2015年至2018年,其中一些是以往年度分行发生的个案。

此外,针对国开行附属机构国银租赁不良资产非洁净出表的违法违规行为,银保监会处罚款100万元。同时,对2名责任人员予以警告处罚。
邮储银行被罚4550万
此前涉投资业务违规被罚5.2亿
邮储银行同样因理财、同业等业务触及监管“红线”被重罚。
罚单信息显示,因涉及同业投资业务接受第三方金融机构信用担保;信贷资产收益权转让业务接受交易对手兜底承诺等26项违法违规行为,邮储银行被处罚款4550万元。

同时,时任邮储银行扬州市分行行长杨卫红、副行长张社建对邮储银行扬州市分行为非保本理财产品出具保本承诺、出具与事实不符的理财投资清单行为负有责任,受到警告处分并分别被罚5万元、10万元。

新浪金融研究院发现,此次邮储银行被罚的原因中有11项涉及同业投资等行为。值得注意的是,2018年,邮储银行就曾因投资业务严重违规被原北京银监局重罚5.2亿元。
长城资产被罚4690万
领下AMC最大罚单
除三家银行业机构以外,“四大”AMC之一的长城资产也难逃被罚命运。
针对中国长城资产管理股份有限公司违规对外提供担保、虚增账面利润和考核利润并超发绩效奖励等多项违法违规行为,银保监会依法予以罚款4690万元。
值得注意的是,据新浪金融研究院不完全统计,该项处罚也是迄今为止监管部门针对AMC开出的最大罚单。

同时,针对其附属机构长城新盛信托违规设立子公司、抵押物评估严重不审慎的违法违规行为,银保监会依法予以罚款150万元;其另一附属机构长城华西银行违规接受本行股权作为质物向股东提供融资的违法违规行为,银保监会依法予以罚款50万元。
同时,10名上述违法违规行为的相关责任人一并被罚。其中,时任长城资产总裁助理、投资投行事业部总经理桑自国对长城资产虚增账面利润和考核利润,超发绩效奖励行为负有责任,受到警告处分并被罚款5万元。
2019年7月,中央纪委国家监委驻银保监会纪检监察组、北京市纪委监委发布消息称,桑自国涉嫌严重违纪违法,正接受纪律审查和监察调查。

经查,桑自国身为国有金融机构党员领导干部,理想信念丧失,党的意识虚无,对党不忠诚、不老实;目无法纪、擅权妄为,内外勾结、损公肥私,给国有资产造成重大损失;“亲”“清”不分,甘于被“围猎”,与不法商人抱团谋利,大搞权钱交易;亲情观扭曲,肆意弄权、营私罔利;生活腐化,道德败坏。经中国银保监会党委研究决定,给予桑自国开除党籍、开除公职处分,收缴其违纪违法所得;经北京市监委研究决定,将桑自国涉嫌犯罪问题移送检察机关依法审查起诉,所涉财物随案移送。

