连开9张百万级罚单!银保监会重拳出击 六大行、中信、光大均被罚
文/宗禾

5月9日晚间,银保监会机关连续公布9张百万级罚单,剑指包括国有六大行在内的八家银行。罚单信息显示,上述银行因监管标准化数据(EAST)系统数据质量及报送存在违法违规行为合计被罚金额达1770万元。

六大行中,工商银行被罚270万元;农业银行被罚230万元;中国银行被罚270万元;建设银行被罚230万元;交通银行被罚260万元;邮储银行被罚190万元。此外,中信、光大两家股份行也各领到160万元罚单。值得注意的是,除农行外,其余七家银行被监管处罚的日期均为4月20日。
与此同时,农业银行还因“两会一层”境外机构管理履职不到位、国别风险管理不满足监管要求、信贷资金被挪用作保证金和未将集团成员纳入集团客户统一授信管理四项违法违规行为被罚200万元。
新浪金融研究院梳理发现,上述八家银行均存在关键且应报字段漏报或填报错误以及分户账明细记录应报未报的问题;有七家银行存在分户账账户数据应报未报的问题;六家银行存在资金交易信息漏报严重的问题;四家存在理财产品数量漏报和信贷资产转让业务漏报的问题。
2017年3月,原银监会在整合《监管数据标准化规范(中小银行及农村金融机构)2.0版》和《商业银行监管数据标准化规范》的基础上,修订形成了《银行业金融机构监管数据标准化规范》(以下简称《规范》)。据悉,《规范》旨在进一步深入推进监管部门检查分析系统(EAST)应用,增强系统性、区域性风险识别监测能力,并督促银行业金融机构加强数据治理,运用数据持续提升风险防控能力和公司治理水平。
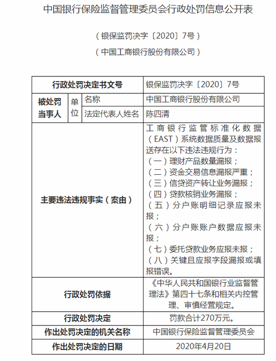
具体来看,工商银行因存在理财产品数量漏报;资金交易信息漏报严重;信贷资产转让业务漏报;贷款核销业务漏报;分户账明细记录应报未报;分户账账户数据应报未报;委托贷款业务应报未报;关键且应报字段漏报或填报错误这八项违法违规行为被罚270万元。

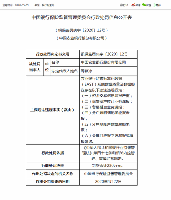
农业银行因存在资金交易信息漏报严重;信贷资产转让业务漏报;贸易融资业务漏报;分户账明细记录应报未报;分户账账户数据应报未报和关键且应报字段漏报或填报错误的行为,被罚230万元。

中国银行因理财产品数量漏报;资金交易信息漏报严重;贸易融资业务漏报;分户账明细记录应报未报;分户账账户数据应报未报;关键且应报字段漏报或填报错误的行为,被罚270万元。

建设银行因存在资金交易信息漏报严重;信贷资产转让业务漏报;银行承兑汇票业务漏报;贸易融资业务漏报和错报;分户账明细记录应报未报;分户账账户数据应报未报;关键且应报字段漏报或填报错误的行为,被罚230万元。

交通银行因存在理财产品数量漏报;资金交易信息漏报严重;贸易融资业务漏报;信贷业务担保合同漏报;分户账明细记录应报未报;分户账账户数据应报未报;关键且应报字段漏报或填报错误的七项行为,被罚260万元。

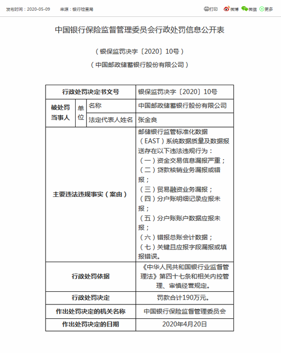
邮储银行因存在资金交易信息漏报严重;贷款核销业务漏报或错报;贸易融资业务漏报;分户账明细记录应报未报;分户账账户数据应报未报;错报总账会计数据;关键且应报字段漏报或填报错误的行为,被罚190万元。

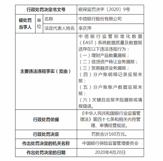
中信银行因存在理财产品数量漏报;信贷资产转让业务漏报;贸易融资业务漏报;分户账明细记录应报未报;分户账账户数据应报未报;关键且应报字段漏报或填报错误的行为,被罚160万元。

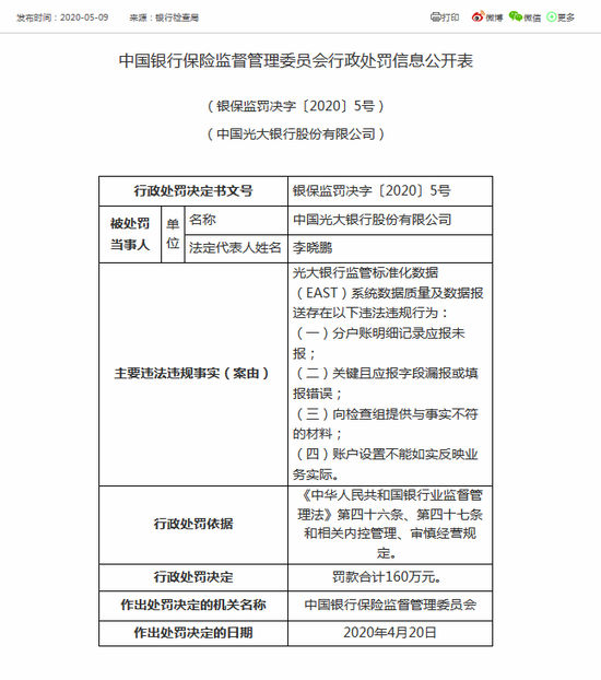
光大银行因存在分户账明细记录应报未报;关键且应报字段漏报或填报错误;向检查组提供与事实不符的材料;账户设置不能如实反映业务实际的行为,被罚160万元。

近期,银行业遭遇“多事之秋”,前有中行原油宝穿仓事件持续发酵,后有银保监会介入调查中信银行侵犯客户隐私。在“严”字当头的基调下,金融强监管仍将持续。

