新浪财经 保险

直面互联网保险困境:如何重塑信任与增长之路?

市场资讯 2024.08.22 19:07

来源:今日保  

近年来,互联网保险行业,这一昔日的风向标,似乎正步入一段崎岖之路。

市场增量迷雾重重,互联网保险亟需探寻出全新的突破口与持续增长引擎。同时,监管政策收紧,如何在合规与创新之间找到微妙的平衡点,成业界新考验。

继百万医疗险与惠民保后,如何持续挖掘产品创新的深层动力,保持市场活力的持续涌动,已成为整个行业共同关注的核心议题。

此外,消费者信任危机持续,数据泄露、销售误导频发,要求全行业从强化数据安全保护、提升销售透明度、深化消费者权益保护等多方面入手,以实际行动赢得消费者的信赖与支持。

在近日一场交流活动中,今日保首席经济学家、北京大学中国保险与社会保障研究中心专家委员会委员、清华大学五道口金融学院中国保险与养老金研究中心原研究负责人朱俊生教授以《互联网保险推动普惠健康保险创新发展》为题作主题演讲。

以下为朱老师演讲全文:

1

-Insurance Today-

中国卫生总费用现状

个人支付下降空间有限

商业保险补充作用不足

多层次医疗保障体系建设刻不容缓

居民个人卫生支出在卫生总费用中的占比达27%,当前下降幅度明显放缓。

近年来中国卫生总费用增长显著,其中政府和社会支出持续投入,个人自付比例逐步下降。尽管有所进步,当前个人自付比例仍然保持在较高水平。特别是在“十三五”期间,个人自付比例的下降速度明显放缓,仅下降了1.13%,这与“十一五”期间实现的14.02%的大幅下降形成了鲜明对比,显示难以单纯依靠政府和社会支出增加来进一步降低个人自付比例。

2022年全国卫生总费用约为8.5万亿,个人自付部分占27%,高于OECD(经济合作与发展组织)国家平均水平的9个百分点以上,大部分OECD国家的自付比例都低于中国。

中国个人卫生支出比例较高,导致居民灾难性医疗支出(通常用家庭卫生支出占家庭总支出的一定比例来衡量,比如10%、25%等)发生比例也较高,不仅高于全球平均水平与主要发达国家,甚至高于一些发展中国家。

直面高自付比例与灾难性医疗支出的双重挑战,理论上有三条路:

①继续提高政府卫生支出比例。但空间比较小。历史数据显示,政府卫生费用支出增速在大多数年份高于财政收入增速。在经济增长面临压力的背景下,财政收支面临巨大挑战,可以预见的是,未来政府卫生支出将面临越来越大的预算约束。

②基本医保提高保障水平。这同样空间较小。基本医保基金也面临支出增速高于收入增速的挑战,在老龄化加剧和疫情后医疗需求回归正常的双重压力下,医保体系承压显著。

③充分发挥商业健康保险作用。我们认为在政府支出和基本医保基金双双受限的情况下,商保需要发挥更大的作用来补充医疗保障。但要看到的是过去商保的发展虽然较快,但近两年增速有所放缓,未来需要更多的创新和机制疏通来促进其发展。

2022年商业健康险赔付在约5.1万亿元直接医疗支出中仅占7%。其中医疗险赔付仅占直接医疗支出的4.2%。如果剔除大病保险业务,真正意义上的商业医疗险赔付占直接医疗支出的比例不到3%。这也显示商保存在着巨大的可拓展空间。《2023年中国互联网保险消费者洞察报告》的调研数据也显示,在消费者的风险焦虑中,健康风险稳居首位。因此,应高度关注和充分发挥商保在降低个人自付比例、提高医疗保障水平方面的作用。

2

-Insurance Today-

百万医疗&惠民保

两个现象级健康险产品

背后都有科技和互联网的推动

互联网保险是普惠保险发展重要动能

首先,让我们深入探讨互联网健康险为何能够迅速发展。

①互联网保险提升了用户价值。互联网保险提升了产品和服务的触达性,降低了渠道成本并提升销售效率。同时,互联网保险也是保险科普教育的重要方式。比如,互联网保险探索月缴保费,让用户能以更为低廉的门槛获取保障。消费者受低廉保费吸引,愿意了解产品,使互联网保险成为保险科普手段。《2023年中国互联网保险消费者洞察报告》的调研数据显示,缴费方式灵活、支付压力小,是消费者线上购险的最重要原因。

②科技和互联网促进保险行业商业模式创新。重塑产品设计、精算定价、销售管理、风险核保、出险理赔等价值链,降低成本、缓释风险、提升效率和客户体验。此外,互联网健康险的快速发展得益于大数据与人工智能等先进科技的赋能,提升了销售转化率与运营效率,优化了用户体验,并有效降低了成本,促进了产业生态的深入合作。

③科技和互联网推动保险行业的“供给侧结构性改革”。互联网和科技的融合会显著提升对客户需求的洞察能力,促使传统的保险行业实现深刻转型,从过往的“产品导向”迈向“客户为中心”的运营模式,更加精准地满足市场多元化、个性化的需求。同时,互联网保险助力中小险企的转型,尤其在行业压力大、中小企业面临明显挑战的背景下,互联网保险成为中小险企形成相对优势的重要途径。

其次,从两个爆款说起,看互联网保险如何推动普惠健康保险的创新发展。

近年来,商业保险领域涌现出两大爆款产品——百万医疗险与惠民保,它们的诞生与迅速发展不仅标志着商业健康保险市场的快速发展,更深刻地揭示了科技与互联网在推动普惠健康保险创新中的核心作用。

①科技与互联网推动百万医疗险迅速发展。

2019年,百万医疗保费收入规模345亿,2020年大概达520亿,该产品的普及提升了民众的健康保障意识。

②科技与互联网推动了百万医疗险诞生。

作为一种保险的创新品种,大数据的广泛应用与风控模型为百万医疗的精准定价与控费提供了强有力的支撑。

在产品创新方面,通过互联网营销渠道,该产品实现了快速迭代,不仅降低了件均保费,更将保障额度提升至百万级别以上,满足了消费者对高性价比医疗保障的迫切需求。

在渠道方面,互联网渠道具有边际成本递减特征,使得百万医疗险在成本控制上较传统线下模式更具优势。

在客群方面,互联网用户客群的年轻化趋势,进一步降低了产品的理赔风险,为其赢得了良好的市场口碑。

随着市场的不断发展和消费者需求的日益多样化,百万医疗也面临着诸多挑战。为了保持其竞争优势并实现可持续发展,全面科技赋能成为了关键所在。通过利用科技手段引入增值服务、构建反欺诈模型、优化风控策略等一系列举措,百万医疗正不断探索降本增效的新路径,以期在激烈的市场竞争中保持领先地位。

③科技和互联网同样推动了惠民保快速发展。

2020年起,惠民保在全国范围内迎来了爆发式的增长。同样,它的迅猛发展,背后依然是科技与互联网的双重驱动。

④惠民保重要特征是互联网、数字化运作。

因为惠民保的投保流程全面拥抱了数字化时代。从互联网投保、移动支付到在线客服、电子保单,每一步都体现了科技的力量。移动支付的实名认证机制,为惠民保的线上快速投保铺设了坚实的道路,使得数十万乃至数百万人的投保变得前所未有的便捷。

通过百万医疗与惠民保这两个现象级健康险产品的案例,我们不难发现,互联网保险是普惠保险发展最重要的动能。倘若失去了互联网保险的赋能与支持,普惠保险的发展将面临诸多难以逾越的障碍,其实现过程也将变得尤为艰难。

再次,互联网保险是普惠保险发展重要动能。

近期国家金融监管部门的相关政策导向,再次提及普惠保险的重要性。如何有效推进其发展呢?答案显而易见——离不开科技与互联网的深度参与。在提升服务触达率、拓宽保险覆盖面方面,互联网保险展现出了巨大的潜力与优势。

因此,我们有理由相信,未来的互联网保险将成为普惠保险发展的最重要的动能,特别是针对普惠健康险领域,科技与互联网的深度融合更是不可或缺。

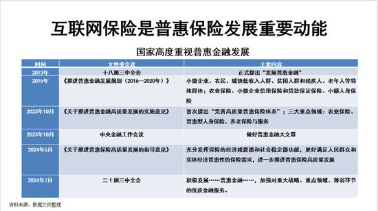
近年来,国家高度重视普惠金融的发展,为普惠保险的发展提供了政策支持与广阔空间。在监管的引导下,服务乡村振兴的农业保险、保障民生的普惠型人身保险、支持新就业形态的新市民保险以及保障国民经济产业发展的中小企业保险等普惠保险快速发展。

今年,《国家金融监督管理总局关于推进普惠保险高质量发展的指导意见》正式发布,提出了要实现普惠保险的四性原则——可及性、可负担性、保障性和可持续性。

在我看来,互联网保险促进实现普惠保险“四性”原则。

①可及性,就是买得到。互联网销售网络的广泛覆盖与高效触达,正是实现这一目标的关键。相比之下,传统渠道难以匹敌线上平台的便捷与高效。

②可负担性,就是买得起。科技的运用,如大数据分析、精准定价等,有助于降低保险成本,使更多人能够负担得起。

③保障性,就是赔得满意。科技在提升理赔服务质量和效率方面发挥着重要作用,让赔付流程更加简便,赔付体验更加优化。

④可持续性,对于商业机构而言,意味着在控制成本的同时保持合理的利润空间。这同样需要科技的深度介入,通过优化风控策略、降低业务管理费用等手段来实现成本可负担、商业可持续。

当前,在考核的导向之下,保险机构都要做普惠保险,背后都需要科技做支撑,科技提升普惠保险“能做会做”服务能力。通过数字化的获客、大数据的应用以及智能化的风控等手段,保险机构们得以以较低的成本触达并服务于那些分散而庞大的普惠群体。

3

-Insurance Today-

互联网保险需进入支持创新发展新周期

从粗放式发展已向可持续

规范化的方向转变

鼓励市场创新发展

提升互联网保险专业化水平

当前互联网保险行业规范性的显著提升,加之科技与互联网在普及保险、特别是普惠保险与健康险中的重要作用日益凸显。

《互联网保险业务监管办法》及配套规范性文件相继出台,互联网保险运营与业务发展更加规范,初步实现了由粗放式增长逐步向规范可持续发展转变。因此,应转变监管政策导向,进入支持创新发展的新周期。未来监管应持竞争中立的方针,支持创新,激发市场活力,推动数字化转型,保障消费者权益,促进高质量发展。

那么,监管政策应该如何调整呢?

监管政策可遵循一致性原则,更有利互联网保险参与市场竞争。例如英国,互联网保险监管政策遵循一致性原则,监管部门对互联网保险和传统保险在偿付能力上的监管上是一致的。同样的,在消费者权益保护上的原则也是一致的。互联网保险产品并未因互联网的生长环境而有相关单独的监管要求,也没有对互联网保险产品的事先批准制度。

美国的互联网保险监管也强调一致性原则。对互联网保险适用原有规则,没有因产品线上销售的属性而有所不同。美国以州监管为主,州监管机构通过消费者投诉程序来解决互联网保险存在的问题。其采取的方式,并未因线上销售而抬高某些门槛。

从英国和美国的例子来看,保险渠道有所改变,但是监管标准不变,没有因互联网保险产品线上销售的属性,而提高偿付能力要求和监管标准。

实施竞争中立的监管政策,对互联网保险的监管遵循一致性原则,让互联网保险具有更有利的创新监管环境,才能让更多的主体有机会参与市场竞争中,促进市场活力与多样性。

国际经验:英、美互联网保险监管规则:

①鼓励市场创新发展

美国NAIC于2017年集合30多个州的保险监管机构共同设立了创新科技工作组(Innovation and Technology Task Force),致力于弥补旧有监管条例与快速发展的保险科技之间的空白,孵化创新;鼓励保险科技以及传统保险公司与州监管部门的合作;在保证消费者利益的前提下,促进市场竞争发展。肯塔基州、佛蒙特州、佛罗里达州、西弗吉尼亚州、亚利桑那州、内华达州、怀俄明州、犹他州等州自2019年起推行面向保险创新的监管沙盒(regulatory sandbox),允许创新的保险产品和服务在这些司法管辖区进行更大的测试场景创新,在保护消费者的同时,为沙盒内外的保险公司保持公平的竞争环境。

欧盟也支持数字创新,促进保险市场竞争。如德国监管机构BaFin与保险科技初创企业保持密切联系与及时反馈建议;在法国,ACPR和AMF设定建立一个金融科技论坛。荷兰于2017年推出了监管沙箱,增加进入创新服务市场的机会;在英国,FCA制定了监管沙箱,为保险科技初创公司设定适当的市场准入,减少不必要的创新障碍。

借鉴国际经验,我国也需要增强监管适应性,探索监管沙盒机制,兼顾创新与风险的监管。允许金融科技企业在一定的豁免规则下,在一定的期限内测试具有创新性的产品、服务、商业模式和营销方式,主动、合理、适度放松监管规定,减少现有金融科技创新体制的机制障碍,鼓励创新,有效管理风险,降低创新产品或服务的面市风险和成本。

②加强消费者权益保护

美国主要通过消费者投诉程序解决互联网保险存在的问题。互联网保险监管集中在数据安全、隐私保护、消费者权益保护、防范销售误导等领域。保险科技创新主要集中在大数据、AI及预测模型等在保险价值链各个环节的应用,由此较为容易产生价格歧视、消费者隐私侵犯等问题。加州《消费者隐私法案》(California Consumer Privacy Act,CCPA)于2020年生效。阿拉巴马、康涅狄格、特拉华、密歇根、密西西比、新罕布什尔、俄亥俄、南卡罗来纳等州陆续通过监管保险业数据安全的法律,对互联网保险的消费者隐私保护和数据安全提出更高的要求。

我国互联网保险监管可聚焦于数据安全、隐私保护、防范销售误导等领域。消费者对于线上购买保险的信息安全担忧普遍存在,提升产品设计、销售、信息披露及售后服务水平至关重要。未来需进一步完善监管框架,确保客户信息安全,引导行业健康发展,满足消费者需求。

当前,我们亟需持续提升互联网保险专业化水平

①优化保险配置服务

因为保险产品显著的专业性、本身的复杂性,以及消费者个性化需求的差异,提升保险配置服务的专业化水平至关重要。从现实情况来看,消费者的保险有错配的也有多配的,一言以蔽之:没买对。我们通过对互联网保险平台进行的调研也发现,绝大多数消费者需要导购。

平台上仅1/4的消费者有明确的购买意图,3/4的消费者是处于犹豫状态,需要导购触达进行需求激发。

另外,即便1/4有明确购买意图的消费者中,仅1/3的消费者有明确的目标产品,其余2/3消费者是不知道该买什么样的产品的,这2/3中80%的消费者也是需要导购进行销售服务的。可见,在互联网保险中绝大多数消费者需要导购。

因此,互联网保险平台应增强个性化配置建议能力,减少错配与多配现象,降低信息不对称,减少销售误导。通过保险测评与对比服务,引导消费者做出更合适的保险选择,提升整体满意度。

②提升理赔服务水平

理赔作为保险服务的关键环节,最能体现保险保障功能和服务的温度。在互联网保险情景中,担心理赔困难被拒是最核心的困扰,找不到人理赔难其实是消费者线下购买保险最重要的顾虑。而“理赔简单,赔付时间短”是消费者购险最看重的因素之一。有线上理赔经验的消费者,超八成对高效和快捷的理赔表示满意。此外,能赔了、找得到人赔了,并不意味着堵点就疏通了。理赔时效同样非常重要,这是消费者非常看重的因素。

针对理赔难、时效慢等痛点,应着力提升理赔效率与透明度。根据对17家互联网保险中介的调研,只有4家可以通过中介平台在线发起直接理赔,1家可以通过致电平台发起理赔,其余12家需要致电保险公司发起理赔。故让前端销售和后端服务充分衔接以提高理赔融合度非常重要。

加强平台与保险公司之间的服务衔接,优化理赔流程,利用科技手段如AI技术提升理赔时效与智能化水平,确保理赔过程高效、快捷、透明,增强消费者信任与满意度。优化理赔的流程,让理赔更加透明实时同步,是当前理赔端智能化的热点。毕竟用户对智能化理赔的感知是最强的,研究显示,超七成认为可提升售后体验。所以我们需要通过科技提升理赔效率。

③提升产品匹配度

根据不完全统计,目前健康险产品超4000款,人寿险产品超1600款,年金险产品超800款。尽管当前人身保险产品已经极大丰富,但我们也要看到,产品的同质性也非常高。这使得消费者面临产品数量多、复杂、晦涩的挑战。

保险产品复杂,同质化强,条款晦涩,而且大家每个人选择互联网保险标准差异还大,有的对价格敏感、有的对品牌敏感、有的对服务敏感,这种情况下需要用科技提升匹配效率。近年来互联网平台们基于场景数据洞察消费者需求,智能推荐高性价比、更符合消费者需求的产品,实现供需端的匹配,为行业提供了有益的探索。

同时,针对老年人及带病体等特定群体,通过反向定制丰富产品供给,解决其保险保障不足的问题。科技在提升风险承保能力、拓宽可保性方面发挥关键作用,促进保险行业更好地服务于这些特殊需求群体。

4

-Insurance Today-

数字时代浪潮汹涌

保险消费者群体结构根本性变化

线上购险渠道将迎来显著增长

用户行为的深刻变迁促进了互联网保险行业的发展,互联网保险的发展进一步促进了中小主体的供给侧结构性改革。

首先,用户行为的变化是推动互联网保险发展的关键。

《中国互联网网络发展的统计报告》显示,我国手机网民规模已突破数亿大关,视频用户同样达到了惊人的十亿量级,而网络支付用户更是在互联网用户群体中占据了高达85%的比例。

在这种背景下,保险业的主力消费群体正经历着代际的更迭,80后、90后乃至00后正逐步成为保险购买力的主体。这些客户呈现出越来越专业化、越来越年轻化的趋势。因受互联网的影响,客户接受信息、接受新技术的能力变强,并且风险意识也随之增强。

对于客户来说不再是买不买保险的问题,而是需要买什么保险的问题。客户选购保险变得越来越主动,决策趋于理性,并且倾向定制化产品。他们有多种渠道了解和比较产品,这使得互联网保险将会迎来更好的发展。

其次,行业的数据同样显示新一代保险消费者深受互联网影响很大。

保险的实际购买者与潜在购买者群体结构已发生根本性变化,80后、90后群体不仅超越了70后,更引领着消费趋势,而00后的崛起更是为市场注入了新鲜血液。我们注意到,线上购险的力量逐年攀升,尤其是在年轻群体中,线上购买保险的行为偏好愈发显著。这一客群结构的转变,无疑将对保险行业的销售渠道和服务模式产生深远影响。

对于行业保险消费者新特征的深入探究,我们不难发现,当今的保险公司客户群体正被“互联网化、专业化、年轻化、信息化”四大关键词深刻定义。这意味着,新一代保险消费者对新技术的接纳度更高,决策过程更加趋于理性与自主。在这个信息爆炸的时代,他们拥有多元化的渠道去深入了解并比较保险产品,这种变化无疑是前所未有的。

未来,线上购险渠道将迎来显著增长,其背后逻辑简单而深刻——年轻一代的生活已全面线上化,社交媒体成为了他们接触保险知识、选择保险产品的关键窗口。

后记

核心观察与期待

①中国的医改越是深化越需要商业健康保险大力发展, 随着政府卫生支出面临的预算约束不断增强,以及基本医保基金收支压力,商业健康保险成为降低个人自付比例、增强医疗保障能力的关键途径。

②互联网保险在推动普惠健康险发展方面功不可没。从百万医疗险到惠民保,再到其他各类普惠保险产品,互联网保险以其便捷性、高效性和普惠性,极大地促进了健康保险产品的普及与覆盖。

③当前互联网保险市场已越来越规范,同时,市场中的企业也具备创新活力。因此,监管与行业政策的支持至关重要,它将有助于推动互联网保险市场进入一个新的创新发展周期。为此,有必要优化监管政策,实现竞争中立,促进创新,保护消费者。同时,互联网保险机构要提升专业化水平,优化配置服务、提升理赔服务以及提高产品匹配度。

④用户行为的深刻变迁以及互联网技术的发展,促进了互联网保险行业的发展,互联网保险的发展进一步促进了中小主体的供给侧结构性改革。互联网保险未来可期。

加载中...