新浪财经 保险

新能源车险赔付率高?找准“心脏部位”痛点,标准将出炉!

市场资讯 2023.05.15 18:36

近年来,新能源汽车的普及率和销量越来越高,国内外各种车型、品牌层出不穷,为了给新能源汽车消费者提供更好的保障,早在2021年12月,新能源汽车专属保险(简称“新能源车险”)就已正式上线,至今已有一年多时间。

伴随着新能源车险渗透率的逐步提升,如今该类业务也成为一众财险机构的“兵家必争之地”。不过,由于新能源汽车质量参差不齐、出险率较高,新能源车险的承保风险管控问题一直是“老大难”。

特别是作为新能源汽车“心脏部位的动力蓄电池,其维修成本高,自燃、爆炸等安全事故层出不穷,成为保险公司查勘检测以及理赔过程中的痛点、难点。

“A智慧保”注意到,为规范保险行业新能源汽车动力蓄电池查勘与定损,助力保险公司准确了解动力蓄电池损伤情况和维修成本,制定合理的理赔方案,在中国保险业协会的组织指导以及相关行业机构的共同参与下,《新能源汽车保险事故动力蓄电池查勘检测评估指南》标准已形成,并于近期公开征求意见。

那么,这一标准究竟着眼于动力蓄电池保险事故的哪些痛点、难点?又是如何进行专业规范的?

经济的回暖叠加各地新能源汽车消费政策的刺激,2023年以来,新能源汽车市场延续销售良好态势。5月11日,中国汽车工业协会发布数据显示,2023年4月,中国新能源汽车产销分别完成64万辆和63.6万辆,同比皆增长超过110%,市场占有率达29.5%;2023年1-4月,新能源汽车产销分别完成229.1万辆和222.2万辆,同比均增长42.8%,市场占有率达27%。

伴随着新能源汽车占有率的持续提升,新能源车险也逐渐成为保险公司拉动车险业务增长的新引擎。如日前财险“老三家”披露的2022年经营成绩单显示,人保财险和太保产险的新能源车险业务保费收入大涨。

其中,在中国人保2022年业绩发布会上,人保集团高层领导就曾透露,人保财险2022年承保新能源车467万辆,同比增长59.6%,保费收入205.6亿元,同比增长72.7%;太保产险也在年报中披露,2022年该公司新能源车保费增速超过90%;平安产险在年报中也表示将在新能源、无人驾驶等新的车险细分领域储备核心技术,推动产品和服务创新。

除了头部险企外,近年来,不少中小型险企也联合车险科技平台纷纷向新能源车险赛道发力,并且特斯拉、蔚来、理想等新能源车企也试图通过保险中介牌照,切入这一市场打造业务生态。

近期,围绕新能源车险市场,最引人侧目的当属比亚迪获批全资“拿下”易安财险一事,在业界看来,比亚迪后续或将借助这一财险牌照,更多发力新能源车险业务。

然而,相较于财险公司经营传统车险的驾轻就熟,上线尚不满一年半的新能源车险仍处在摸石头过河阶段。尤其是新能源汽车出险率、事故率高,导致新能源车险赔付率、保费偏高的问题,无论是对于保险公司还是消费者而言,皆是一大痛点。

据中国银保信统计,2021年新能源车险的单均保费比传统燃油车高21%左右,整体在出险频率、案均赔款上也高于传统燃油车,因此导致赔付成本增加。另据申万宏源报告数据显示,新能源车险的赔付率平均接近 85%,行业面临较大承保亏损压力。

新能源车险赔付率高的背后,作为新能源汽车“心脏部位”,即动力蓄电池维修成本偏高的问题不容忽视。

中保协就在“新能源汽车保险事故动力蓄电池查勘检测评估指南”编制说明中指出,在理赔的过程中,动力蓄电池占整车价格比重约40%,维修成本较高。而当前保险公司理赔定损人员对动力蓄电池的查勘、检测、损伤评估普遍缺乏理赔技术规范和损失判定标准,这就导致保险公司很难管控动力蓄电池的赔付成本。

此言不虚。一直以来,新能源汽车就有着“买得起、修不起”的难题,比如普通的新能源汽车,车辆在长时间使用需进行电池整组更换时,价格大约需要3万到4万元左右。若是中高端车型,则可能更贵些,大概需在6万到8万元左右。

另有某国产新能源汽车厂家的内部销售人员告诉A智慧保”,更换电池的成本也与车型续航公里数有关,以其所在的品牌为例,如续航500公里的车型,更换电池装车后的成本大约在8万元左右。

面对新能源汽车电池维修贵、理赔成本高,且查勘检测过程中缺乏专业技术规范的痛点,行业试图“对症下药”。

A智慧保”注意到,“新能源汽车保险事故动力蓄电池查勘检测评估指南”标准主要包含六部分,分别涉及适用范围、规范性引用文件、术语和定义、查勘要求、动力蓄电池检测、动力蓄电池损伤基本判定与评估。

其中,在查勘要求方面,该标准对新能源汽车查勘人员的专业能力、查勘设备、事故救援等方面分别提出了具体细化的要求。如在新能源汽车查勘人员能力方面,该标准提出,相关人员需通过动力蓄电池查勘定损技能培训;了解新能源事故风险、汽车结构、电安全等查勘技能;了解防护设备、专用工具、救援设备使用方法等要求。

尤为值得一提的是,日常生活中,我们时常会看到新能源汽车自燃、电池过热起火,甚至引发爆炸等情况,这也意味着,查勘人员在开展工作时可能会存在一定的安全风险。

为避免这种情况的发生,保证查勘人员在安全的前提下开展作业,该标准特别按照新能源汽车事故场景与损伤情况确定了动力蓄电池的风险级别。具体如下:

事故后动力蓄电池风险级别

可以看出,事故后动力蓄电池风险级别共分为三级,不同的风险级别对应着不同的查勘作业要求。其中,三级风险级别中就包含了动力蓄电池有异味、烟雾、过火或水淹等情况或事故,此时就需要有专业救援人员开展作业。

在动力蓄电池检测方面,该标准也同样对检测人员、检测设备、检测场地、检测项目及检测指标等提出了针对性要求,如对于检测人员上岗要求,提出相关人员应通过汽车生产企业或动力蓄电池企业培训,并取得低压电工特种作业操作证。

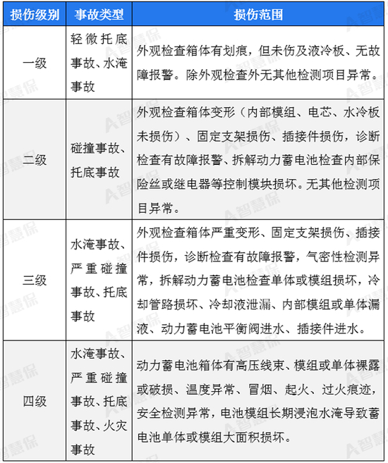
标准的重要看点当属对动力蓄电池损伤级别的划分,因为这直接影响着后续电池的维修方案与成本。具体来看,标准主要根据动力蓄电池的损伤范围及程度,结合事故类型,将动力蓄电池损伤程度划分为四级。

动力蓄电池损伤级别

针对动力蓄电池损失评估中的维修与更换问题,标准指出,主要将根据检测结果,结合汽车生产企业维修手册与实际情况制定维修方案和更换损伤零部件。  

比如当动力蓄电池发生一级损伤时,通过检测结果确认电池参数均正常,可仅进行外观修复;因碰撞、托底事故导致发生二级和三级损伤时,通过检测确认电池系统未受影响,应选择维修或更换动力蓄电池箱体与外部涂层。如检测后确认电池单体或模组受损,应根据实际情况维修,或更换电池模组和损伤零部件,特殊情况下可更换动力蓄电池;因水淹事故导致的动力蓄电池三级及以下损伤时,可烘干后检测确定损伤级别。根据实际情况清洁、维修,必要时更换模组和相关零部件或动力蓄电池的总成;动力蓄电池发生四级损伤时,可更换动力蓄电池总成;报废或拆解的动力蓄电池应按照国家相关规范进行损余回收。

如此来看,对于动力蓄电池的维修与更换,上述标准本着“小病小医、大病大治”的分级原则科学评估,由此也将相应降低保险公司在动力蓄电池维修理赔上的负担。

尽管标准尚处在征求意见阶段,但对于险企经营新能源车险的意义不言而喻。

中保协在编制说明中指出,标准旨在规范保险业新能源汽车动力蓄电池的查勘与定损,保证服务质量,同时帮助保险公司制定合理的理赔方案,并配合行业新能源汽车保险条款与理赔实务,提高保险业新能源汽车动力蓄电池查勘检测能力,提升保险业在新能源汽车产业链和价值链中的话语权。

从应用价值角度看,将标准规范要求向行业推广运用,可以有效防范事故查勘现场发生触电等安全事故、规范动力蓄电池检测定损操作、降低动力蓄电池的理赔成本,继而提升消费者的满意度。

值得一提的是,为保证标准的专业性、科学性兼具实务性,该标准是在中保协指导下,由中保研汽车技术研究院有限公司联合民太安保险公估有限公司、宁德时代新能源科技股份有限公司、比亚迪汽车工业有限公司、上海保驾护航新能源科技有限公司制定,并纳入中保协2023年团标工作计划。

而包括上述机构在内,还有北京汽车研究总院有限公司、北京车和家汽车科技有限公司等共同参与起草工作,众多保险公司参与标准的讨论、审核和完善工作。可以说,为了这一标准,中保协组织了涉及新能源车险及动力蓄电池专业技术链条的重点公司参与其中。

从标准制定的时间周期来看,大概历时一年半的时间,早自2021年10月,中保协就组织行业专家召开标准论证会;2023年1月24日,中保研、民太安、宁德时代、比亚迪完成了标准的草案;2023年4月13日,形成了《新能源汽车保险事故动力蓄电池查勘检测评估指南(征求意见稿)》。

中保协指出,本标准将为保险行业定损人员对新能源汽车动力蓄电池查勘、检测、评估提供重要参考,能够在一定程度上降低保险赔付成本。另一方面,标准中规范了检测要求和检测项目,填补保险业对新能源汽车动力蓄电池评估的空白,且将有效地提升保险公司新能源汽车动力蓄电池定损规范性。

不难看出,围绕新能源车险承保风控、赔付率较高等问题,保险业正积极探索破解之道。在市场人士看来,新能源车险若想提升承保质量,还需打破造车、修车与保险之间的行业壁垒,并通过科技赋能降低事故发生的概率与损失程度,继而降低赔付率和保险费率。

武汉理工大学汽车工程学院副教授杨胜兵也曾表示,降低新能源车险赔付率,需要先从降成本入手。一方面可以从新能源汽车的电池电芯维修、电控维修、三电及结构件等的再制造等方面降成本;另一方面,保险公司或4S店、主机厂也可通过对维修厂的相关人员进行培训,培养懂技术和懂理赔的维修技术人员,实现降本增效。

(A智慧保)

加载中...