新浪财经 保险

重疾险重启:增速下降 高保额定期产品等或成未来创新方向

新浪财经

关注

原标题:重疾险重启:增速下降,高保额定期产品、细分人群等或成未来创新方向

来源:慧保天下

编者按

尽管重疾新旧定义切换,让不少代理人趁机狠狠卖了一波重疾险,但2月1日之后呢,重疾险将向何方发展?

不少代理人感觉重疾险越来越难卖了,根据一项调研,仅有7%代理人认为重疾险好卖,39%认为“不太好卖”,5%认为“十分难卖”,重疾险销售难已成为半数业务员的共识。

一些上市险企的公开数据也显示,这也并非只是部分业绩差的代理人的主观感受,有的公司2020年以重疾险为主的长期保障型产品新单保费收入大幅下滑。

种种不利表现的背后,或许有公司代理人销售能力的差异,或许有疫情因素的影响,但不容忽视的一个事实是,已经有2亿人投保了重疾险,国内重疾险市场已经完成了从0到1的跨越,纵然还有加保空间,但相对于从0到1,从1到2将是另外一重考验。

另外一个显而易见的因素也不容忽视,即近年来医疗险高速发展——短期医疗险、长期医疗险,高端医疗险、中端医疗险,乃至普惠型医疗险,都借助各类互联网平台发展迅猛,满足了不同人群的健康保障需求,其低件均高杠杆的形态对高件均低杠杆的终身重疾险,已经产生了一定的挤出效应。

中国健康险市场一贯以重疾险为主(2019年行业整体重疾险总保费占健康险64%,头部公司占比普遍超过80%),重疾险的发展态势,因而也将直接影响国内健康险市场的整体发展。

重疾新定义时代,重疾险将向何处去,未来还有多大发展空间,产品形态有可能产生哪些变化,正是这篇文章要探讨的重点。

01

健康险还有多大发展空间?预计仍将维持中高速增长,增速或达20-30%

很多代理人感觉“重疾险”不好卖了,一些公司以重疾险为主的保障型产品销售确实也出现了严重负增长,这是否意味着重疾险,乃至健康险在高速发展多年后,已经见顶?

1.健康险(重疾险)发展回顾:政策、客户、渠道三大驱动因素推动健康险近年实现30%高增长

初期阶段(1994/1995-2003年):重疾险于1994/1995年首次进入大陆市场,各公司纷纷跟进销售,初期市场体量小、增速快。2000年监管发文《人身保险产品定名暂行办法》限制重疾险生存给付,导致健康险保费增速由当年的79%骤降至2001年的-6%。

规范发展阶段(2004-2013年),政策规范+意识觉醒:经过十年发展,重疾险市场逐步走向规范,监管政策频出——2003年下发《关于印发人身保险新型产品精算规定的通知》、2006年下发《健康保险管理办法》、2007年下发《重大疾病保险的疾病定义使用规范》,叠加客户健康保障意识的长期培育,这一时期健康险保费实现了年复合18%的增速。

从数据来看,政策对健康险保费产生了立竿见影的效果,比如2003年限制分红重疾险销售刺激当年一波停售潮,当年保费增速仍高达98%,但第二年骤降至7%;2006年限制重疾险死亡给付上限,第二年增速滑落19个百分点至2%。

与此相对的,社会性风险事件对客户保障意识的刺激,则对健康险发展起到正面促进作用,最直接的体现是2008年汶川地震后5-7月份健康险增速达93%-129%(高出4月份14-50个百分点)。

稳健高速增长阶段(2014年-),政策红利+渠道扩张+意识觉醒:政策上,2013年费改带来重疾险普遍降价20-30%,供给优化利于产品销售;渠道上,2015年放开代资考,人力大幅扩张直接带来健康险新单增量大幅提升,2015-2017年,行业代理人平均增速36%,健康险保费平均增速则达到40%。这一时期客户健康意识加速觉醒,三方因素正向驱动健康险保费实现了31%的高增速。

回溯健康险发展历程,客户意识觉醒是长期底层支撑因素,政策是能产生立竿见影效果的诱发因素,渠道人力是直接驱动因素,三方因素共同作用,推动行业健康险近年实现30%高增长。

图1:1999-2020年行业健康险保费及增速

图2:1999-2020年行业健康险保费及增速(剔除安邦、和谐及人保健康)

注:数据来自银保监会公开披露;考虑14-17年长期护理险异化为理财险,调整后指剔除安邦、和谐健康、人保健康健康险数据。

图3:行业健康险总保费结构

注:数据来自银保监会公开披露

2.健康险空间预判:整体健康险业务将由高增长阶段进入中高增长阶段,增速预计达到20-30%

既然健康险增速主要受到客户、政策、渠道人力等三大因素的影响,要想预判健康险未来增速,也需从这三大指标入手。

政策因素方面:银保监会提出到2025年健康险总保费达到2万亿元,意味着未来五年年复合增速要达到21%;同时,通过健康险月平台保费自回归模型,采用2000-2020年共238个月度样本数据,预测可得2021年总保费增速约为29%。

客户需求方面:公开数据显示,目前我国人身险人均保单不足0.8件,根据有效保单分布结构推算人均健康险保单不足0.3件,人均重疾保单必然更低,重疾险覆盖率严重不足;同时调研结果显示,57%客户尚有20-60万重疾保障缺口,87%的人表示自己理想保额大于30万,国民疾病保障缺口仍然较大,需求仍然旺盛。

图4:人身险保单件数分布及客户重疾保障缺口调研

注:人身险保单件数相关数据来自银保监公开讲话资料

渠道人力方面:过去几年,健康险靠人力数量驱动的粗放增长模式(内部数据计算,人力增速与健康险新单增速相关系数为0.57,显著正相关),随着行业性人力增长放缓而遭遇瓶颈,新人健康险新单贡献显著下滑,数量驱动受阻,而质量驱动短期难以见效。

整体而言,2万亿政策目标托底之下,预计后续将有系列利好政策出台,叠加影响全民的新冠疫情点燃民众保障意识,健康险仍然面临重要的阶段性政策红利窗口和需求爆发窗口;同时考虑到人力因素对健康险驱动减弱、拖累健康险增速,预计整体健康险业务将由高增长阶段进入中高增长阶段,增速预计达到20-30%。

02

从重疾险演变看未来产品形态:“保障+储蓄”仍将长期占主导,同质化竞争显疲态,提升保障杠杆、加快创新特色保障或成未来升级方向

重疾新旧定义切换,成为重疾险乃至健康险发展的重要标志性事件,其后重疾险的发展方向将产生哪些变化?这需要首先了解重疾险的发展历程。

1.从演变看本质:重疾险保障功能应该更聚焦覆盖院外治疗成本的“康复护理+收入补偿”

重疾险于1983年起源于南非,初衷在于为患者提供康复护理资金和收入补偿,但这一形态在发达市场并未得到有效发展。为什么重疾险在国外普遍不占主流,但在中国是主力产品?这与社保体制、国民储蓄习惯、替代产品发展程度、监管导向有重要关系。

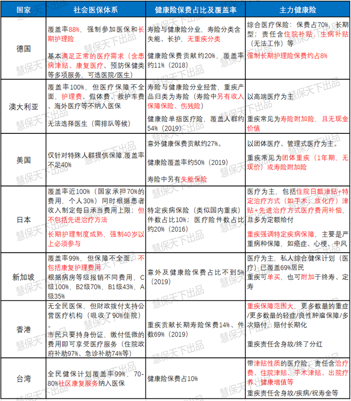
欧美市场:社会医保体系发达(德国甚至强制参加长期护理险,美国虽社保不发达但借助团体医疗保险基本实现了社保功能),国民重消费、储蓄观念不强,医疗险出现早、发展成熟,这些因素导致健康险市场特征为:以医疗为主,重疾普遍占比低甚至没有重疾分类(如德国);重疾产品以纯保障为主,多为定期、无现价的简单形态。社会医保或主力商业医疗险对住院补贴、津贴、出院疗养、康复、护理等项目的覆盖,以及独立的失能/收入保障险的存在,基本替代了重疾险功能。

亚洲市场:医保体系相对发达(香港虽无全民医保,但通过政府扶持公立医疗机构,也基本实现全民低成本医疗),部分地区社保提供护理/康复服务(日本强制40岁以上必须参与,台湾70-80%社区康复服务纳入医保),同时国民也有重储蓄的习惯。健康险市场表现出现分化:日、新医疗险发达,涵盖住院津贴/先进治疗方式津贴/费用补偿/出院疗养等保障,而重疾则强调特定疾病保障(如日本重疾强调癌症/心梗/中风保障);港台重疾发展较好,形态上呈“保障+储蓄”,责任含身故/疾病/祝寿金/分红等,且保障责任创新多(家庭保障、健康管理等)。

表1:主要发达市场社会医保体系、健康险/重疾险发展情况

注:德国数据来自GDV《 year book of German insurance》、澳洲数据来自审慎监管局、美国数据源自《life insurance year book》,日新港台数据来自当地监管公开披露。

表2:国际重疾险典型产品特征介绍

数据来源:公开市场材料整理

国内与国外有着截然不同的发展环境,这也导致了重疾险在国内的特殊地位,不考虑此次重疾定义切换,其在国内的发展历程大致可以划分为三个阶段:

萌芽阶段(1994/1995—约2000年)

1994/1995年平安推出第一款重疾“平安重大疾病保险”(附加险),为额外给付、保至70岁的定期险,覆盖7种疾病,提供身故金、疾病金,这是与南非重疾险形态基本一致的国内首款重疾险,但并未热销。

随后各公司纷纷跟进,国寿1999年推出康宁重疾、保终身,提供3倍保额的身故金/疾病金,受到市场热捧。这期间重疾险的演变特征主要体现为:一是病种小幅增加、从附加险变为主险;二是从定期消费型走向终身返本+分红形态,提供疾病金、身故金、满期金、红利等多种基本责任,身故/疾病保额甚至高达3倍基本保额,责任设计比较激进而混乱。

从平安定期重疾遇冷到国寿康宁终身热销以及分红型重疾大兴,同时印证了中国居民对重疾险赋予的返本、理财诉求,“保障+储蓄”是迎合中国市场需求的形态。

规范阶段(约2000-2012年):

针对分红重疾盛行、身故/疾病给付金额大且随意的现象,监管着力加强规范,包括限制分红重疾销售、约束死亡保障金额、限制生存给付、规范重疾定义等,推动这一阶段重疾险产品演变呈现如下特征:

一是由单一分红重疾主险演化为分红两全/终寿+终身重疾的组合形态,组合整体实现保障+储蓄/返本+理财多属性;

二是病种持续增加,责任趋同并缓慢创新(如轻症在2000年左右首次出现、2011/2012年开始兴起,2008年左右出现重疾分组多次赔付等)。

费改后阶段(2013年-):

2013年费率市场化改革、2018年后回归保障、2020年更新重疾定义和发生率是几个重要监管事件,背后体现监管改革、保障和防范风险的导向。这一时期重疾险演变特征:

一是主流形态为终寿/两全+附加重疾或单一附加重疾(国寿、新华),费改推动主险分红终寿逐渐向普通终寿切换,组合整体仍体现了较强的保障+储蓄/返本属性;

二是主力公司重疾品牌线开始形成,形态和责任缓慢演变;

三是病种大增、责任趋同并缓慢创新(轻症多次给付是标配、重疾多次给付、男/女/少儿特疾、中症等责任开始出现)。

回溯国内重疾险产品演变,可以发现以下几个特征:

一是“保障+储蓄”形态始终占主导,符合各方利益诉求,预计这类形态仍有发展空间。背后是社会医保“保而不包”(比如不覆盖护理/康复/津贴/住院补贴类项目)、居民储蓄习惯根深蒂固、医疗险后发而至、监管引导回归保障与长期储蓄导向各方因素共同作用结果。

二是产品形态/责任从多元逐渐走向统一、同质,多种创新责任已出现,但创新从出现到流行需要8-10年的市场教育周期。初期阶段定期与终身并行、分红与非分红并存、身故/疾病保额差异化等多元化的状态随着监管加强规范、头部公司缺乏大幅改革动力,主流产品逐渐走向同质、创新缓慢(比如2000年金盛首推轻症责任,2010年左右轻症开始流行;2008年合众首推重疾多次给付,2016年后头部公司开始设计重疾/轻症多次赔付产品)。

三是未来聚焦保障是必然趋势,重疾险保障功能可能走向更聚焦覆盖院外治疗成本的“康复护理+收入补偿”。一方面,从各阶段监管规定看,做足保障(放大疾病保障杠杆)、让利客户是监管核心导向,而疾病保障需要更多立足康复护理/收入补偿的本源;另一方面,医疗险快速崛起并被国民接受,预计将会在院内治疗费用支付功能上逐渐替代重疾险,倒逼重疾险聚焦院外治疗成本保障。

2.从现状看问题:当前行业主力重疾险存在保障不足、产品同质、竞争点和竞争策略集中的现象

虽然重疾险依然发展前景广阔,但根据调研,仅有7%代理人认为重疾险好卖,39%认为“不太好卖”,5%认为“十分难卖”,销售难是半数业务员共识。造成这一现状,从行业自身来看,可能有以下几个原因:

图5:您觉得当前重疾险好不好卖?(问卷调研)

问题1:产品储蓄属性较强、价格存在刚性,重疾保障不足。

当前行业重疾险产品普遍储蓄属性较强,比如主要同业主力重疾产品在保前30年度,现金价值低于基本保额的50%,风险保额占比则高于50%;此后现金价值占比持续高于50%,现金价值累计已超过风险保额,且累积加快。

同时,以保额与累交保费比值来看保障杠杆率,近年来杠杆率有所下降,同等保额对应价格走高,未来涨价的空间也比较有限。

究其原因,一方面医疗技术发展推高重疾赔付支出,倒逼价格上涨;另一方面经验数据缺乏使得险企定价更谨慎,通常采取“新增罕见/不重的病种或发生概率较低的多次赔付,维持价格上涨”的策略。

问题2:当前市场产品同质化、竞争点集中,主要公司重疾险品牌线升级已进入瓶颈。

当时市场主流产品同质化严重,主要表现为:形态多为终身重疾,病种尽可能最大化,基础责任均为低保额带身故,且均具备轻症多次赔付(最高7次)及保费豁免(自带/附加),价格差别不大。

从其不多的竞争点来看,主要表现为:集中在基础责任(中症、轻症赔付次数/比例/分组、7%保单有重疾多次赔)及其他责任(少儿特疾/良性肿瘤切除/护理/重疾额外给付等)。整体看,竞争点集中、创新缓慢,未来或可在形态(如开发高保额定期重疾)、病种分级(中/前症)、细分人群(少儿/成人/年老、次标体)、其他责任(疾病失能/长期护理/老年特疾/健康管理/良性肿瘤切除等)方面加大创新。

再观察主要公司近年来的重疾品牌线升级路径,基本也大同小异:小幅改款,扩展病种、增加轻症赔付责任、价格持续上涨。

整体而言,当前主力重疾品牌线升级路径同质,病种再增加空间已不大,杠杆率相对较低、涨价空间也不大,出现少数创新升级策略但目前尚未见到明显市场效果(如运动涨保额、新增成人失能/老年特疾以使客户在不同生命阶段获重点防护)。

问题3:主要公司重疾险竞争策略比较集中,极易被跟进模仿、各公司竞争手段差别不大。

在产品同质情况下,主力公司为刺激销售,采用多种竞争策略,常见策略包括:

“以附促主”:主力重疾满足基础重疾保障需求,可选附加险扩展保障功能,常见附加险为长期意外、心脑血管疾病、重疾多次赔/癌症二次给付等,比如某主流产品可附加肿瘤、附加心脑血管、附加肝肾疾病附加长期意外;另一产品可附加终身住院补贴、附加长期意外;还有产品可附加癌症二次给付、附加多次重疾、附加意外伤害,等等。

现金激励+调整佣金:提高最低段保额标准、给与现金激励,引导提升保额,同时降低最高端保额门槛、降低达成难度。比如曾有产品进行阶梯佣金调整,低保额段改为直佣+现金激励,加总后直佣总额不变,最低段保额标准由20万升至25万,引导提升件均保额;60%首佣率标准由100万降至80万,降低达成难度。

免交N期保费:主要面向老客户、高保额客户,通过免交最后几期保费,让利客户、提升吸引力。比如某产品允许老客户免交最后一期保费,还有产品面向老客户免交后5年保费。

整体而言,复盘重疾险产品演变过程及现状,可以得到关于演变规律和趋势的几点认识:

一是“保障+储蓄”长期占主导,并且仍将是未来重疾险最优属性。这是由中国社保“保而不包”定位(护理险仍属空白)、医疗险发展滞后、国民强储蓄文化、监管引导回归保障和长期储蓄多方因素决定的。

二是保障功能上预计重疾险未来将更聚焦覆盖院外治疗成本的康复、护理、收入补偿。经过20年演变,重疾险已成为包含“费用报销+康复护理+收入补偿+身故保障”多重责任的集合体,考虑费用报销逐步被快速发展的医疗险替代,身故保障受到监管一定限制同时可被寿险组合替代,康复护理和收入补偿作为重疾险独特保障领域的意义会进一步凸显。

三是重疾险在多年发展后已现增长疲态,背后有保障不足、产品同质、竞争策略集中等原因,预计提升保障杠杆、匹配客户需求差异化设计责任、加快创新特色保障等将是未来产品竞争和升级方向。

注:本文作者李芳、钟潇、王子咸,现供职于太平人寿战略发展部,文章原题《重疾险发展回顾及升级趋势预判》。

加载中...