新浪财经 保险

疫苗来了 疫苗强制保险也来了

新浪财经

关注

来源: 中国银行保险报 

10月12日,为贯彻落实《疫苗管理法》有关疫苗责任强制保险制度的规定,国家药监局会同国家卫健委、银保监会组织起草了《疫苗责任强制保险管理办法(征求意见稿)》(以下简称《意见稿》)并向社会公开征求意见,并明确了疫苗责任强制保险的定义、适用范围以及责任限额。

笼罩在疫情阴影下的社会大众,对新冠肺炎疫苗的研发颇为关注。目前,我国新冠疫苗生产线已经开始调试安装,此次《意见稿》的出台,能够更大程度上落实疫苗上市许可持有人责任,保障受种者合法权益。

最低责任限额不低于50万

具体来看,疫苗责任强制保险是指以疫苗上市许可持有人因疫苗质量问题造成受种者损害依法应负的赔偿责任为保险标的的保险

《意见稿》规定,“在中华人民共和国境内上市疫苗的上市许可持有人,应当按照《中华人民共和国疫苗管理法》和本办法规定,投保疫苗责任强制保险;疫苗上市许可持有人以及承保疫苗责任强制保险的保险公司应当遵守本办法”。

此外,《意见稿》也对监督监管职责进行了明确规定。国务院药品监督管理部门组织对疫苗上市许可持有人参加疫苗责任强制保险的情况进行监督检查;国务院保险监督管理机构依法对保险公司开展疫苗责任强制保险业务实施监督管理;省、自治区、直辖市人民政府药品监督管理部门负责本行政区域内疫苗上市许可持有人参加疫苗责任强制保险情况的监督检查。

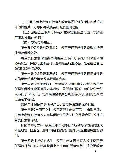
从责任限额看,《意见稿》规定,免疫规划疫苗和非免疫规划疫苗责任强制保险在全国范围内实行统一最低责任限额,即死亡赔偿金每人不低于50万元,伤残赔偿金根据伤残鉴定机构出具的伤残程度鉴定书确定;《意见稿》还鼓励企业根据自身情况购买更高责任限额的保险保障。

四种情况不赔付!

在明确责任的同时,《意见稿》有下列情形之一的,保险公司不予赔偿:

01

预防接种异常反应;因疫苗本身特性引起的接种后一般反应;受种者在接种时正处于某种疾病的潜伏期或者前驱期,接种后偶合发病;受种者有疫苗说明书规定的接种禁忌,在接种前受种者或者其监护人未如实提供受种者的健康状况和接种禁忌等情况,接种后受种者原有疾病急性复发或者病情加重;因心理因素发生的个体或者群体的心因性反应,以及其他不属于疫苗质量问题的情形;

02

因疫苗上市许可持有人或者其委托储存运输的单位以外的其他第三方原因导致疫苗出现质量问题的;

03

因疫苗上市许可持有人故意实施违法行为,导致疫苗出现质量问题的;

04

预防接种事故。

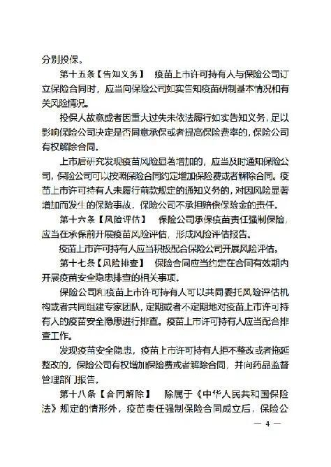
此外,《办法》还强调了保险公司应做好“风险评估”和“风险排查”等工作。

风险评估方面,保险公司承保疫苗责任强制保险,应当在承保前开展疫苗风险评估,形成风险评估报告;疫苗上市许可持有人应当积极配合保险公司开展风险评估。

风险排查方面,保险合同应当约定在合同有效期内开展疫苗安全隐患排查的相关事项。保险公司和疫苗上市许可持有人可以共同委托风险评估机构或者共同组建专家团队,定期或者不定期地对疫苗上市许可持有人的疫苗安全隐患进行排查,且疫苗上市许可持有人应当配合排查工作。

发现疫苗安全隐患,疫苗上市许可持有人拒不整改或者拖延整改的,保险公司有权增加保险费或者解除合同,并向药品监督管理部门报告。

内容来源:国家药监局网站

以下为《意见稿》全文

加载中...