新浪财经 保险

“健康数据”量化而来

新浪财经综合

关注

来源:中国银行保险报

文/陈辉

健康数据(Health Data,Healta),是指健康产业的大数据(Big Data)和小数据(Small Data)。无论是大数据还是小数据,正在逐渐渗透进入人们的生活,健康数据正在影响甚至取代我们原有的健康知识生产方式和认知框架,而其中一个非常重要的趋势,就是量化自我(Quantified Self)。

量化自我,是指运用技术手段,对个人生活中有关生理吸收(Inputs)、当前状态(Status)和身心表现(Performance)等方面的数据进行获取,也可称作自我跟踪(Self-tracking)、自我分析(Auto-analytics)等。

健康数据,是量化自我的基础,标志着社会化的个体开始主动运用数据的方式开展认识自我的健康,预示着人类健康认知领域全面数据化的开始。

健康数据的整合再利用

2016年10月25日,中共中央、国务院印发了《“健康中国2030”规划纲要》,提出“加强健康医疗大数据应用体系建设,推进基于区域人口健康信息平台的医疗健康大数据开放共享、深度挖掘和广泛应用。消除数据壁垒,建立跨部门跨领域密切配合、统一归口的健康医疗数据共享机制,实现公共卫生、计划生育、医疗服务、医疗保障、药品供应、综合管理等应用信息系统数据采集、集成共享和业务协同。”

健康数据,通过收集个体小数据,再通过情境感知和意识感知连接大数据,进行量化自我的分析,使未来的生活产品具有智能化的特性。轻量化、便携化、可移动性、自我收集数据、实时收集数据的需求显得日益重要。互联网与物联网、大数据与小数据、人工智能与生命科学等信息环境下,交互设计的交互对象从大数据转变成了小数据的智能化人生。

健康数据与健康险

从保险精算角度来说,只有收集大量的数据,才能从中分析出规律。健康保险、健康管理同样需要大数据的支持,只有基于大范围的数据比对,才能知道某个人的健康数据是否是致病原因。因此,只有在收集多数人的健康数据基础上,才能更准确地了解健康数据与疾病的关系,更及时地做好未病先防。

具体到健康险经营上,需依赖多元化的数据支持,数据主要用于目标客群分层、风险识别以及保险产品定价,如表1所示。

基于上述数据源头,保险公司通过整合健康数据,可以建立个人健康风险评估模型,将评估结果地应用于核保、定价、健康管理等重要环节,从而实现健康险产品的精准风险控制。

健康数据之源头

健康数据存在于健康产业生态圈的各个环节,以医疗数据为例,输出源头主要有三个方向:医院、社保、卫计。其中医院数据质量最佳,连通成本最高。社保数据质量中等,商务沟通成本高。卫计数据质量低,滞后性强,但商务沟通成本低。医院数据可满足支持快赔的要求,社保和卫计数据由于输出数据颗粒度较低多用于两核的医调等。

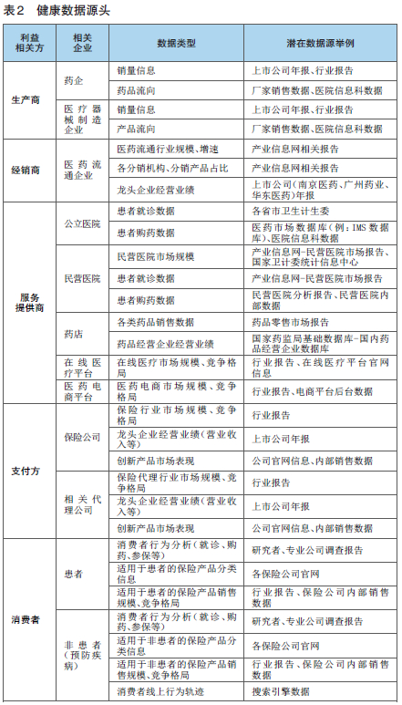
从健康险经营来看,健康数据源头主要来自五个利益相关方:生产商、销售商、服务提供商、支付方、消费者等,如表2所示。

健康数据,广义上来说,不仅限于身体和健康领域,还包括个体的日常生活习惯、行为、认知等。如果说狭义的健康数据是为了“健康量化”,探索自我身体(Hack the self),那么广义的健康数据,就是探索个体生活(Hack my life)。比如,记录夫妻关系、学习、孩子的教育情况、身体以及房子等。我们每天通过个人计算机、智能手机、信用卡等不断产生文字、照片、声音、视频、地理位置和消费记录,都是在构成这个大数据世界,个体把对自我的了解变成“健康小数据”,无数个体的个人数据库共同编织成为“健康大数据”。

健康数据,无论是“健康小数据”,还是“健康大数据”无疑会成为健康险经营重要的基础,因为健康数据不仅改变了健康险的经营方式,也正在深刻地改变人类健康知识生产方式和认知框架。

(作者单位:中央财经大学中国精算研究院)

加载中...