新浪财经 保险

海通姜超:社会保险缺口虽增 过度解读实非必要

新浪财经

关注

来源:  姜超宏观债券研究  陈兴、应镓娴 

人口老龄化叠加减税降费,引发市场对我国社保体系可持续性的担忧,社保体系究竟存在着多大的资金缺口?这一问题又该如何正确看待与妥善解决?作为社保系列专题的开篇之作,本报告对此进行展开分析。

社会保险缺口虽增,过度解读实非必要。社保缺口金额增加,主要来自养老、医疗。虽然社会保险基金收支差额稳步上升,但实际较多收入来自财政补贴,剔除补贴后18年收支缺口超6000亿元。随着补贴依赖的加深,18年社会保险基金中财政补贴收入占总收入比重超过五分之一,这也给一般公共预算带来压力,补贴占财政收入比重也达到近10%。从各类社会保险基金收支情况上来看,资金缺口主要来自养老保险和医疗保险。但由于社保事实上是财政体系的一部分,并且还有万亿元规模的保障基金作为社保体系的坚强后盾,我们认为,对于资金缺口的过度解读实非必要。发达省份收支稳健,东北、西部依赖补贴。从分省情况来看,多数均能实现当期社会保险基金收支平衡,18年企业职工养老保险中仅青海、湖北、黑龙江和辽宁四省存在当期收支缺口。但同全国情况一样,这在很大程度上也是依赖于补贴,其中北京、上海等沿海发达省份补贴占基金收入比重较低,而辽吉黑等东北省份和贵州、云南等西部省份这一比值较高。财政压力整体可控,区域分化较为明显。从社会保险基金收支对一般公共预算的影响上来看,各省补贴占地方财政收入的中位数水平约在20%,总体情况尚属乐观,但区域之间分化比较明显,辽宁、吉林、湖南和甘肃四省社保基金补贴收入占财政收入比重均超30%,社会保险收支失衡带来的财政压力值得关注。

缺口如何形成?空账、降费遭遇老龄化。社会保险基金收支缺口因何产生并逐渐扩大?主要有三方面原因:历史:制度转轨致“空账”,个人账户未做实。我国养老金经历了从现收现付到统账结合的制度转轨,而改革前并未形成资金积累,因此改革后个人账户未被坐实,形成“空账”;当下:社保费率下调,支出易升难降。当前减税降费成为积极财政政策主线,企业缴纳的社保费率同样有所下调,而社保支出与居民消费挂钩,易升难降从而加剧收支失衡;未来:人口结构变老,缺口趋势扩大。从根本上说,社会保险基金资金压力上升还是来自人口老龄化,以养老保险为例,我国职工基本养老保险的制度赡养率由90年的19%升至18年的39%,在职职工承担的离退休人员养老负担大举上升,而在覆盖面已较充分、老龄化上升势头未止的情况下,资金缺口存在扩大而非收敛的趋势。

解决手段丰富,政策多管齐下。社会保险基金资金缺口问题的解决手段较为丰富,而实践中为合理分担成本,政策推进多管齐下。财政适当补贴,国资充实社保。首先,从政府承担成本来看,可以继续通过财政收入补贴社保,但日本经验表明补贴力度过大将加剧支出负担,因此补贴应当适度,但政府还有更积极的应对之策,通过划转部分国有资产充实社保,分享长期经营回报,“造血”优于“输血”。延迟退休年龄,发展二三支柱。其次,从企业和居民承担成本来看,提高缴费率实不可取,但由于我国退休年龄偏低,可以适当延迟退休缓解支出压力。另外,我国养老金过于依赖政府,个人积累不足,而发展企业年金和商业保险市场可以减轻对公共养老金依赖,降低支出负担。基金开源节流,提高资金收益。最后,从社会保险基金自身承担成本来看,一方面,可以合理利用资金,减少不必要支出,如药品集中采购就减轻了医保支付压力;而另一方面,也可通过自身或委托运作,提高投资收益。

我国经济步入新常态后,一方面,人口红利日渐消退,老龄化程度逐步加深;而另一方面,经济结构转型遭遇外部风险上升,使得包括降低社保费率在内的减税降费措施成为了给企业“减负”的现实需要。这引发了人们对社保体系特别是养老金制度可持续性的担忧,与之相对应的是,近期国资划转社保工作开始全面提速。那么,社保体系究竟存在着多大的资金缺口?这一问题又该如何正确看待与妥善解决?作为社保系列专题的开篇之作,本报告对此进行详细分析,而关于如国资划转充实社保等具体措施及其影响,将在接下来的系列专题中陆续展开。

1.  社会保险缺口虽增,过度解读实非必要

1.1 社保缺口金额增加,主要来自养老、医疗

社保收支差额上升,缺口金额有所增加。虽然当前社会保险基金收支差额仍呈现稳步上升的状态,18年甚至突破了1万亿元,但实际上社会保险基金收入中的很大一部分来自于财政补贴,如果剔除财政补贴收入来看,自13年以来基金收入就已低于支出水平,在18年财政部将机关事业单位基本养老保险基金收支并入决算表之后,缺口有了更为明显的上升,一举突破了6000亿元。若仅从征缴收入上来看,18年社会保险基金征缴收入与支出的缺口更是高达近1万亿元。

财政补贴依赖加深,收入来源超五分之一。社会保险基金收支缺口的扩大,也就必然意味着对于财政补贴的依赖逐渐加深,10年以前社会保险基金中财政补贴收入仅占其总收入的10%左右,而目前这一比例已上升至20%以上,18年社会保险基金中财政补贴收入占社会保险基金总收入的22%,超过五分之一。而这也给一般公共预算带来了一定的压力,18年社会保险基金所获得的财政补贴已上升至一般公共预算收入的9.6%,距离10%的水平仅一步之遥。

资金缺口来自养老、医疗。从各类社会保险基金收支情况上来看,资金缺口主要来自养老保险和医疗保险。18年养老保险基金收支缺口(剔除财政补贴)超过4500亿元,医疗保险基金收支缺口(剔除财政补贴)也接近2000亿元,两者所获财政补贴合计占比超过99%,而其它类社会保险所获财政补贴仅不足0.5%。此外,养老和医疗保险财政补贴收入占基金收入比重均超过20%,而其它类社会保险这一比例均不足5%。

社保具备财政属性,缺口不应过度解读。社会保险基金收支缺口及其扩大化趋势,引发了人们对社保体系稳定性的担忧,甚至有部分观点开始讨论若干年后养老金是否将耗尽等问题。然而,不容忽视的是,社会保险基金预算已经纳入政府预算管理,社会保险基金收支规模在财政预算“四本账”中均占据五分之一左右,社会保险基金事实上应被视为财政体系的一部分。那么,从这一角度来理解,对于社会保险资金耗尽的讨论仅具有理论研究意义,在现实中几乎不可能发生。此外,我们还有万亿元规模的社会保障基金作为社保体系的坚强后盾。因此,对于资金缺口损害社保体系稳定性的过度解读实非必要,我们更应关注缺口资金筹集可能的实现路径及其现实影响。

1.2 发达省份收支稳健,东北、西部依赖补贴

养老金多数收支平衡,东北省份缺口较大。从各省份的情况来看,首先,多数省份社会保险基金能够做到当期收支平衡,以缺口最大的养老和医疗保险基金为例,除去刚刚并轨统计的机关事业单位基本养老保险之外,18年各省份城乡居民基本养老保险和城镇基本医疗保险基金当期收入均大于支出,仅企业职工基本养老保险基金青海、湖北、黑龙江和辽宁四省存在当期收支缺口,其中东北地区的辽宁和黑龙江收支缺口较大,超过150亿元。

发达省份收支稳健,东北、西部依赖补贴。其次,虽然各省份社会保险基金当期收入多数能覆盖支出(18年仅辽宁省社会保险基金当期收不抵支),但同全国情况相似,这在很大程度上是由于财政补贴资金的支持。根据披露全省口径数据的21个省份情况来看,各省财政补贴收入占当期社会保险基金收入比重的中位数水平约在25%。北京、上海和广东等沿海经济发达省份补贴占社会保险基金收入比重相对较低,均未超过15%,仅披露了省本级口径数据的浙江、福建等省这一比值也均处低位。相比较而言,辽吉黑等东北省份和贵州、云南、广西等西部省份财政补贴占基金收入比重较高。

财政压力整体可控,区域分化较为明显。最后,从社会保险基金收支对一般公共预算的影响上来看,总体情况尚属乐观,根据披露全省口径数据的21个省份情况,18年各省社会保险基金所获得的财政补贴占对应省份一般公共预算收入比重的中位数水平约在20%,而在我国分税制的背景下,地方政府以50%左右的收入占比承担着85%左右的支出,因此,考虑到中央财政对地方的转移支付,社会保险基金给地方财政的压力相对可控。但仍需注意的是,各省份之间的分化情况较为明显,比如辽宁、吉林、湖南和甘肃四省在全省数据口径下,18年社会保险基金补贴收入占一般公共预算收入比重均超过30%,而在省本级数据口径下,河南和广西社会保险基金补贴占一般公共预算收入的比重也比较高,这些省份由社会保险基金收支带来的财政压力值得关注。

2.  缺口如何形成?空账、降费遭遇老龄化

为什么社会保险基金收支缺口产生了扩大化的趋势,使得社会保险基金对于财政补贴愈发依赖呢?我们不妨从多个维度来详细分析其成因。

2.1 历史:制度转轨致“空账”,个人账户未做实

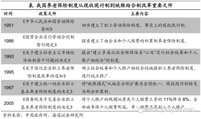
养老金制度转轨,从现收现付到统账结合。首先,社会保险基金收支缺口的形成与其历史上的制度变化存在着一定的关系,以基本养老保险基金为例,早期我国采用的是现收现付制,即当期的缴费收入大多用于支付当期的养老金开支,几乎不保留储备基金。而20世纪90年代左右,我国养老保险制度开始引入个人账户,向统账结合的模式转变。养老金改为由基础养老金和个人账户养老金两部分组成,基础养老金由社会统筹账户支付,个人账户养老金则来自其就业期间的缴付积累。

个人账户未被做实,空账加剧支出压力。但事实上,由于传统的现收现付制下没有形成资金积累,新体制实施前退休的“老人”、实施前参与工作而实施后退休的“中人”,其基础养老金和过渡性养老金均需在现行体制下得到支付,而 “混账管理”的实际情况造成个人账户被用来承担部分制度转轨成本,形成个人账户“空账”的问题。根据15年披露的数据,个人账户空账规模超过4.3万亿元,而15年城镇职工基本养老保险基金累计结余仅约在3.5万亿元,空账规模扩大无疑使得社会保险基金支出的压力上升。

2.2 当下:社保费率下调,支出易升难降

减税降费规模扩大,社保费率有所下调。其次,当前积极财政政策思路的调整也给社会保险基金收支平衡带来挑战。过去每当遭遇经济下行,逆周期调控的积极财政政策常以扩大支出为主要抓手,比如08年财政支出增速达到过26%的高点,而这次减税降费代替了支出扩张成为积极财政政策的主线,社会保险基金同样在政府让利的范畴之内。19年4月国办印发《降低社会保险费率综合方案》,一方面,降低了社会保险缴费的费率,而另一方面,决定社保缴费基数的就业人员平均工资计算口径,也调整为非私营单位和私营单位平均工资水平的加权平均,这些举措均在很大程度上降低了企业负担,但无疑也会影响到社会保险基金的征缴收入。

社保支出挂钩消费,易升难降加剧失衡。然而,在收入面临减缓压力的背景之下,社会保险基金支出却很难也不应该随之降低。从全国居民的收入结构来看,18年养老金所带来的收入占全国居民转移性收入的比例超过了70%,而转移性净收入是居民可支配收入中,除工资性收入之外的第二大收入来源。众所周知,居民收入水平对其消费支出起到了决定性的作用。财政政策之所以选择减税降费,也正是想通过提高居民收入的方式,促进居民消费的增长,以支撑经济的企稳复苏。而社会保险基金支出水平的降低在很大程度上将阻碍居民收入的提升,削弱当前调控政策的效果。因此,收入预计放缓叠加支出水平的易升难降,也加剧了社会保险基金的资金平衡压力。

2.3 未来:人口结构变老,缺口趋势扩大

人口老龄化加深,赡养率大幅上升。最后,社会保险基金的资金压力上升,从根本上来说,还是和我国人口老龄化程度加深有着密切的关系,自14年以来,我国15-64岁劳动年龄人口增速开始转入负增长,18年增速跌幅更是近0.5%,而65岁以上老年人口增速却不断走高,17年开始增速突破5%。人口老龄化使得社会保险体系中的养老和医疗支出负担加剧,目前社会保险基金的资金缺口也正是来自于这两类保险。以养老保险为例,我国职工基本养老保险的制度赡养率由90年的19%升至18年的39%,在职职工承担的离退休人员养老负担大举上升。

覆盖充分人口变老,缺口存在扩大趋势。展望未来,一方面,我国社会保险的覆盖面可以说已经较为充分,基本养老保险参保人数在04年只有总人口的17%,18年已经达到总人口的68%,考虑到未满16岁人口以及在校生等因素,覆盖面进一步大幅拓展的空间有限,因此,难以通过此方式缓解负担上升的问题。而另一方面,我国人口老龄化上行趋势未止,根据联合国的预测,我国老龄人口抚养比即便在2020年后仍将加速上升,2025年预计突破20%,这也将促使社会保险基金缺口存在扩大而非收敛的趋势。

3.  解决手段丰富,政策多管齐下

既然社会保险基金收支缺口存在扩大化的压力,那么,我们如何来缓解乃至消除这一问题呢?

事实上,缺口虽然具有一定的规模,但是解决手段也比较丰富,只是由于不同的解决方法给各经济活动主体带来的成本不尽相同,而且总成本较高的特征也使得该问题的解决难以依赖单一主体。因此,在实践中采用多主体分担成本的方式比较合适,这也是当前政策推进的思路。

财政适当补贴,力度不宜过大。首先,从政府部门承担成本的方式来看,可以通过一般公共预算补贴社会保险基金的方式,来缓解甚至兜底资金缺口,但力度过大将会形成对其它支出的挤占,加剧一般预算的收支平衡压力。

以日本为例,其人口老龄化程度在发展中同样日趋严峻,65岁以上年龄人口占比持续上升,这也使得社会保障费支出占财政支出的比重长期居高不下。而在经济低迷、收入放缓的背景下,日本政府为维持必要支出不得不举债度日,其国债债务负担率水平一路走高,制约了其财政政策的实施空间。因此,从日本经验来看,我国可以通过财政补贴的方式来缓解社会保险基金收支压力,但力度不宜过大,避免支出被社会保险“绑架”,而忽略了当前发展阶段的现实需要。

国资充实社保,分享长期回报。但是,除去财政补贴之外,政府其实还有更为积极的应对之策。我国财政中包含规模较大的国有资产部分,而通过划转部分国有资产充实社保,既缓解了一般预算的收支压力,又能够建立起资金来源的长效机制。社会保险基金以股权分红为获取国有资本收益的主要方式,这意味着其与国有企业共同成长,分享长期的经营回报。国资给社保带来的“造血”能力显然要优于仅依赖财政补贴的“输血”,9月财政部等五部委印发《关于划转部分国有资本充实社保基金有关事项的操作办法》,国资充实社保迎来全面提速。

延迟退休年龄,缓解支出压力。其次,从企业和居民部门承担成本的方式上来看,当前正处于减税降费的背景之下,并且我国社会保险缴费率并不算低,以养老保险为例,降费后我国企业和个人缴费比例合计24%左右,远高过美国、日本和韩国水平,甚至要高于越南,因此通过增加缴费率来缓解缺口问题的方式并不可取。但由于我国退休年龄偏低,目前男性60岁、女性50岁的标准远低于全球主要国家,像英国、德国和西班牙等欧洲国家男性65岁以上才可领取养老金,美国年龄标准更高,而我国人口平均预期寿命已超过75岁,完全可以通过延迟退休年龄的方式来缓解社会保险基金的支出压力。

发展二三支柱,改善结构失衡。此外,我国社会保险基金也存在着一定的结构问题,依赖于政府的比例过高,而个人积累部分则相对不足。以养老保险基金为例,按照 “三支柱”的建设体系,我国具备强制性特征的公共养老金(第一支柱)占据了绝大部分,企业和个人积累的企业年金(第二支柱)、个人商业养老保险等规模偏低,18年我国企业年金累计结存约1.5万亿,社会保险基金累计结存约9万亿,是企业年金的6倍。而反观美国,第一支柱占比仅10%左右,第二支柱占比超过60%。

因此,我们应当适当发展二三支柱,即企业年金和商业保险市场,增强个人积累部分,这将减轻退休人员对公共养老金的依赖,从而延缓养老金发放标准的持续上升进程,降低社会保险基金的支出负担。18年5月我国开始在上海等部分地区开展个人税收递延型商业养老保险试点,商业养老保险市场前景可期。

基金开源节流,提高资金收益。最后,从社会保险基金自身承担成本的方式上来看,一方面,其可以通过节流的方式,合理利用有限资金,降低不必要的成本支出,比如当前的药品集中采购方式,在降低药品价格的同时,就减轻了医疗保险基金的支付压力;而另一方面,社会保险基金也可以通过自身或委托运作,提高投资收益,从而改变资金缺口的扩大趋势,如全国社会保险保障基金就取得了不错的投资业绩,其成立至今年均投资收益率接近8%,当然,这也需要拓展资金投资范围和投资比例等相关政策的配合。

加载中...