太保产险天水中心支公司被罚5万元:委托未取得合法资格的机构从事保险销售活动
金融一线
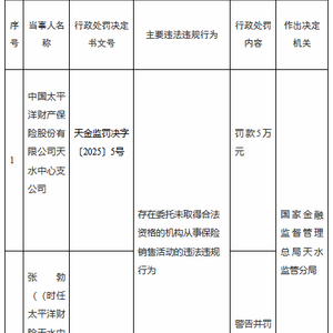
1月5日金融一线消息,国家金融监督管理总局天水监管分局行政处罚信息公开表显示,中国太平洋财产保险股份有限公司天水中心支公司因存在委托未取得合法资格的机构从事保险销售活动的违法违规行为,被罚款5万元;张勃(时任太平洋财险天水中支车商销售团队副经理)受到警告并被罚款1万元。
1月5日金融一线消息,国家金融监督管理总局天水监管分局行政处罚信息公开表显示,中国太平洋财产保险股份有限公司天水中心支公司因存在委托未取得合法资格的机构从事保险销售活动的违法违规行为,被罚款5万元;张勃(时任太平洋财险天水中支车商销售团队副经理)受到警告并被罚款1万元。