新浪财经 保险

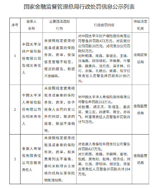
太保产险被罚合计552万元:未按照规定使用经批准或备案的保险条款、费率等

金融一线

关注

7月11日金融一线消息,据金融监管总局行政处罚信息公开表显示,中国太平洋财产保险股份有限公司因未按照规定使用经批准或备案的保险条款、费率,投保信息管理不规范,报送的报告、数据不准确等被警告并罚款472万元,对安徽分公司罚款30万元,对河南分公司罚款50万元。同时,叶明满、陈森等责任人员因未按照规定使用经批准或备案的保险条款、费率,投保信息管理不规范,报送的报告、数据不准确等,被警告并罚款共计99万元。

以下为罚单详细信息:

加载中...