中国人寿新余分公司被罚74万元:给予投保人保险合同约定以外的利益、未如实记录保险业务事项
金融一线
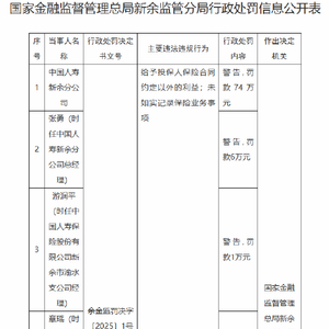
4月18日金融一线消息,国家金融监督管理总局新余监管分局行政处罚信息公开表显示,中国人寿新余分公司因给予投保人保险合同约定以外的利益;未如实记录保险业务事项,被警告并罚款74万元。
同时,因给予投保人保险合同约定以外的利益、未如实记录保险业务事项,张勇(时任中国人寿新余分公司总经理)被警告并罚款6万元;游润平(时任中国人寿保险股份有限公司新余市渝水支公司经理)被警告并罚款1万元;章瑶(时任中国人寿保险股份有限公司新余市市区营销服务部经理)被警告并罚款1万元;彭根根(时任中国人寿保险股份有限公司新余分公司城镇营销服务部经理)被警告并罚款1万元。