新浪财经 保险

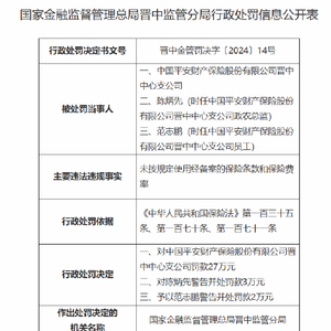
平安产险晋中中心支公司被罚27万元:因未按规定使用经备案的保险条款和保险费率

金融一线

关注

1月10日金融一线消息,国家金融监督管理总局晋中监管分局行政处罚信息公开表显示,中国平安财产保险股份有限公司晋中中心支公司因未按规定使用经备案的保险条款和保险费率,被罚款27万元。

陈炳先(时任中国平安财产保险股份有限公司晋中中心支公司政农总监)因未按规定使用经备案的保险条款和保险费率,被警告并处罚款3万元。

范志鹏(时任中国平安财产保险股份有限公司晋中中心支公司员工)因未按规定使用经备案的保险条款和保险费率,被警告并处罚款2万元。

加载中...