中国平安:2024年度核心人员持股计划完成股票购买
金融一线
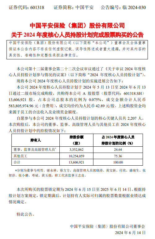
6月14日金融一线消息,中国平安公布,公司 2024 年度核心人员持股计划于 2024 年 5 月 13 日至 2024 年 6 月 13 日通过二级市场完成购股,共购得公司 A 股股票(股票代码:601318.SH)约1360.69万股,占公司总股本的比例为 0.075%,成交金额合计约人民币5.84亿元(含费用),成交均价约为人民币 42.89 元/股。上述购股资金均来源于员工的合法收入及业绩奖金额度。
自愿参与公司 2024 年度核心人员持股计划的核心关键人员共 2207 人。 本次所购买的股票锁定期为 2024 年 6 月 15 日至 2025 年 6 月 14 日。根据持股计划方案规定,锁定期满后,计划持有人实际可归属的股票数量根据业绩达成情况确定。