新浪财经 保险

业务员误导销售人身保险 平安人寿保重庆市江北支公司被罚8万元

金融一线

关注

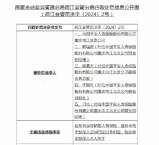
2月2日金融一线消息,国家金融监督管理总局网站发布的行政处罚信息公开表显示,中国平安人寿保险股份有限公司重庆市江北支公司存在业务员误导销售人身保险、业务员给予投保人合同约定以外利益、投保单非投保人本人签字的违法违规事实,被两江监管分局罚款8万元。

韩猛虎(时任中国平安人寿保险股份有限公司重庆市江北支公司营业部经理)、杨素芳(时任中国平安人寿保险股份有限公司重庆市江北支公司高级业务总监)、李敏珍(时任中国平安人寿保险股份有限公司重庆市江北支公司展业科科长)、刁玲(时任中国平安人寿保险股份有限公司重庆市江北支公司营业部经理)被警告。

加载中...