中华联合财险安顺中支被罚25万元:未按照规定使用经批准或者备案的保险条款、保险费率
金融一线
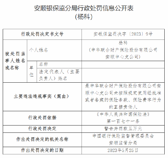
6月6日消息,据国家金融监督管理总局网站发布的行政处罚信息公开表显示,中华联合财产保险股份有限公司安顺中心支公司因未按照规定使用经批准或者备案的保险条款、保险费率,被监管处以罚款25万元;此外,杨科是上述行为的直接责任人,被处以警告并罚款5万元。
6月6日消息,据国家金融监督管理总局网站发布的行政处罚信息公开表显示,中华联合财产保险股份有限公司安顺中心支公司因未按照规定使用经批准或者备案的保险条款、保险费率,被监管处以罚款25万元;此外,杨科是上述行为的直接责任人,被处以警告并罚款5万元。