新浪财经 保险

未按照规定使用经备案的保险费率等 诚泰保险云南分公司被罚104万元

金融一线

关注

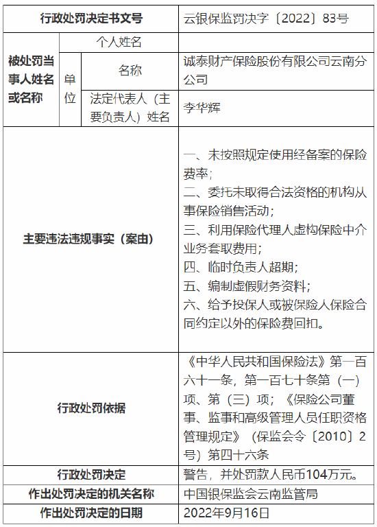
9月23日消息,中国银保监会湖北监管局行政处罚信息公开表显示,诚泰财产保险股份有限公司云南分公司因未按照规定使用经备案的保险费率等,被监管警告并处罚款104万元。

具体违法违规事实如下:

一、未按照规定使用经备案的保险费率;

二、委托未取得合法资格的机构从事保险销售活动;

三、利用保险代理人虚构保险中介业务套取费用;

四、临时负责人超期;

五、编制虚假财务资料;

六、给予投保人或被保险人保险合同约定以外的保险费回扣。

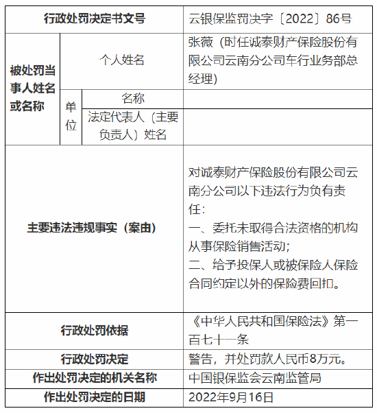
另外,相关责任人张薇被警告并处罚款8万元;姜晓雁、张国龙分别被警告并处罚款7万元;刘丹、李静一、李娅分别被警告并处罚款4万元。

加载中...