阳光农业相互保险哈尔滨分公司被罚10万元:因虚挂代理业务
金融一线
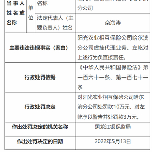
5月23日消息,中国银保监会黑龙江银保监局行政处罚信息公开表显示,阳光农业相互保险公司哈尔滨分公司因虚挂代理业务,被黑龙江银保监局罚款10万元。相关责任人左屹被警告并处罚款3万元。
原文如下:
5月23日消息,中国银保监会黑龙江银保监局行政处罚信息公开表显示,阳光农业相互保险公司哈尔滨分公司因虚挂代理业务,被黑龙江银保监局罚款10万元。相关责任人左屹被警告并处罚款3万元。
原文如下: