4人年薪超300万 中国太保公布2020年部分高管薪酬详情
来源:21世纪经济报道
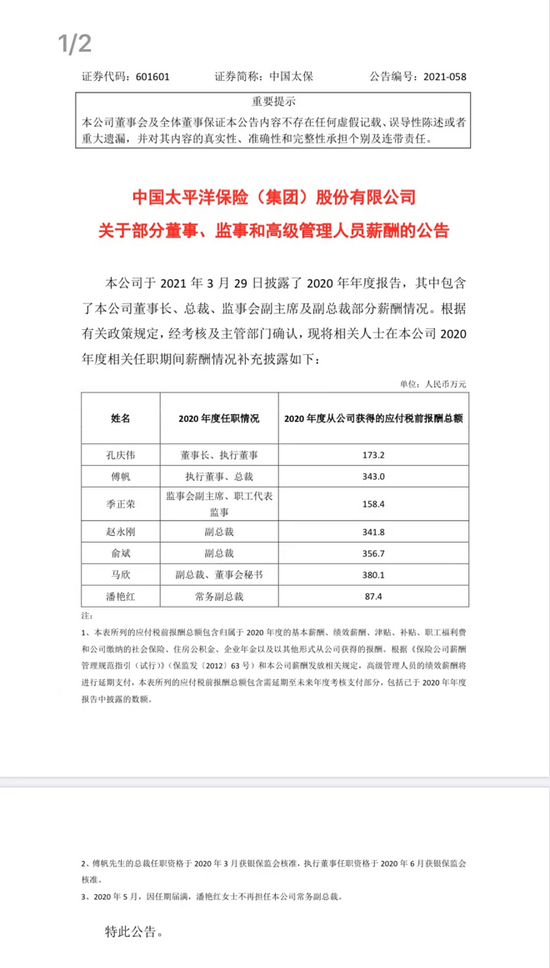
近日,中国太平洋保险(集团)股份有限公司(601601.SH)发布了部分董事、监事和高级管理人员2020年度薪酬情况。
从公告看,在公司部分董事、监事和高级管理人员中,年薪过300万元的共4人。其中副总裁、董事会秘书马欣2020年度从公司获得的应付税前报酬总额最高,为380.1万元;常务副总裁潘艳红最少,为87.4万元;此外,董事长、执行董事孔庆伟的年薪为173.2万元。
据了解,此次所发布的应付税前报酬总额,包含归属于2020年度的基本薪酬、绩效薪酬、津贴、补贴、职工福利费和公司缴纳的社会保险、住房公积金、企业年金以及以其他形式从公司获得的报酬。
从上市保险公司整体看,中国太平洋保险(集团)股份有限公司部分董事、监事和高级管理人员2020年度薪酬情况并不高。
中国太平洋保险(集团)股份有限公司2021年中期业绩显示,集团营业收入2,525.12亿元,同比增长7.2%;集团归母营运利润182.79亿元,同比增长4.9%;集团内含价值4,744.31亿元,较上年末增长3.3%;集团管理资产25,654.83亿元,较上年末增长5.3%;集团客户数接近1.6亿,首次在半年内实现了新增客户超过一千万。
从具体业务板块来看,中国太保今年上半年寿险保险业务收入1,414.49亿元,同比增长2.1%,其中个人客户代理人渠道新保增速18.5%;寿险营运利润142.93亿元,同比增长6.7%;剩余边际余额3,577.13亿元,较上年末增长1.9%。
财产险板块,财产险保险业务(包含包含太保产险、太平洋安信农险及太保香港)收入827.61亿元,同比增长6.4%,上半年在保持较快增长的同时实现承保盈利。产险车险综合成本率99.0%;车非融合业务方面,保费渗透率6.06%,同比提升3.5pt,客户渗透率48.65%,同比提升20.66pt。
值得一提的是,中国太保的非车险业务收入同比增长28.3%,占比提升7.9个百分点,达46.1%。
资产管理板块,上半年第三方管理费收入达到13.20 亿元,同比增长24.6%。
具体来看,截至2021年6月末,集团管理资产达25,654.83亿元,较上年末增长5.3%,其中集团投资资产17,521.16 亿元,较上年末增长6.3%;第三方管理资产8,133.67 亿元,较上年末增长 3.2%。
投资收益上,2021 年上半年,太保集团实现净投资收益353.83亿元,同比增长8.3%;年化净投资收益率4.1%,同比下降0.3个百分点。总投资收益493.40 亿元,同比增长28.4%;年化总投资收益率 5.0%,同比提升 0.2 个百分点。年化净值增长率 4.8%,同比下降0.5个百分点。