人保财险沧州分公司被罚6万:辖内营销服务部未经批准擅自迁址
新浪财经
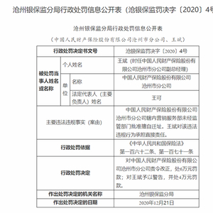
12月25日消息,沧州银保监分局公布的行政处罚信息公开表显示,中国人民财产保险股份有限公司沧州市分公司因辖内营销服务部未经监管部门批准擅自迁址,被责令改正并处罚款6万元。同时,时任中国人民财产保险股份有限公司沧州市分公司副总经理王斌,受到警告处分并被罚款4万元。
以下为行政处罚信息公开表原文:
12月25日消息,沧州银保监分局公布的行政处罚信息公开表显示,中国人民财产保险股份有限公司沧州市分公司因辖内营销服务部未经监管部门批准擅自迁址,被责令改正并处罚款6万元。同时,时任中国人民财产保险股份有限公司沧州市分公司副总经理王斌,受到警告处分并被罚款4万元。
以下为行政处罚信息公开表原文: