平安创展保险销售唐山被罚4千:给予投保人合约外利益
新浪财经
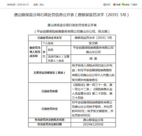
4月13日消息,唐山银保监分局发布行政处罚信息公开表显示,平安创展保险销售服务有限公司唐山分公司存在给予投保人保险合同约定以外利益的行为,时任平安创展保险销售服务有限公司唐山分公司个人代理人的张文娟负有直接责任。唐山银保监分局决定对平安创展保险销售服务有限公司唐山分公司给予警告,并处罚款4000元;给予张文娟警告,并处罚款4000元。
以下为行政处罚信息公开表原文:
4月13日消息,唐山银保监分局发布行政处罚信息公开表显示,平安创展保险销售服务有限公司唐山分公司存在给予投保人保险合同约定以外利益的行为,时任平安创展保险销售服务有限公司唐山分公司个人代理人的张文娟负有直接责任。唐山银保监分局决定对平安创展保险销售服务有限公司唐山分公司给予警告,并处罚款4000元;给予张文娟警告,并处罚款4000元。
以下为行政处罚信息公开表原文: