新浪财经 保险

4亿港元保费一夜亏空 安盛投连险爆雷已被刑事立案

国际金融报

关注

投连险风波卷土重来。

6月18日,《国际金融报》记者获悉,香港警方商业罪案调查科已正式对4亿港元安盛投连险产品“爆雷”一事刑事立案,立案号Ccbrn19000565,被立案对象是此次事件中的基金管理人东航国际金融(开曼群岛)有限公司,涉嫌欺诈活动。

此前,一篇名为《四亿安盛保险一夜亏空》的文章在保险圈刷屏,引发多方口水战,投保人和保险公司各执一词。

来自中国内地、新加坡等地的数百位安盛保险投保人,投诉香港安盛保险公司涉嫌违规操作,致使投保人的数亿港元保费亏空殆尽。

而安盛方面多次发布声明强调,投连险的投资风险应当由客户自行承担,在销售和此次发生亏损的基金选择上没有参与任何意见,其他涉案方可能存在欺诈行为。

就此事件,《国际金融报》记者联系了安盛香港方面,但截至发稿,尚未得到回复。

今日,香港保险监管局对相关媒体回应称:截至上月底已接获72宗相关投诉,并已转交香港保险经纪协会跟进。由于执法部分正就事件进行调查,保监局不宜作出评论。

1

一夜暴跌95%

实际上,早在2018年年中,安盛保险的各地投保人就开始维权。由于维权未果,投保人选择在今年6月11日,联名发文章曝光,上述事件由此进入大众视野。

据相关投保人向《国际金融报》记者介绍,数百位来自中国内地、新加坡、马来西亚等国家和地区的投保人,在2013年至2016年间,陆续购买了香港安盛保险公司发行的Evolution保险产品。

2018年年中,原先购买的Evolution保险产品更改了投资方向,从投资房产改为投资衍生产品。

2018年年末,投保人发现Evolution净值一夜之间暴跌95%以上,在后续扣除账户建档费、管理费等后,保单的净值居然成了负数。

为何一款保险产品会突然“爆雷”?

据了解,Evolution是一种非保证连系式寿险产品,在中国内地又叫投资连结险,即通常所说的投连险。

精算师娄道永对《国际金融报》记者分析,投连险会设立专门的投连账户,投保人的保费进入投连账户,在扣除各项费用成本之后,账户价值会随着投资组合的价格实时波动,有可能获得很高的投资收益,但也有可能面临亏损。由客户承担全部经营风险,保险公司不承担任何经营风险,只负责收取各类管理费用,当然也和账户经营成果有一定挂钩。

也就是说,投连险本身就是重投资、轻保障的高风险金融产品,收益机制类似于“公募基金”。所以,这次安盛保险的投保人,除了本金损失,还倒欠保险公司金额不小的管理费。可谓赔了夫人又折兵。

2

风险告知、退保单或被冒签

“高收益必定意味着高风险,这是一条铁律!”一位香港保险业内人士表示,“投连险与其他一般的险种有所不同,代理人若售卖此类险种必须有专门的牌照,保险公司在售卖时也须做到风险告知。”

据了解,在香港销售投连险必须具备两张牌照:一是保险从业人员牌照,二是证券从业人员牌照。

“我们一开始联系的是不同的代理人、中介等,随后这些信息都归总于一家保险中介公司——Asia One(宏亚),最后所有的保单都是我们亲自去香港安盛的办公室签署、购买。”投保人许蔚(化名)对《国际金融报》记者说,“但签署保单时,安盛并未对我们进行风险评估,更气愤的是,我的风险告知文件并非我本人签的,事后才发现被人冒签了!”

据了解,也有投资人在上述爆雷事件发生前就曾尝试退保,但安盛保险以各种理由拖延、拒绝退保。

投保人李女士告诉《国际金融报》记者,在2018年2月24日,就曾寄出退保申请到安盛保险,却被各种理由拖延、拒绝退保。

到了2018年10月,面对李女士就退保事宜的去电、电邮等询问,安盛保险一直回复让其耐心等待。

2018年12月,李女士才得知其96万多港元保费在2018年5月至7月(也就是李女士申请退保期间)更改了投资方向,投向衍生产品,由此造成了共计96.85万港元退保费全额损失。

事情发生后,李女士还发现自己曾被冒签过一份退保单。“2017年7月19日,有人模仿本人签字以低价卖出账户的25%,导致亏损26.9万多港元。”李女士称。

▲ 被冒签文件

在拿到这份被冒签的文件时,李女士愤愤地在文件下方写到:“此签名是伪造,内容本人不知情,账户资金被卖出!”

安盛公司表示,李女士曾寄信给宏亚的经纪人张先生要求赎回。

但李女士表示,只在2017年11月3日,书写过一份书信寄给宏亚的张先生转交安盛保险,信件内容恰好相反,是其发现基金未经本人同意和亲笔签署被卖出后,特申请撤销赎回停止交易。

3

中介宣传误导

据了解,宏亚是此次安盛保险爆雷事件的主要推手,其主要业务为保险顾问和资产管理。

安盛保险也在声明中回应称,“Evolution保单由独立保险经纪Asia One分销。”

从该公司流传出的内部宣传资料看,显然使用了大量误导的宣传内容。多名保险业内人士表示,“估计很多投资者就是相信了销售方的夸大宣传。”

资料宣称“安盛Evolution产品受香港保监会、证监会监管”、“所有投资产品进入Evolution受安盛审核”。资料中还专门推介了“HKIF”(Hong Kong Investment Fund SP的简称,香港投资基金),即爆雷的那只基金。

资料介绍,HKIF主要投资标的包括“香港银行按揭业务延伸,年收益为18%-24%”以及“收购及改造有潜质的物业,保证租金收益4%”,声称历史投资收益达9%。

《国际金融报》记者注意到,宏亚的母公司为第一亚洲控股有限公司,记者试图从该公司官网www.firstasiaholdings.com寻求蛛丝马迹,但其官网已经无法打开。不过某招聘网站上仍能查询到第一亚洲集团相关信息。

据介绍,第一亚洲集团的主要业务为财务贷款、物业发展及管理、基金管理与专业的理财策划咨询服务。作为第一亚洲集团的旗舰公司,第一亚洲控股有限公司于美国场外交易市场上市,旗下公司包括:第一亚洲财务有限公司、第一亚洲置业有限公司、洪利发展有限公司、巨人基金管理有限公司、宏亚财富管理有限公司等。

▲ 图片来源:拉钩网

▲ 图片来自网络

而第一亚洲却早已“臭名昭著”。2016年10月11日,据香港媒体报道,“(2016年)4月,新加坡金融管理局将第一亚洲在新加坡的代理中介First Asia Alliance列入投资者警惕名单。”

4

安盛难撇清责任

安盛保险并非主要责任人,香港警方也是将东航国际金融(开曼群岛)有限公司作为了立案侦查对象,但精算师娄道永表示,“即便如此,安盛保险作为一家大型保险公司、投连产品的提供方,其在销售渠道管理方面的疏漏,仍难辞其咎。”

根据投资者情况说明书描述,在持有该保险产品期间,安盛保险从未主动寄过产品运行情况的相关资料,并且发现每到申购日,产品净值就大幅上升,而每到赎回日,净值就大幅下跌。

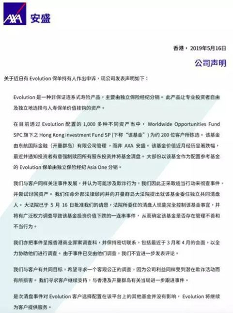
事件爆出后,安盛保险方面连发3份声明表示,自己也是受害方,事件复杂,其他涉案方可能存在欺诈行为。Evolution主要由独立保险经纪分销,Hong Kong Investment Fund SP基金由东航国际金融(开曼群岛)有限公司管理,该基金价值近月经历显著跌幅并进行清盘,大部分投资该基金的客户由独立保险经纪Asia One代表。

▲安盛香港6月16日声明全文

▲安盛香港6月10日声明全文

▲安盛香港5月16日声明全文

一位香港地区的律师告诉记者,虽然安盛急于撇清,但连带责任或难免。其基金审查、风险告知等应尽义务都没有尽到。

而此次事件中的被调查方——东航国际金融(开曼群岛)有限公司,记者并未在网上查询到相关信息。仅有名字十分相近的东航国际金融(香港)有限公司,为中国东方航空集团下属全资子公司。

但东航国际金融(开曼群岛)有限公司或有“碰瓷”之嫌。东航国际金融(香港)有限公司工作人员称,自己也是受害者,公司并没有一款名为“Hong Kong Investment Fund SP”的基金。

记者也从香港证券及期货事务监察委员会看到了东航国际金融(香港)的相关展业牌照。但未查询到本案件中的涉事方。

5

前车之鉴,后事之师

对于安盛保险爆雷事件涉及的四个参与方及责任归属,娄道永总结道:

1.如果安盛保险能确保销售流程合规,比如有相关电话回访、录音等方面资料,估计其很难受到香港保监会的惩罚。“即便如此,香港安盛作为一家大型保险公司、投连产品的提供方,其在销售渠道管理方面的疏漏,仍难辞其咎”。

2.宏亚作为销售方和主要推手,责任铁板钉钉。不仅有意隐瞒投资者该产品的高风险性,同时其在内地销售宣传该产品也不合规。

3.东航国际金融(开曼群岛)有限公司作为HKIF基金的管理者,理应对这支基金暴跌95%作出合理解释。

4.受害投资者因在投资过程中,因受到高收益诱惑,未充分了解产品情况,当然需承担一定责任。

娄道永表示,无论是香港还是内地,人身保险产品按照产品设计方式分类,均可以分四类:传统险、分红险、万能险和投连险,这四大类产品最大的差异就在于产品风险谁承担上。

投连险投资账户的资产配置范围包括流动性资产、固定收益类资产、上市权益类资产、基础设施投资计划、不动产相关金融产品、其他金融资产等。

配置资产的风险和收益是各不相同的。一般而言,投资的收益越高,伴随的风险也越高;投资的收益越低,伴随的风险自然也越低。按照风险和收益的高低划分,类似期权期货等金融衍生品为最高风险等级的资产。

“安盛保险事件的焦点就在于投连险这件马甲。”娄道永说,“此次安盛保险的受害客户投资的匹配资产风险就非常高,底层资产实质类似基金、信托的混合体,一旦底层资产出了问题,保险资产也会紧跟着爆雷。”

娄道永表示,无论是香港还是内地,投连险均已经沉寂许久,并不算是主流产品。

记者查阅银保监会官网资料发现,近年来,新批复的投连险产品非常少。从2017年至今两年多来,银保监会没有批复任何一家保险机构设立投连产品的投资账户。

对此,娄道永表示,产品本身并无好坏,只有适不适合。并希望大家从这次事件中吸取经验教训:了解清楚产品的情况,钱最终投向哪里;了解清楚自己的需求和风险承受能力;最后再去选择适合自己的产品。

记者 唐烨 罗葛妹

加载中...