新浪财经 保险

恒邦保险及其江西分公司、南昌中心支公司共计被罚148万元

大江新闻

关注

转自:财经网

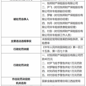
近日,国家金融监督管理总局江西监管局披露的行政处罚信息显示,恒邦财险及其营业部、江西分公司、南昌中心支公司共领下4张罚单,合计被罚款148万元。

恒邦财产保险股份有限公司因未按规定使用经备案的保险条款、保险费率,被罚款40万元,时任恒邦财险非车险部副总经理尹飞、非车险部总经理罗敏、非车险部责意险室经理刘丹、非车险部工作人员付彤均被给予警告并处1万元罚款。

恒邦财产保险股份有限公司营业部因利用保险代理人以虚构保险中介业务方式套取费用被罚款15万元,时任恒邦财险营业部业务拓展室经理陈国雄被给予警告并处2万元罚款。

恒邦财产保险股份有限公司江西分公司因利用保险代理人、保险经纪人以虚构保险中介业务方式套取费用;未如实记录保险业务事项;临时负责人任职超过规定期限;指定临时负责人未按照规定向监管部门报告被罚款83万元,时任恒邦财险江西分公司总经理罗文标、江西分公司副总经理范晶均被给予警告并处6万元罚款。

恒邦财产保险股份有限公司南昌中心支公司因委托未取得合法资格的机构从事保险销售活动被罚款10万元,时任恒邦财险南昌中心支公司临时负责人、副总经理陈妍被给予警告并处1万元罚款。

加载中...