新浪财经 保险

定调!200万保险销售人员这样分级分类:考取执业证方能销售长期产品,分红险万能险须获三级认证

市场资讯 2024.03.14 23:52

来源:慧保天下

自2023年底首度发布讨论稿之后,保险销售从业人员销售能力资质分级又有新进展。近日,保险业协会向部分机构下发《关于征求<保险销售从业人员销售能力资质等级标准(人身保险方向)(征求意见稿)>等文件意见的函》,经过一轮修订之后的《保险销售从业人员销售能力资质等级标准(人身保险方向)(征求意见稿)》(以下简称《等级标准》)《保险销售从业人员销售能力资质等级标准培训与测试大纲(人身保险方向)(征求意见稿)》再度征求意见。

此外,保险业协会还新发布了《人身保险产品销售授权管理自律规则(征求意见稿)》(以下简称《自律规则》)等文件。

其中,《等级标准》相较此前的讨论稿,做出了一定的改进,而《自律规则》则在《等级标准》基础上,明确了业界最为关注的话题,即不同等级的保险销售从业人员究竟能够销售什么样的产品。

值得注意的是,推进分级分类监管是近年来金融监管的重要理念之一,核心就是“有多大的能力做多大的事”“有了金刚钻再揽瓷器活”,保险机构如此,保险产品如此,从业人员也如此。

而此次,针对保险销售从业人员能力的资质分级,核心就是要通过规范不同能力销售人员可销售产品的范围,收紧专业能力低的保险销售人员权限,减少销售误导等市场乱象,更重要的是倒逼保险机构提升增员标准,强化培训实效,进一步推动队伍清虚,加速高质量发展转型。

尤其值得注意的是,应对业界恢复有关资格考试的呼声,《等级标准》也有所动作,明确“取得保险销售从业人员执业证或保险经纪从业人员执业证”是获得四级及以上能力等级认证的基本条件之一,不具备该条件者也能继续销售保险产品,但仅限短期产品。这意味着一旦有人无法获得四级及以上能力等级认证,产品范围将大大受限,收入也将严重受限,脱落成大概率事件。

根据2023年保险年鉴显示,截至2022年末,保险公司及保险专业中介机构共计执业登记从业人员803.3万人。其中,保险公司销售从业人员共计519.9万人,含保险公司个人保险代理人471.9万人;保险专业中介机构从业人员283.4万人。

而据业界人士估算,2023年,这一数字还在快速下降,目前已经不足300万,但即便如此,虚假人力或者低产能人力仍占据大多数。在保险业协会《等级标准》《自律规则》等的引导之下,在金融监管总局积极推动全渠道报行合一之下,在保险机构积极推动队伍升级的努力之下,未来这一数字仍将快速下滑。

至于未来行业将保留多少保险销售从业人员,目前有两种主流的观点,一种认为将维持在100万左右,另一种则认为,经过彻底改革之后,或许国内保险业的销售人员将仅剩50万人左右——保险销售真正的“革命风暴”即将正式开启。

由于此前已经对之前版本的《等级标准》做过一定介绍,本文将着重介绍《自律规则》的有关内容,即不同等级的代理人究竟能卖什么样的产品。

明确原则

保险机构须建立产品销售授权管理机制,针对不同能力等级销售人员实施差别授权,变相恢复从业资格考试

保险公司、保险中介机构对销售人员销售授权管理应当遵守相关法律法规、监管规定和自律规则,建立本机构产品销售授权管理制度机制,将销售人员销售能力资质管理体系与产品分级管理制度相衔接,区分销售人员销售能力资质等级 实行差别授权。

《自律标准》的推出,彻底解答了人们心中最重要的一个疑问,即保险销售人员的资质等级究竟会与实际工作产生怎样的关联。

答案是,差别授权,即“区分销售人员销售能力资质等级实行差别授权”,不同能力不同销售权限,这将对现有保险销售从业人员队伍造成严重影响。

根据《等级标准》,所谓“保险销售从业人员”涵盖所有类型的销售人员:

保险公司中从事保险销售的员工、个人保险代理人及纳入销售人员管理的其他用工形式的人员,保险代理机构中从事保险代理的人员,保险经纪人中从事保险经纪业务的人员。

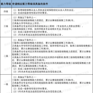
这些从业人员的销售能力资质等级,将由低到高分别为:四级、三级、二级、一级,高中毕业或同等学力者就可以申请。

从业人员须满足一定的条件才能申请不同等级,级别越高,条件越多。尤其值得注意的是,虽然2015年就已经取消了代理人、经纪人资格考试,从此后代理人、经纪人数量一度出现大爆发,最多甚至达到900万人以上,但也因为门槛过低、人力过多、能力良莠不齐等原因,导致人力虚增、违规套费等市场乱象频发,也在很大程度上助长了部分险企继续粗放式经营的念头。针对于此,很多业界人士都曾呼吁应恢复有关资格考试。

然而考试是否恢复并非金融监管部门所能决定的,因此可以看到,在《等级标准》中,实际上是在未违背有关规定的情况下,部分变相的恢复了保险销售从业人员的资格考试。例如,要想获得四级能力等级,就需要取得保险销售从业人员执业证或保险经纪从业人员执业证,而这也是能力等级升级为三级、二级、一级的必备条件。

如果不能获得四级及以上能力等级,从业人员也可以继续销售保险产品,但仅限短期产品,其能获得的收入有限,脱落就成为大概率事件。

制定标准

能力等级不同,可销售产品范围不同,无能力等级者只能销售短期产品

针对不同能力等级者,《自律规则》设置了不同的授权范围,尤其值得注意的是,考虑实际情况,《自律规则》还给无能力等级者设置了一定的销售范围。这意味着即便暂时无法评定能力等级,可以继续销售保险产品,只是产品范围十分有限,仅限保险期间为一年期及以下的产品(有保证续保条款的产品除外)。

具体而言,不同能力等级者可获得的授权范围如下表所示,根据这一表格,要想销售分红险、万能险、专属商业养老保险这三类产品,至少须获得能力等级三级的认证。而要想销售投连险、变额年金等风险更高的产品,则至少需要获得能力等级二级的认证。只有能力等级一级者,才可以销售所有产品类型。

此外,《自律规则》还明确,组合销售两种及以上产品,按照从高不从低原则确定其销售授权。

手下留情

允许保险机构对销售人员进行预授权,分为初级、中级、高级三类,最长不超过12个月

如果已经完成相应培训学时,但尚未取得资格证书,是不是就意味着只能像无能力等级者一样销售短期产品?或者已经取得四级能力等级,但已经完成了三级的培训学时,只是累计从业时长不足1年,是不是就只能销售四级能力等级范围内的产品?

针对这种能力强、已经满足一定条件、信用良好,只是累计工作时长不够的情况,《自律规则》也网开一面,允许针对满足规定条件的未达标者进行预授权,允许其在一定期限内销售更高能力等级更高对应的产品范围。

整体而言,预授权分为初级、中级、高级三类,有效期最长不超过12个月,且对同一销售人员各级别的预授权次数均不得超过一次。

具体规定如下表所示:

留下空间

所有信息须公开,给予险企一定操作空间,同时强化行业自律

《自律规则》对于信息披露进行了明确的要求,其要求保险公司、保险中介机构应在本机构业务管理系统中及时、准确记录销售人员授权(含预授权)信息,并以适当形式供消费者查询。

除此之外,针对实际经营中可能出现的各种问题,《自律规则》也是各类市场主体留下了一定的操作空间进行授权调整,即“保险公司、保险中介机构可在本规则基础上细化产品的销售授权范围和条件,对存在违法违规、执业失信以及违反本机构管理规定行为的销售人员限制其产品销售授权范围”。

最后,《自律规则》还强调了行业自律的作用,强调行业自律组织可对保险公司、保险中介机构销售授权工作开展自律管理,对违反本规则的保险公司、保险中介机构将视情节轻重给予自律约束处理,并可将涉嫌违法违规的线索移交保险监管部门。

加载中...