新浪财经 港股

奥克斯AUX,递交招股书,拟赴香港上市,2025年Q1营收逾93亿

市场资讯 2025.07.17 13:15

来源:瑞恩资本RyanbenCapital

2025年7月16日,奥克斯电气有限公司 AUX ELECTRIC CO., LTD. (下称“奥克斯”)港交所递交招股书,拟香港主板挂牌上市。这是继其于2025年1月15日递表失效后的再一次申请。

奥克斯的附属公司宁波奥克斯电气,曾于2016年1月15日在新三板挂牌,股票代码为835523.NQ,后2017126日在新三板摘牌。

宁波奥克斯电气,曾于2016年12月计划申请筹备A股上市,聘请东方证券提供辅导,并于2018年10月开始进行上市辅导,于2023年6月上市辅导完成。鉴于A股上市时间表的不确定性,集团决定寻求港交所上市。

奥克斯招股书链接:

https://www1.hkexnews.hk/app/sehk/2025/107089/documents/sehk25011500198_c.pdf

主要业务

奥克斯,深耕空调行业三十余年,作为一家集家用和中央空调设计、研发、生产、销售及服务于一体的专业化空调提供商,业务遍布全球150多个国家和地区。根据弗若斯特沙利文的资料,于2024按销量计奥克斯是全球第五大空调提供商,市场份额7.1%。

奥克斯以‘奥克斯AUX’主品牌布局海内外市场,并通过多品牌战略进一步提高市场渗透率,公司孵化品牌‘华蒜’、‘AUFIT’,并推出推出ShinFlow等高端品牌。

于2022年至2024年,奥克斯的销量复合年增长率达30.0%,根据弗若斯特沙利文的资料,在全球前五大空调企业中,奥克斯的销量增速第一,远高于该期间全球空调市场4.6%的销量增速。

根据弗若斯特沙利文的资料,于2024年按销量计,奥克斯在中国大众市场家用空调市场排名第一,市场份额25.7%。奥克斯是业内智能空调领域的重要参与者,在语音识别、语义理解等技术方面均保持较高水平。

奥克斯的产品矩阵以家用空调和中央空调为主,围绕节能、舒适、健康、智能四大方向深耕。家用空调包括挂机、柜机、移动空调等品类;中央空调包括多联机、单元机、热泵、模块机及末端设备等品类。产品覆盖家庭住宅、办公楼宇、商场、酒店、医院、工业产业园等众多应用场景。

奥克斯的收入主要来自产品销售,包括家用空调及中央空调。其他收入来自原材料销售、品牌授权费及物业租赁等其他业务。品牌授权费指若干厨房电器及其他小家电的品牌授权费。

于2025年第一季度,奥克斯海外收入占比达57.1%。

股东架构

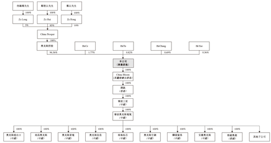
招股书显示,奥克斯在上市前的股东架构中

郑坚江先生、郑江先生、何锡万先生,各间接拥有85%、10%、5%的China Prosper,通过奥克斯控股,持股96.36%;

境外持股平台:

宁波合策,通过HeCe,持股1.77%;

宁波合策:钱建良(3.85%,GP),其余44名LP持有98.72%合伙权益,包括:执行董事兼总裁忻宁先生(约23.71%)、研发总经理卓森庆先生(约9.76%)、集团及控股股东的其他子公司的42名其他员工(合计约62.68%,其中叶盛峰持有超过10%)。

宁波合途,通过HeTu,持股0.82%;

宁波合途:干晓露(40.55%,GP),其余28名LP持有59.45%合伙权益,包括:非执行董事李健女士(约22.46%)、集团及控股股东的其他子公司的27名其他员工(合计约36.99%)。

宁波合畅,通过HeChang,持股0.69%;

宁波合畅:白韡(15.89%,GP),其余37名LP持有84.11%合伙权益,包括:财务负责人兼董事会秘书张波先生(约7.26%)、钟伟成(4.93%)及郑君达(3.65%)、集团及控股股东的其他子公司的34名其他员工(合计约68.27%)。

宁波合耀,通过HeYao,持股0.36%。

宁波合耀:陈祥辉(9.61%,GP),其余33名LP持有90.39%合伙权益,包括:杨侠(为(5.80%)、集团或控股股东的其他子公司的32名其他员工(合计约84.59%,其中李军锋持有超过10%)。

董事高管

奥克斯董事会由8名董事组成,包括:

  • 2名执行董事:

    郑坚江先生(创始人、董事会主席);

    忻宁先生(总裁)

  • 3名非执行董事:

    郑江先生(奥克斯集团副董事长)(郑坚江先生的弟弟);

    何锡万先生奥克斯集团董事(郑坚江先生的内兄)

    李健女士(奥克斯集团副总裁)

  • 3名独立非执行董事:

    项伟先生(宁波鸿泰会计师事务所审计部经理、副主任会计师及监事)、;

    荆娴博士(浙江大学宁波理工学院教授);

    陶胜文先生(浙江和义观达律师事务所高级合伙人)

除执行董事外,高包括:

卓森庆先生研发总经理

张波先生财务负责人、董事会秘书、联席公司秘书

公司业绩

招股书显示,在过去的2022年、2023年、2024年和2025年前三个月,奥克斯的营业收入分别为人民币195.28亿、248.32亿、297.59亿和93.52亿元,相应的净利润分别人民币14.42亿、24.87亿、29.10亿和9.25亿元。

中介团队

奥克斯是次IPO的中介团队主要有:

中金公司为其独家保荐人、整体协调人;

东方证券为其整体协调人;

安永为其审计师;

竞天公诚为其公司中国律师;

凯易为其公司香港及美国律师;

锦天城为其券商中国律师;

富而德为其券商香港及美国律师;

仲量联行为其独立物业估值师;

新百利融资为其合规顾问;

弗若斯特沙利文为其行业顾问。

加载中...