新浪财经 港股

首钢朗泽重启招股,最新预计7月15日香港上市

市场资讯 2025.07.07 13:20

来源:瑞恩资本RyanbenCapital

首钢朗泽(02553.HK)上周临时延迟IPO后,再次重新招股,同时刊发补充招股章程

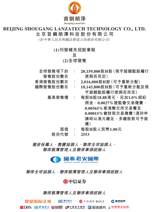
首钢朗泽02553.HK)于周一(7月7日)起至周五(7月10日)重新招股,预计2025年7月15日在港交所挂牌上市。除时间表变化之外,其他发售股数、发售价区间、包销商等均未有变化。

首钢朗泽计划全球发售2015.98亿股H股,其中90%为国际发售、10%为公开发售,另有15%超额配股权。每股发售价14.50港元~18.88港元,每手200股,最多募资约3.81亿港元。

首钢朗泽补充招股章程提交了相关民事诉讼细节及可能影响等。首钢朗泽表示,吉元君熠为持有首钢朗泽子公司首朗吉元42%股权的股东,一直对在首朗吉元的投资回报不满,并希望撤出其在首朗吉元的投资。中国法律顾问已确认,吉元君熠并无任何权利要求首钢朗泽或任何第三方购买其于首朗吉元的股权。

吉元君熠指控首钢朗泽:

  • 违反与吉元君熠就首朗吉元订立的投资协议项下关于吉元君熠的股东权利,在未事先通知吉元君熠的情况下,将首朗吉元生产设施的投资金额增加约1.6亿元(人民币,下同)。此举被指控违反《中国公司法》的相关规定,原因为此举在未获得股东大会批准并剥夺吉元君熠在参与重大投资决策的权利的情况下作出;及

  • 在未经首朗吉元董事会或股东大会批准的情况下,擅自设定首朗吉元乙醇产品的销售价格,此举被指控违反投资协议中‘销售价格公平性’的规定。

首钢朗泽表示,根据公司中国法律顾问等可得的资料,认为吉元纠纷缺乏法律依据,且吉元君熠成功向其提出申索主张的可能性较低。将采取适当行动,积极就吉元纠纷下的申索进行抗辩。

首钢朗泽表示,吉元纠纷不会对集团的业务产生重大不利影响。根据独家保荐人进行的独立尽职调查,其并无发现任何事项可合理致使其在任何重大方面对公司对吉元纠纷的意见产生质疑。

就潜在风险影响,首钢朗泽指,倘吉元冶金(与吉元君熠受同一控制人控制)停止供应工业尾气,而集团不得不转向新尾气供货商获取工业尾气供应,则与其预测的2025年收入、毛利率及净亏损(未考虑吉元纠纷的负面影响)相比,可能导致2025年的收入下降约6.2%,毛利率下降约0.9个百分点,净亏损增加约7.2%

首钢朗泽(02553.HK)相关招股资料:

首钢朗泽是次IPO,募资净额约2.84亿港(按发售价范围中位数计)约37.9%将用于未来三年资助内蒙古包头SAF生产设施建设;约21.2%将用于未来两年河北首朗二期生产设施;约11.4%将用于未来三年菌株、生产设备及工艺及智能生产管理系统研发;约14.1%将用于四个生产设施的技术升级;约5.3%将用于未来三年内的新产品开发;约10.0%将用于一般公司用途和营运资金。

首钢朗泽是次IPO,国泰君安国际为其独家保荐人、整体协调人、联席全球协调人,中信证券为其联席全球协调人,其他包销商包括复星国际证券、迈时资本、中银国际、建银国际、星展亚洲、民银证券、浙商国际、富途证券、利弗莫尔证券

招股书显示,首钢朗泽在上市后的股东架构中,一致行动人士包括首钢集团NZ Tang Ming曹妃甸基金分别持股25.13%、8.98%、3.35%,合计持股约37.46%。

首钢朗泽,作为一家从事碳捕集、利用和封存行业(亦称为CCUS行业)的公司,主要专注于通过碳捕集和利用技术生产乙醇及微生物蛋白等低碳产品,并提供低碳综合性解决案。根据弗若斯特沙利文的资料,公司是CCUS行业中首家利用经过验证的合成生物技术实现低碳产品生产商业化及规模化的公司。公司实现了完成全球首套利用钢铁厂、铁合金厂产生的含碳工业尾气通过生物发酵工艺生产乙醇及微生物蛋白的工业化装置等多个突破性创新

首钢朗泽招股书链接:

https://www1.hkexnews.hk/listedco/listconews/sehk/2025/0630/2025063000028_c.pdf

补充招股书链接:

https://www1.hkexnews.hk/listedco/listconews/sehk/2025/0707/2025070700008_c.pdf

加载中...