新浪财经 港股

极智嘉 Geek+,全球AMR领军企业,通过港交所IPO聆讯,或很快香港上市

市场资讯 2025.06.23 13:28

来源:瑞恩资本RyanbenCapital

2025年6月22日,来自北京朝阳区的北京极智嘉科技股份有限公司 Beijing Geekplus Technology Co., Ltd.(以下简称极智嘉在港交所披露聆讯后的招股书,或很快在香港主板挂牌上市。其于2024年12月16日、2025年6月16日先后两次递表。

极智嘉聆讯后招股书链接:

https://www1.hkexnews.hk/app/sehk/2025/107448/documents/sehk25062200121_c.pdf

主要业务

极智嘉,成立于2015年,作为全球AMR(自主移动机器人)市场的领军企业,致力以颠覆性的技术引领传统仓储物流行业的自动化和智能化转型,公司提供一系列AMR解决方案,赋能仓储履约和工业搬运场景,在提高供应链效率的同时减少对人工的依赖。

根据灼识咨询的资料:

  • 于2024年按的收入计,极智嘉已成为全球最大的仓储履约AMR解决方案提供商,且已连续6年保持全球领先地位。

  • 极智嘉提供业内最广泛的仓储履约AMR解决方案,涵盖各种应用场景和技术方法。

  • 极智嘉的技术创新、对产品质量的承诺和长期可靠的服务得到了全球约806家终端客户的广泛认可和接受,使公司成为拥有全球最大客户基础的仓储履约AMR解决方案提供商。截至2024年12月31日,极智嘉已向全球约40个国家和地区交付了约5.6万台AMR,约占全球仓储履约AMR市场份额的9.0%。

极智嘉为客户提供高效、可靠及灵活的AMR解决方案,包括Geek+货架到人拣选解决方案、Geek+货箱到人拣选解决方案、Geek+托盘到人拣选解决方案、智能分拣解决方案、智能搬运解决方案等。

根据灼识咨询的资料,极智嘉的AMR在移动速度及续航时间方面的表现处于行业领先,最大空载运行速度为4.5米每秒,在额定条件下工作时长超过8小时。P系列机器人的最大空载运行速度为2.6m/s,满载运行速度为2m/s,远高于行业平均水平。极智嘉的AMR解决方案采用专有技术,可确保卓越的可靠性和准确性。根据灼识咨询的资料,与同行开发的AMR相比,极智嘉的AMR展示了行业领先的机器人控制及调度技术,实现了99.99%的拣选准确率,并支持多种类型机器人及操作的复杂混合调度,使其在多种工业场景中高效运行。

此外,极智嘉的AMR解决方案可显著降低人工成本,通常可实现12-36个月的较短回报期。同时,公司多样化的机器人可以满足特定的操作需求,提供高度灵活性和快速部署。完整的系统部署可在1至3个月内完成,使企业能够快速适应不断变化的需求。

极智嘉先进的技术架构,可无缝整合硬件、软件和算法,提供尖端解决方案。公司设计并开发了全球首个机器人通用技术平台‘RobotMatrix’、AMR市场上最全面的软件系统平台、AMR市场上最先进的算法之一,即Hyper+核心算法平台

极智嘉的收入主要来自核心产品AMR解决方案的销售,此外一小部分收入来自RaaS服务,提供标准化机器人租赁服务以及一整套营运支持及管理服务,以优化客户的仓储运作。

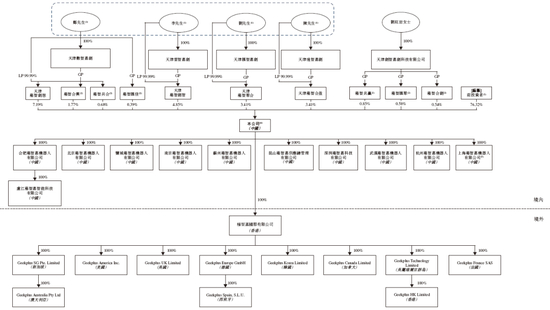
股东架构

招股书显示,极智嘉在上市前的股东架构中,采用不同投票权架构,公司已发行约11.59亿股普通股,当中包括约2.19亿股A类股份(每股可投5票,上市后调整为每股可投10票),约9.41亿股B类股份(每股可投1票)。其中:

所有A类股份由一组一致行动人士持有,包括郑勇先生、李洪波先生、刘凯先生、陈曦先生。此外,郑勇先生亦控制3家员工激励平台包括海极智合兴、极智共合、极智汇佳、极智共赢、极智汇聚、极智合创所持的B类股份。他们为控股股东,合计持股23.68%,拥有56.49%的投票权。

其他投资者包括华平投资(Warburg Pincus)、CPE、Granite Asia(原纪源资本GGV Capital)、D1 Capital、云晖、蚂蚁集团、粤港澳大湾区科技、火山石、Redview Capital、苏州高榕、祥峰投资中国基金(Vertex Ventures China)、赛领资本、Vertex Growth Fund Pte. Ltd.、中国互联网投资、摩根士丹利、B Capital China等。

董事高管

极智嘉董事会由12名董事组成,包括:

  • 4名执行董事:

    郑勇先生(董事长、首席执行官)、

    李洪波先生(首席技术官、副总裁)、

    刘凯先生(副总裁)、

    陈曦先生(副总裁)

  • 4名非执行董事:

    夏志进先生(祥峰投资关联公司合伙人)、

    白津先生(北京磐茂科技与工业研究投资部董事)、

    李珂先生(中湾私募基金投资部董事总经理)、

    陈和江先生(华平投资执行董事)

  • 4名独立非执行董事:

    陈晨女士(中国动向(03818.HK)首席执行官兼总裁)、

    陈少华先生(厦门大学会计学院返聘教授)、

    韩愉先生(ABB集团前高管)、

    刘大成先生(清华大学副教授、清华大学互联网产业研究院副院长)

监事会3名:

    黄政先生(监事会主席,公司供应链管理部高级主管)

    段永欣先生(公司成本和采购审查负责人)

    谢溢先生(公司数字运营和IT管理主管及服务管理主管)

除执行董事外,高管包括

    刘红岩女士财务负责人兼董事会秘书、联席公司秘书)

公司业绩

财务数据显示,在过去的2022年、2023年、2024年,极智嘉的营业收入分别为人民币14.52亿、21.43亿和 24.09亿元,相应的净亏损分别为人民币15.67亿、11.27亿和 8.32亿元,相应的经调整净亏分别为人民币8.21亿、4.58亿和0.92亿元。

中介团队

极智嘉是次IPO的的中介团队主要有:

摩根士丹利、中金公司为其联席保荐人;

毕马威为其审计师;

君合为其公司中国律师;

达维为其公司香港及美国律师;

海问为其券商中国律师师;

瑞生为其券商香港及美国律师;

国泰君安融资分别为其合规顾问;

灼识咨询为其行业顾问。

加载中...