新浪财经 港股

均胜电子冲刺A+H,中金公司、瑞银联席保荐|A股公司香港上市

市场资讯 2025.01.17 12:49

来源:瑞恩资本RyanbenCapital

2025年1月16日,宁波均胜电子股份有限公司 Ningbo Joyson Electronic Corp.(下称“均胜电子”)港交所递交招股书,拟香港主板挂牌上市。

均胜电子,于2011年借壳辽源得亨在A股上市,股票代码600699.SH。截至2025年1月16日收市,均胜电子总市值约238亿元人民币。

均胜电子招股书链接:

https://www1.hkexnews.hk/app/sehk/2025/107094/documents/sehk25011600454_c.pdf

主要业务

均胜电子,成立于2004年,作为一家全球领先的智能汽车科技解决方案提供商,提供汽车电子解决方案和汽车安全解决方案。

根据弗若斯特沙利文,于2023年按收入计,均胜电子分别是中国第二大和全球第四大智能座舱域控系统提供商,以及中国和全球第二大汽车被动安全产品提供商,也是中国第二大独立汽车零部件供货商。

均胜电子是已搭建完成高度全球化平台的少数中国智能汽车科技公司之一,真正做到与全球整车厂同步研发、同步配置全球供应链、生产基地和销售网络。截至2024年9月30日,均胜电子在全球设有19个研发中心和超过50个生产基地,覆盖亚洲、欧洲和北美等主要汽车市场。

截至2024年9月30日,均胜电子的客户覆盖超过100个全球汽车品牌,包括中国和全球的十大整车厂。于2023年,境外销售占收入76.3%此外,均胜电子2021年至2024年连续四年在中国跨国公司100大及跨国指数中排名第一,反映公司全球化运营的规模。

均胜电子主要提供两类解决方案:汽车电子解决方案、汽车安全解决方案,盖包括座舱域、智驾域、网联域、动力域和车身域等主要汽车域,公司整合在汽车安全、域控制器、新能源管理系统和人机交互等领域的技术能力,促进各领域之间的协同效应。

  • 汽车电子解决方案,主要包括汽车智能解决方案、新能源管理系统解决方案和人机交互产品。在往绩记录期内,均胜电子的智能座舱域控系统的销量超过1,000万件。根据弗若斯特沙利文,均胜电子为全球最早实现800V高压平台产品量产的供货商之一,亦为业内率先开展电池管理系统业务的供货商之一,公司的产品应用于全球首款搭载800V高压快充平台的量产车型。于2023年,均胜电子获得新800V高压平台项目全生命周期定点,价值超过人民币130亿元。公司已开发全球首款高压升压器和直流电压转换器。此外,均胜电子布局智慧驾驶和智慧网联等前沿领域,成为全球首家实现5G-V2X技术商业化和量产落地的公司。

  • 汽车安全解决方案,主要提供安全气囊、安全带、智能方向盘和集成式安全解决方案。根据弗若斯特沙利文,于2023年按收入计,均胜电子是全球最大的方向盘、安全带和安全气囊供货商之一,市场份额分别为35.4%、22.8%和19.1%。均胜电子为全球少数能够设计、开发、测试、验证和量产汽车安全产品的公司,在气袋布料、火药、气体发生器、卷收器、锁扣、预紧器、发泡技术和其他新型材料等核心领域拥有数十年的深厚技术储备,能够交付满足汽车安全领域严格的质量标准的产品。公司引领下一代汽车安全产品的研发,包括先进安全气囊材料、DMS、OMS、烟火式电池断路器和引擎盖顶升器。

股东架构

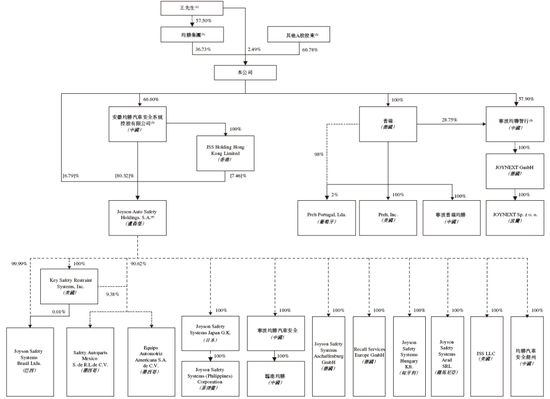
招股书显示,于2025年1月7日,均胜电子在香港上市前的股东架构中,

王剑峰先生,直接持股2.49%,通过均胜集团持股36.73%,合计持股39.22%;

* 均胜集团,由王剑峰先生及其母亲杜元春女士分别拥有57.50%、42.50%,除均胜电子业务外,均胜集团及其附属公司从事投资控股、房地产开发、智能制造和其他业务。

其他A股股东,持股60.78%。

董事高管

均胜电子董事会由10名董事组成,包括:

  • 4名执行董事:王剑峰先生(董事长)陈伟先生(总裁)李俊彧女士(副总裁兼财务总监)蔡正欣先生(普瑞首席执行官兼总裁)

  • 2名非执行董事:朱雪松先生(副董事长,均胜集团总裁)周兴宥先生(均普智能董事会主席)

  • 4名独立非执行董事:魏学哲教授(同济大学汽车学院副院长)鲁桂华教授(中央财经大学会计学院博士生导师及三级教授)余方教授(中欧国际工商学院金融学院教授)席绚桦女士(DigiFT Tech董事总经理,曾任交银国际副首席执行官及执行委员会成员)。

监事会3名:王玉德先生(法务总监)郭费儿先生(均胜电子基金经理和基金董事)刘金琳女士(均胜集团人力资源部总监)

除执行董事外,高管包括副总裁华慕文先生,董事会秘书兼联席公司秘书俞朝辉先生。

公司业绩

招股书显示,在过去的2022年、2023年和2024年前九个月,均胜电子的营业收入分别为人民币497.93亿、557.28亿和411.35亿元,相应的净利润分别人民币2.33亿、12.40亿和12.63亿元。

中介团队

均胜电子是次IPO的中介团队主要有:

中金公司瑞银为其联席保荐人;

毕马威为其审计师;

通商、高伟绅分别为其公司中国律师、公司香港及美国律师;

君合、普衡分别为其券商中国律师、券商香港及美国律师;

弗若斯特沙利文为其行业顾问。

加载中...