新浪财经 港股

问止中医,中国最大的AI中医医疗服务商,递交IPO招股书,拟赴香港上市,海通独家保荐

市场资讯 2025.01.09 13:26

来源:瑞恩资本RyanbenCapital

2025年1月9日,问止中医科技TCMTech Inc. (下称“问止中医”)港交所递交招股书,拟香港主板挂牌上市。

问止中医招股书链接:

https://www1.hkexnews.hk/app/sehk/2025/107066/documents/sehk25010900140_c.pdf

主要业务

问止中医,成立于2018年,专注于提供由公司的中医大脑赋能的中医医疗服务,专注于治疗癌重症以及疑难症,同时在全科医疗方面拥有坚实的基础。问止中医自主开发专有的中医大脑,为中医人工智能辅助诊疗系统,支持医师为患者提供准确、个性化及有效治疗。

根据灼识咨询报告,2023年按人工智能赋能的收入计,问止中医在中国内地人工智能赋能的中医医疗服务市场排名第一,市场份额为1.5%。

问止中医自主开发出中医人工智能辅助诊疗系统中医大脑,配备全球中医医疗服务行业最大的临床知识图谱。根据灼识咨询报告,截至最后实际可行日期,中医大脑为中国内地首个及唯一通过一家三甲医院临床一致性研究,并通过中国中医科学院中医药信息研究所专家评审的中医人工智能辅助诊疗系统。

中医大脑问止中医临床问诊和处方过程的核心,以此为技术基础,致力于凭借人工智能,提高中医治疗的疗效,突破癌重症治疗瓶颈,解决疑难症医疗问题及振兴中医。

问止中医成立了精一书院,根据灼识咨询报告,这是截至2024年9月30日,全球累计注册人数最多的中医小区,通过分享古今中医典籍及公司原创的中医内容等丰富中医知识,吸引广大中医从业者及爱好者。

问止中医全面布局中医业务,全方位满足客户自疾病治疗、保健至学习并实践中医的需求。问止中医的收入来自中医医疗服务、中医生活产品(包括各种中医养生产品、在线录制课程及书籍)、中医大脑订阅服务。

中医医疗服务

问止中医收入主要来源,涵盖公司在线平台及线下诊所提供的全方位中医咨询、处方、治疗及随访服务。问止中医亦通过自营的煎药中心提供高质量煎药服务。为保持服务质量及管理效率,公司所有医师均为全职员工,

问止中医将中医医疗服务战略性地划分为三个实践领域,即(i)癌重症;(ii)疑难症及(iii)全科。截至2024年9月30日,公司已制定逾3,000多类病症的有效疾病治疗方案,积累超过100万例真实临床病例,所有真实临床病例均有随访数据标记。

中医生活产品

公司推出了问止轻养品牌旗下可食用草药粉及草本个护等中医养生产品,亦通过‘大医小课’频道提供在线录播课程及一系列中医刊物,旨在通过提供引人入胜且实用的中医知识吸引并与更广泛的受众互动,并提高公司的市场影响力。

根据灼识咨询调查,约70.0%的受访患者曾购买问止中医的中医养生产品或在线录播中医课程,约25.0%的受访患者两者均曾购买。

中医大脑订阅服务

公司于问止AI联盟向私人医生、医疗机构及其他企业客户等客户提供专有中医大脑的订阅型版本。问止中医认为中医大脑订阅服务具有促进中医医疗服务行业采用人工智能技术的潜力。

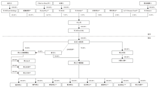
股东架构

招股书显示,问止中医在上市前的股东架构中

崔祥瑞先生(联合创始人,通过TCMTech Holdings,持股43.41%;

蓝驰创投(陈维广先生最终控制),持股20.55%;

LCV Pioneer Fund陈维广先生最终控制,持股2.34%;

Chin Lu Huey女士,通过ParmaWay,持股14.71%;

林大栋博士(联合创始人,通过TCMAI,持股7.87%;

TCMAlly(张灿宏先生97.24%、王人庆先生1.38%、姚鹏先生1.38%),持股5.53%;

真格基金,持股3.06%;

聚利基金,持股2.34%;

张南雄博士(联合创始人),通过TCMInnov,持股0.19%;

董事高管

问止中医董事会由6名董事组成,包括:

  • 2名执行董事:崔祥瑞先生(董事会主席、首席执行官)李永丰先生(问止中医健康副总裁)

  • 1名非执行董事:张南雄博士水星生医6932.TW执行董事兼首席营销官)

  • 3名独立非执行董事:曾俊先生(上海东觅西执行董事)塔尔盖先生(极橙齿科首席执行官)朱芷欣女士(黑马资本董事总经理)

除执行董事外,高管包括首席医疗官林大栋博士,医疗部主任陈志耿先生,首席增长官林信嘉先生,财务总监陈灵珠女士

公司业绩

招股书显示,在过去的2022年、2023年和2024年前九个月,问止中医的营业收入分别为人民币0.62亿、1.89亿和1.73亿元,相应的净亏损分别为人民币1.54亿、1.94亿和0.56亿元,相应的经调整净利润分别为人民币515.2万、4303.0万和4950.7万元。

中介团队

问止中医是次IPO的中介团队主要有:

海通国际为其独家保荐人;

安永为其审计师;

汉坤、汉坤(香港)分别为其公司中国律师、公司香港律师;

竞天公诚、年利达分别为其券商中国律师、券商香港律师;

灼识咨询为其行业顾问。

加载中...