新浪财经 港股

氢能公司「重塑能源」,通过IPO聆讯,或很快香港上市,中金独家保荐

市场资讯 2024.11.15 13:40

来源:瑞恩资本RyanbenCapital

2024年11月14日,上海重塑能源集团股份有限公司Shanghai REFIRE Group Limited(以下简称“重塑能源”)在港交所披露聆讯后的招股书,或很快在香港主板IPO上市。其于2024年2月29日、2024年9月2日先后两次递表。

重塑能源聆讯后招股书链接:

https://www1.hkexnews.hk/app/sehk/2024/106770/documents/sehk24111401059_c.pdf

主要业务

重塑能源,成立于2015年,作为中国领先的氢能科技企业,专注于氢燃料电池系统、氢能装备及相关零部件的设计、开发、制造和销售,并提供氢燃料电池工程开发服务。

重塑能源是中国氢燃料电池领域内,首家同时实现自主研发及量产燃料电池电堆、膜电极、双极板的企业,也是首家实现了专有氢燃料电池系统海外商业化应用的公司,获得多项国际认证。

根据弗若斯特沙利文的数据,

  • 按2023年已售重卡氢燃料电池系统的总输出功率计,重塑能源位居中国氢燃料电池系统市场第一,市场份额为23.8%;

  • 按2023年重卡搭载的氢燃料电池系统的总销售输出功率计,重塑能源位居中国氢燃料电池系统市场第一,市场份额为42.4%;

  • 按2023年重卡搭载的氢燃料电池系统的总销售额计,重塑能源位居中国氢燃料电池系统市场第一,市场份额为29.4%;

  • 按2023年氢燃料电池系统的总销售额计,重塑能源位居中国氢燃料电池系统市场第三。

截至2024年5月31日,重塑能源的氢燃料电池系统已为中国超过5,900辆燃料电池汽车提供动力。截至同日,该等汽车的累计行驶里程数约2.10亿公里,减少碳排放约11.69吨。

重塑能源的产品及服务组合涵盖制氢(上游供应)到氢能应用(下游应用于商用车、发电站、工程机械等领域)的氢能全产业链,实现了氢气和电的协同应用,实现了氢气和电的协同应用,从而形成了一个‘电-氢-电’的新的商业模式。重塑能源与国内外领先的商用车制造商、汽车配件制造商和能源企业建立并保持牢固的业务关系,包括宇通、一汽解放、杭、正集团、日本丰田汽车、德国大陆集团舍弗勒集团等。

重塑能源收入主要来自销售氢燃料电池系统及零部件、提供氢燃料电池工程开发服务、销售氢能装备及相关零部件、其他(主要包括提供售后服务)

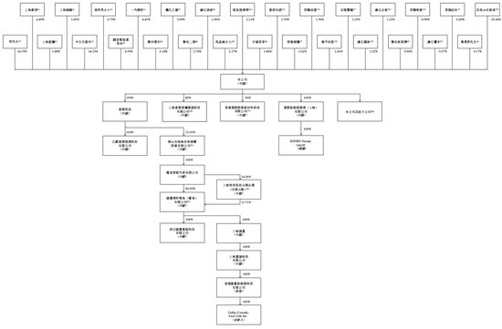
股东架构

招股书显示,重塑能源在上市前的股东架构中,

林先生,持股14.55%;

林先生控制的员工持股计划平台上海蔚清、上海蔚澜、上海蔚镜分别持股4.49%、1.48%、1.43%;

中国石化(600028.SH,00386.HK),通过中石化资本持股14.33%;

春阳资本,通过鹏凡之滨、春阳颂腾、隆宝罗、春阳泓信分别持股3.69%、1.62%、1.23%、0.28%;

张秀英女士,持股4.75%;

国家制造业基金,持股4.59%;

一汽解放(000800.SZ),持股4.43%;

宇通客车(600066.SH),通过郑州云杉持股4.14%;

万景照先生通一致行动人,持股0.17%;

挚信二期,持股2.70%;

挚信新经济,持股0.90%;

谦石禾润,通过谦石晟新、谦石沣禾分别持股2.56%、0.37%;

马晶楠女士,持股2.17%;

张家港博华,持股2.11%;

宇通客车,持股1.84%;

中津创新,持股1.84%;

惠洋资本,通过惠清京诺、鲁平京能分别持股1.76%、1.41%;

君联通道,通过君联成业、君联秉德分别持股1.50%、0.90%;

红杉瀚辰,持股1.38%;

君泽三号,持股1.38%;

水木氢源,持股1.23%;

全村创业,通过谦石国新、谦石正新分别持股1.22%、1.21%;

嘉元科技,持股1.07%;

镜像资本,持股0.96%;

三行智祺,持股0.90%;

德载厚启成,持股0.71%;

丰田通商,持股0.71%;

惟明创投,持股0.61%;

湖北凯辉能源,持股0.61%;

海南永衡,持股0.50%;

和谐锦弘,持股0.46%;

华建诚鼎,持股0.46%;

温州浙民,持股0.46%;

嘉兴氢能,持股0.46%;

上海盛悦泓,持股0.46%;

赛付斯股权投资,持股0.39%;

宁波嘉展,持股0.35%;

宁波元贯,持股0.34%;

凯鼎鸿泰,持股0.31%;

沈祥龙先生,持股0.31%;

苏州众恒,持股0.28%;

曹鸿伟先生,持股0.28%;

晓富炬逞,持股0.24%;

冯燕女士,持股0.20%;

东方电气,持股0.19%;

联明机械,持股0.18%;

宁波旭澄,持股0.18%;

无锡彬倪,持股0.18%;

天津翀旻,持股0.12%;

高瓴裕润,持股0.09%;

珠海庞恒,持股0.09%;

杭州实业,持股0.09%;

杭州企业,持股0.09%;

宏择控股,持股0.05%;

董事高管

重塑能源董事会由9名董事组成,包括:

  • 5名执行董事:林琦先生(董事长、首席执行官)胡哲博士(首席运营官、总裁)马晶楠女士(曾用名马晶岚)(副总裁)翟双博士(研发中心执行副总监)赵泳先生(供应链中心总监)

  • 1名非执行董事:刘会友先生;

  • 3名独立非执行董事:李伟先生、钱美芬博士、陈飞先生。

监事会5名:武洋先生、张程先生、季一志先生、汪楚棋先生(曾用名汪奇)孙北先生。

除执行董事外,高管包括副总裁兼董事会秘书郑重先生、副总裁谢红雨先生、首席技术官Christopher John GUZY博士、财务负责人邵良明先生。

公司业绩

招股书显示,在过去的2021年、2022年、2023年和2024年前五个月,重塑能源的营业收入分别为人民币5.24亿、6.05亿、8.95亿和0.13亿元,相应的净亏损别为人民币6.54亿、5.46亿、5.78亿和4.09亿元。

中介团队

重塑能源是次IPO的中介团队主要有中金公司为其独家保荐人;法国巴黎证券为其财务顾问;安永为其审计师;天元、美迈斯分别为其公司中国律师、公司香港及美国律师;通商、贝克·麦坚时分别为其券商中国律师、券商香港及美国律师;弗若斯特沙利文为其行业顾问。

 

加载中...