新浪财经 港股

手握50亿却筹划赴港上市 安井食品回应

市场资讯 2024.01.25 13:54

来源:V观财报

刚刚披露筹划港股上市安井食品又宣布继续进行现金管理,公司到底是有钱还是没钱?

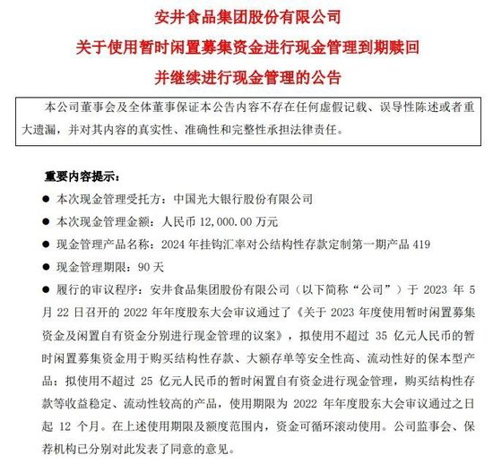
公告显示,安井食品前次使用募集资金进行现金管理到已到期赎回,本次现金管理产品的产品为银行理财产品,金额1.2亿元,产品期限90天。

暂时闲置募集资金来源是安井食品此前核准后公司非公开发行的股票,募集资金净额约56.35亿元。公司披露,截至2023年9月30日,公司货币资金余额约52.31亿元,本次现金管理支付占最近一期期末货币资金的2.29%,对未来主营业务、财务状况、经营成果和现金流量等不会造成重大的影响。

上市公司利用闲置资金进行现金管理是十分常见的事情,但值得注意的是,此前安井食品刚刚透露,公司有在港股上市的想法。

1月19日,安井食品董事会会议审议通过了《关于授权公司管理层启动公司境外发行股份(H 股)并在香港联合交易所有限公司上市相关筹备工作的议案》。

公司表示,此举是为了加快公司的国际化战略及海外业务布局,增强公司的境外融资能力,进一步提高公司的综合竞争力。

通常来说,企业上市的目的是融资,但账上“趴着”50亿的安井食品为何还要再次上市?

安井食品董秘办工作人员对“V观财报”表示,按照发布的提示性公告,港股上市现在只是筹备阶段,“目的是防止后续如果和中介机构沟通可能会导致信息泄露”,主要是为了公平公开地发布信息。

对于融资问题,上述工作人员称,“之前募集的资金只能用于此前的募投项目,如果更改用途,需要过董事会等,所以资金是不能直接挪用的。”

此前,安井食品披露非公开发行的募集资金净额拟用于新基地建设及老基地扩建类项目、老基地技术升级改造类项目和补充流动资金等。

来源:公告

2022年12月,安井食品公告,将辽宁三期年产14万吨速冻食品扩建项目变更为洪湖安井年产10万吨预制菜肴生产项目,该项目预计于2024年逐步投产运行。

二级市场上,安井食品发布拟港股上市公告后的首个交易日便直接跌停,截至今日午盘,安井食品在本周的三个半交易日中均下跌,周累跌近18%。

就股价下跌公司是否有应对方案的问题,董秘办工作人员则表示,“暂时没有办法透露”,可以关注后续公告。

资料显示,安井食品是一家从事速冻火锅料制品(以速冻鱼糜制品、速冻肉制品为主)和速冻面米制品、速冻菜肴制品等速冻食品的研发、生产和销售。

业绩上,2023年前三季度,公司归属于上市公司股东的净利润约11.22亿元,同比增长62.69%。

(文中观点仅供参考,不构成投资建议,投资有风险,入市需谨慎。)

封面、导语图来源包图网

加载中...