新浪财经 港股

快狗打车二次递表:4年亏损12亿三年内仍将亏损 靠融资14亿续命

新浪港股

关注

4月24日,快狗打车二次递表港交所,该公司曾于2021年8月27日向港交所主板递交过上市申请,中金公司、瑞银集团、交银国际、农银国际为联席保荐人,公司为亚洲主要的线上同城物流平台。值得注意的是,这是58同城孵化的三大IPO项目:快狗打车、天鹅到家和安居客。

快狗打车在亚洲五个国家及地区(即中国内 地、香港、新加坡、韩国及印度)的340多个城市开展业务。公司拥有两个主要品牌:中国内地的快狗打车和亚洲其他国家和地区的GOGOX。

值得注意的是,快狗打车是一家合并公司。在合并前,快狗打车前身是58速运,GoGoVan主战海外市场。经阿里巴巴牵线,两者于2017年合并,前者更名为快狗打车,后者GoGoVan变更为GoGoX。

根据弗若斯特沙利文的数据,按2021年交易总额计,快狗打车是中国内地第三大在线同城物流平台,市场份额为3.2%(排名于市场份额为52.8%及5.5%的参与者之后),公司还是香港市场领导者,市场份额为50.9%。根据同一数据源,按 2021年交易总额计,中国内地和香港合计约占亚洲在线同城物流市场的71%。

截至2018年、2019年、2020年及2021年12月31日,公司分别有约1450万名、1980万名、2400万名及2760万名注册托运人以及130万名、300万名、420万名及520万名注册司机。于2018年、2019年及2020年以及2021年,在公司平台产生的交易总额分别为人民币 33.57亿元、人民币33.13亿元、人民币26.94亿元及人民币26.77亿元。

公司包括三大业务:平台服务、企业服务、增值服务,其中,平台服务通过在平台上匹配司机及托运人,促进按需同城物流,2021年该业务占总收入的39.1%;企业服务是为企业客户提供计划及按需同城物流服务,2021年该业务占比56.4%,为公司主要收入来源;目前,公司增值服务占到了4.5%。

于2018年、2019年、2020年及2021年,公司实现收入分别为人民币4.53亿元、 人民币5.49亿元、人民币5.3亿元及人民币6.61亿元。同期,公司毛利分别为人民币1.04亿元、人民币1.73亿元、人民币1.83亿元及人民币2.42亿元,同期毛利率分别为23.0%、31.6%、34.6%及36.6%。

公司收入增长背后,是公司持续提高的抽佣率。根据财报,公司2018年至2020年在国内的净抽佣率分别为1.9%、6.6%、8.3%,公司认为是自身定价能力的增强。不过,公司2021年净抽佣率大幅下滑至2.6%,公司表示,主要由于公司为平台服务的交易用户提供的奖励大幅增加, 反映更激进的增长战略及中国内地在线同城物流市场的激烈竞争。

公司目前尚未盈利,于2018年、2019年、2020年及2021年,公司亏损净额分别为人民币10.71亿元、人民币1.84亿元、人民币6.58亿元及人民币8.73亿元。同期,公司经调整亏损分别为7.84亿元、人民币3.97亿元、人民币1.85亿元及人民币3.11亿元。

对于持续的亏损,快狗打车表示,主要是因为公司同城物流业务尚处于初期阶段,公司作出大量投资以推动业务增 长,于此公司认为,为我们的业务增长建立令人信服的竞争优势是必不可少的。快狗打车认为,未来三年仍将亏损。考虑到业务投资计划,公司预计至少截至2022年、2023年及2024年12月31日止年度仍将继续产生亏损。

2021年,快狗打车净流动资产首次转正,净额为5730万元,主要由于天津五八到家的借款还清,关联方款项免除,以及公司现金等价物有3.13亿元,主要是C轮融资款项。

公司现金流持续为负,2021年更是净流出3.59亿元,快狗打车认为,鉴于公司强大的融资能力,公司有充足的营运资金,1)2021年4月,控股股东豁免3亿元,视为控股股东注资;2)2021年6月,公司完成C轮融资,融资4.1亿;3)2021年6月,有投资者行使认股权,融资1.61亿元;4)2021年8月及9月,三明投资这行使认购权,融资1.68亿元。

2017年8月26日,淘宝中国、58 Daojia、GoGoVan Cayman与本公司订立换股函件协议。据此,淘宝中国有权将其于58 Daojia的若干股份转换为本公司的A轮优先股,2018年8月7日,淘宝悉数行使,合计认购7548万A轮优先股,当时持股15.19%。

2018年7月,公司引入B轮融资,融资额1.04亿美元,菜鸟投资3000万美元。

2021年6月3日,公司进行C轮融资,58daojia投资1500万美元;6月17日,获翘创、交银国际等投资4820万美元,交银国际投资2000万美元。

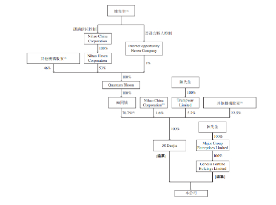
截至最后可行日期,姚劲波旗下的58到家持股50.51%的股权,为公司控股股东;淘宝持股12.92%,阿里控制15.77%的股权。截至目前,公司累计融资14.29亿元。

值得注意的是,通过复杂的股权架构姚劲波和陈小华为公司实控人,58同城、Nihao China Corporation及 Trumpway Limited共同持有58 Daojia约77.5%的投票权。58同城由Quantum Bloom全资拥有。姚先生通过其受控制实体控制Quantum Bloom超过50%的有投票权股本。Trumpway Limited由陈先生全资拥有。

其中,陈小华为公司联合创始人及执行董事,且为公司合并联属实体天津五八货运的登记股东。除其于本集团担任董事外,陈小华现亦担任Daojia Limited的董事会主席及首席执行官。

自2005年12月58同城成立以来,姚劲波一直担任58同城的董事会主席兼首席执行官。姚先生曾担任两家纽交所上市公司的董事,即自2014年11月起任职的诺亚控股及自 2017年12月起任职的猎豹移动。姚先生自2017年8月至2021年7月担任快狗打车董事。

加载中...