新浪财经 港股

医脉通通过聆讯:年营收2.1亿 日本M3持有50%股权

财经自媒体

关注

雷递网雷建平6月28日报道

专注于医生社区平台医脉通科技有限公司(简称:“医脉通”)日前通过港交所上市聆讯,预计近期在香港上市。

年营收2.1亿

据介绍,1996年6月,田立平女士与田立新先生成立特科能软件技术,旨在为医疗专业人员(尤其是医师)提供医学知识工具,于1998年开始推出综合英汉双语医学词典全医药学大词典 。

2000年至2012年,医脉通推出一系列解决方案,以满足医师和制药公司的需求,包括用药参考 、医学文献王 、eMarketing(为制药公司提供的数字医疗营销服务)和临床指南 。

医脉通的平台参与者可从医脉通平台的网络效应获益。医师是医学市场价值链的重要一员,是处方医疗产品的主要决策者。

随着更多医师加入医脉通的平台,每位医师将可与更多同业分享知识以及向彼此获取支持。该平台其他的参与者,包括供应医疗产品的制药和医疗设备公司,以及作为医疗产品最终用户的患者,亦由于平台的医师用户水平高而且数目与日俱增而加入平台。

医脉通提供的服务包括:

1,为制药及医疗设备公司提供的解决方案。医脉通主要为制药及医疗设备公司提供数字医疗营销服务。医脉通主要从医疗客户就患者招募服务、RWS支持解决方案及相关应用软件开发等服务支付的费用赚取收益。

2,为医师提供的解决方案。医脉通的平台提供医师学习及讨论医学市场最新研究、产品及技术及临床最佳实践的场景。医脉通主要从临床指南 、医学文献王 、用药参考及全医药学大词典 等解决方案,收取会员年费以赚取收益。

3,为患者提供的解决方案。医脉通于2021年推出互联网医院,标志医脉通涵盖全面慢性疾病管理服务的智能患者管理解决方案迈出重要一步。患者可便捷地获得参与医脉通的互联网医院的医师提供的医疗建议及处方。医脉通亦通过互联网医院提供AI赋能的智能患者管理服务,帮助患者了解本身的状况及治疗方案,为患者量身定制慢性疾病管理建议,并追踪服药及药物补充纪录。

4,为医院提供的解决方案。医院需要技术解决方案来提高临床研究的效率。医脉通为医院提供电子数据采集(「EDC」)系统,帮助进行智能化、自动化的数据收集及管理。于2020年,医脉通的EDC解决方案获156家医院采用。医脉通主要从医院支付的EDC解决方案费用赚取收益。

招股书显示,医脉通2018年、2019年、2020年营收分别为8346万元、1.2亿元、2.13亿元,毛利分别为4989万元、7719万元、1.56亿元,毛利分别为59.8%、63.5%、73.2%。

医脉通2018年、2019年、2020年年内利润分别为1419万元、3127万元、8520万元,年内利润率分别为17%、25.7%、39.9%。

截至2020年12月31日,医脉通持有现金及现金等价物为1.47亿元。

日本M3持有50%股权

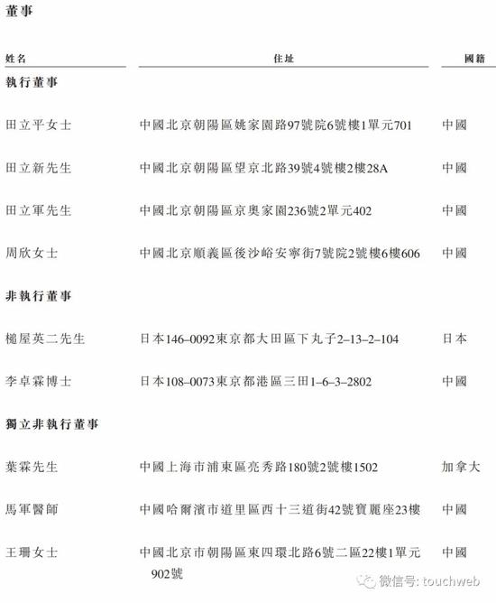
医脉通执行董事分别为田立平女士、田立新、田立军、周欣女士;非执行董事为槌屋英二、李卓霖博士;独立非执行董事为叶霖、马军医师、王珊女士。

田立平女士,董事长、首席执行官、执行董事兼控股股东之一。田立平女士为田立新及田立军的胞姐。

为与日本企业M3建立战略合作伙伴关系,医脉通于2013年4月8日在开曼群岛注册成立为获豁免有限公司,作为集团的控股公司,其后成立集团的其他成员公司(包括Kingyee HK(本公司全资附属公司)、金叶天成(Kingyee HK的全资附属公司)及医脉互通)。

金叶天成透过于2013年11月6日及2014年1月15日金叶天成、医脉互通与其股东所订立的一系列合约安排(「原有合约安排」)控制医脉互通。

金叶天成及医脉互通向我们的前身公司金叶天翔及金叶天盛收购我们医脉通 平台营运相关的业务(包括相关知识产权)。

医脉通成立后,M3收购医脉通的50%股权。

Tiantian分别由田立平女士、田立新及田立军持有48%、37%及15%股权。Tiantian持有医脉通另外50%股权。

加载中...