新浪财经 港股

风华秋实拟香港主板IPO上市:管理鹿晗、魏大勋等艺人

新浪财经

关注

来源:瑞恩资本RyanbenCapital

2021年1月22日,来自北京的音乐娱乐服务提供商风华秋实集团控股有限公司 Fenghua Qiushi Group Holdings Limited(以下简称“风华秋实”)向港交所递交招股书,拟在香港主板IPO上市。

主要业务

风华秋实,是一家在中国经营超过10年的音乐娱乐服务提供商,主要专注于音乐版权许可及音乐录制业务,辅以演唱会主办及制作、艺人管理。

音乐版权许可和音乐录制 - 公司自2011年起开始建立音乐库,并且把歌曲、数字专辑、MV和视频的版权许可给各类数字流媒体平台(例如腾讯集团及咪咕音乐有限公司)以获得版税收入。公司许可的音乐作品包括由集团制作或自其他版权持有人及音乐创作人获得的作品。于往绩记录期间,我们的音乐库拥有425件音乐作品(其中11件尚未发布)。这些音乐涵盖了各种流派,包括摇滚、流行、流行摇滚、民谣及其他。在425件音乐作品中,391件由公司制作。公司也为旗下艺人或第三方艺人录制和发行数字歌曲以及数字和实体专辑。

演唱会主办及制作 - 公司负责整个演唱会主办及制作,包括招揽艺人、娱乐内容创作、获取演唱会场地及相关许可、门票销售安排及舞台管理,从演唱会门票销售(通常透过第三方门票代理机构)的收入、演唱会赞助收入以及演唱会相关产品的收入中产生收益。于往绩记录期间,公司主办及制作的著名演唱会包括2018鹿晗巡回演唱会‘RE:X’。此外,还为第三方主办的演唱会及活动提供制作服务,并从中收取制作费。

艺人管理 – 艺人管理收入主要来自公司从商业活动和电视节目中收取及赚取的演出费的若干百分比。于最后实际可行日期,公司分别管理10名音乐艺人及10名练习生艺人,包括黑豹乐队、许明明女士、鹿晗先生、杨嘉松先生、郝云先生、赵照先生、Hulu Boyz、魏大勋先生等。公司帮助管理及协助他们在音乐娱乐行业内的事业发展,包括音乐作品制作、进行市场定位以维持或提升他们人气、培训和表现评估。就管理的音乐艺人而言,与他们签订两种独家合约,即(i)独家全领域合约(包括音乐及演艺事业服务);及(ii)独家音乐合约(仅包括音乐事业服务)。就练习生艺人而言,公司提供专业培训及独家管理服务。

根据灼识咨询报告,按2019年中国音乐版权许可及音乐录制产生的收入计,风华秋实在音乐唱片公司中排名第18位,市场份额约为0.6%,在总部位于中国的音乐唱片公司中,风华秋实排名第7位,市场份额约为1.5%。

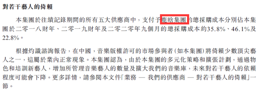
值得注意的是,招股书提及对若干艺人的倚赖,于2019年,支付予鹿晗集团(包括鹿晗控制的(i)东阳宸佑影视文化工作室;(ii)南京鹿晗影视文化工作室;及(iii)上海方昱影视文化工作室)的总采购成本占2019年的总采购成本的46.1%。

股东架构

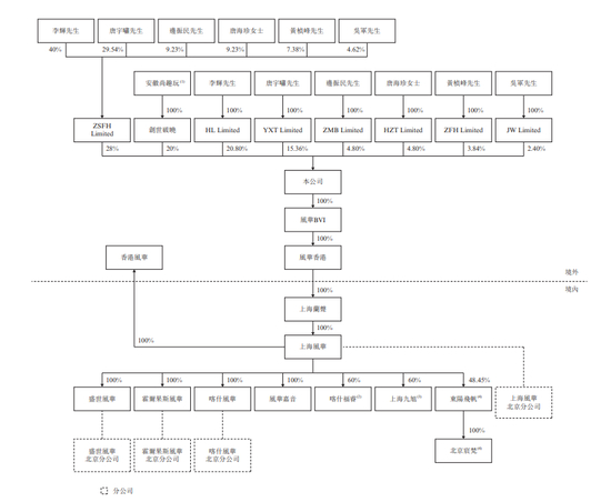
招股书显示,风华秋实在上市前的股东架构中,李辉先生、HL Limited、唐宇啸先生、YXT Limited、边振民先生、ZMB Limited、唐海珍女士、HZT Limited、黄桢峰先生、ZFH Limited、吴军先生、JW Limited 及ZSFH Limited被视为一组本公司之控股股东。 

ZSFH Limited持股28.00%,ZSFH Limited分别由李辉先生、唐宇啸先生、边振民先生、唐海珍女士、黄桢峰先生、吴军先生拥有40%、29.54%、9.23%、9.23%、7.38%、4.62%权益;

三七互娱(002555.SZ)旗下的安徽尚趣玩,通过创世破晓持股20.00%;

李辉先生,通过HL Limited持股20.80%;

唐宇啸先生,通过YXT Limited持股15.36%;

边振民先生,通过ZMB Limited持股4.80%;

唐海珍女士,通过HZT Limited持股4.80%;

黄桢峰先生,通过ZFH Limited持股3.84%;

吴军先生,通过JW Limited持股2.40%。

公司业绩

招股书显示,在过去的2018年、2019年和2020年前九个月,风华秋实的营业收入分别为 1.00亿、0.56亿和 0.59亿元人民币,相应的净利润分别为 1,863.0万、1,881.8万和4,501.8万元人民币。

中介团队

风华秋实是次IPO的中介团队主要有:同人融资为其独家保荐人;安永 为其审计师;通商、范纪罗江/方氏 分别为其公司中国律师、公司香港律师;竞天公诚、李智聪 分别为其券商中国律师、券商香港律师;灼识咨询 为其行业顾问。

加载中...