新浪财经 港股

温州牙科医院递交招股书 拟香港主板上市

新浪财经

关注

来源:瑞恩资本  原标题:温州牙科医院,温州最大的民营牙科服务提供商,递交招股书、拟香港主板上市

温州牙科医院招股书链接:https://www1.hkexnews.hk/app/sehk/2020/101301/documents/sehk20021000807_c.pdf

2 月 10 日,来自浙江温州的温州牙科医院的实质控股股东的中国口腔医疗集团有限公司 China Dental Medical Group Co., Ltd(以下简称“温州牙科医院”)向港交所递交招股书,拟香港主板IPO上市。

主要业务

温州牙科医院,于2011年开始提供牙科服务,之后逐渐扩大业务。于最后实际可行日期,拥有及运营由四家位于温州市地区的民营牙科医院所组成的牙科医院网络,即温州市地区的温州医院、鹿城医院、瑞安市的瑞安分院、龙港市的苍南医院。公司所有民营牙科医院均为温州市医疗保障局营运的基本医疗保险计划下的‘指定’医院。温州牙科医院拥有54名牙科医师、81名护士。 

根据弗若斯特沙利文报告,按2018年的营业收入来算,温州牙科医院是温州最大民营牙科服务提供商,分别在温州民营及整体牙科服务市场占约24.1%及11.9%的市场份额。温州牙科医院的收益主要来自向个人提供综合牙科服务,即口腔综合治疗科、口腔修复科、种植牙科及牙齿正畸科四个牙科科室。

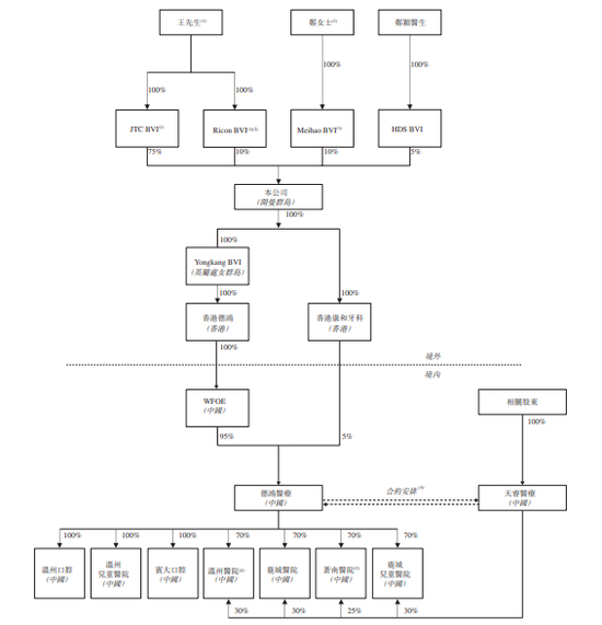
股东架构

招股书显示,温州牙科医院在上市前的股东架构中,控股股东为王晓敏、郑蛮夫妇,他们分别持股 85.0% 和 10.0 %,合计持股 95.0%。

公司业绩

招股书显示,在过去的2017年、2018年和2019年前九个月,温州牙科医院的营业收入分别为 4,817.9 万、7,363.7 万和 6,320.9 万人民币,相应的毛利率分别为 50.9%、56.2% 和 55.1%,相应的净利润分别为 870.6 万、2,256.1 万和 1,659.5 万人民币。

中介团队

温州牙科医院是次IPO的中介团队主要有:创升融资 为其独家保荐人;安永 为其审计师;通商、竞天公诚(香港) 分别为其公司中国律师、公司香港律师;竞天公诚 为其券商中国律师;弗若斯特沙利文 为其行业顾问。

加载中...