新浪财经 港股

中国人工智能企业旷视科技在香港递表 明星股东云集

新浪港股

关注

来源:瑞恩资本

8月25日,Megvii Technology Limited 旷视科技有限公司(以下简称“旷视科技”)向港交所递交招股书,拟香港主板上市。这是中国第一家人工智能企业在香港递表。旷视科技将采用同股不同权(W股),这也是继小米(01810)及美团(03690)后,或成为第三家在港上市的W股。

旷视科技,是一家世界领先的人工智能企业,在深度学习方面拥有核心竞争力。旷视科技于2011年由印奇唐文斌杨沐三位创始人成立。他们均毕业于由图灵奖得主兼中国计算机科学家和理论家姚期智院士创立的清华大学“姚班”。旷视是将人工智能科技和计算机视觉算法应用于物联网领域的引领者。公司的使命是以非凡科技,为客户和社会持续创造最大价值。

根据灼识咨询报告,旷视科技是世界上为数不多的拥有自研深度学习框架的公司之 一。2017年,《麻省理工科技评论》将旷视科技的人工智能人脸识别技术评为世界十大突破性技术之一,这是中国公司首次获此殊荣。2017年和2019年,旷视科技跻身《麻省理工科技评论》最新发布的两项‘50大最聪明公司’榜单中。CB Insights将旷视科技列入2018年及2019年‘世界人工智能初创公司100强’。

主要业务

旷视科技,主要为客户提供全栈式解决方案,包括先进的算法、 软件及人工智能赋能的物联网设备。旷视科技的人工智能赋能的解决方案主要包括:个人物联网、城市物联网和供应链物联网。

就主要的运营数据来看,在过去的三个财政年度2016年、2017年、2018年和2019年上半年,个人物联网解决方案(SaaS)的客户数量分别为128家、521家、1044家和1102家,个人物联网解决方案(个人设备)的客户数量分别为0家、6家、48家和34家,城市物联网解决方案的国内客户数量分别为为93家、216家、430家和339家,城市物联网解决方案所覆盖的国内城市数量分别为30个、61个、106个和112个城市。

就主要的收入来看,在过去的三个财政年度2016年、2017年、2018年和2019年上半年,分别如下:

根据灼识咨询报告,按2018年收入计算,旷视科技是中国最大的云端人脸识别身份验证解决方案供货商,占据逾60%的市场份额;按2018年收入计算,旷视科技是中国最大的聚焦于人工智能的城市物联网解决方案提供商;在2018年中国制造生产的配备身份验证功能的安卓智能手机中,超过70%使用了旷视科技提供的基于人脸识别的设备解锁解决方案;

截至最后可行日期,旷视科技在全球成功注册了约250项人工智能相关的专利,同时正在申请约900项人工智能相关专利。

截至2019年6月30日,旷视科技拥有2349名员工,研发、数据标注、硬件组装厂房、销售及市场营销、一般及行政的人数分别为1432人、405人、22人、235人和255人。 

股东架构

旷视科技的三位创始人印奇唐文斌杨沐在上市前的持股分别为8.21%、5.90%和2.72%,他们合计持有16.83%的股份;在表决权方面,三位创始人在上市前的表决权大概在66.99%左右。

马云的阿里巴巴蚂蚁金服,分别持有15.08%、14.33%,阿里系合计持有29.41%,是最大股东;中国国有资本风险投资基金,持有11.33%;

中银集团工银资管(全球)分别持有4.89%、0.73%;创新工场联想启明创投纪源资本分别持有1.23%、1.17%、0.58%、0.49%;阿布扎比投资局科威特投资局分别持有1.22%、1.22%;OPPO持有2.05%;高德地图创始人成从武先生持有2.00%;韩国SK Group渤海华美富士康阳光保险麦格里集团分别持有1.70%、1.70%、1.58%、1.13%和0.73%。

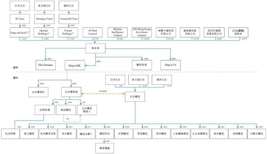
其股权架构,如下图:

其历史架构,如下图:

公司业绩

在过去的三个财政年度2016年、2017年、2018年和2019年上半年,旷视科技的营业收入分别为人民币0.68亿、3.13亿、14.27亿和9.49亿元,相应的毛利率分别为31.0%、52.1%、65.2%和64.6%,相应的净亏损分别为人民币3.43亿、7.58亿、33.55亿和52.5亿元。

中介团队

旷视科技是次IPO的中介团队主要有:高盛、摩根大通花旗为其联合保荐人;德勤为其审计师;方达、盛信为其公司中国律师、公司香港律师;君合、达维为其券商中国律师、券商香港律师;灼识投资咨询为独立行业顾问。

加载中...