佛山水务环保港交所交表 李兆基是其主要外资股东
新浪财经
据IPO早知道消息,6月21日佛山水务环保有限公司向港交所递交招股书,李兆基旗下香港中华煤气持股26.67%,是其第二大股东。
来源 | 本文由IPO早知道(ID:ipozaozhidao)整理撰写,文中观点仅供参考
编辑 | C叔
排版 | C叔
对于佛山水务港交所交表,C叔感兴趣的莫过于:一是水务属于公用事业领域,上市后商业化程度将更高,公众利益和企业利润之间如何觅得平衡;二是香港中华煤气的加盟,将从哪些方面以及多大程度助力佛山水务的发展。
业务鸟瞰
佛山水务环保成立于2017年,但其最早可追溯至1964年成立的佛山市水业集团,是中国佛山市及广东省领先的的水务环保综合服务提供商。
根据弗若斯特沙利文资料,以2018年的自来水供应及污水处理总能力计,佛山水务是佛山市最大、广东省五大的市政水务提供商。
(中国水务行业产业链图 资料来源:招股书)
佛山水务主要提供自来水供应、污水与污泥处理及工程与建造3大业务,其在佛山禅城区、三水区、高明区及南海区金沙片区拥有自来水独家供应权。
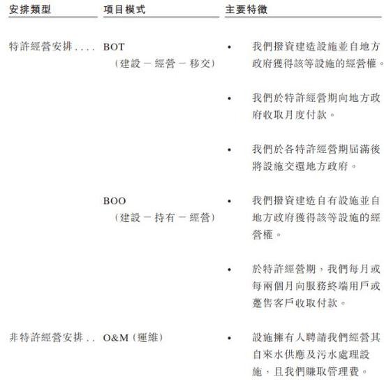
针对不同业务,佛山水务运用不同项目模式实现。如采用BOO模式运行特许经营安排下的自来水供应项目,而采用BOT模式运行特许经营安排下的污水与污泥处理项目及生活来及生活垃圾填埋项目。此外,佛山水务还向运维模式下的自来水供应项目及污水项目的业主提供非特许经营服务。
(佛山水务业务模式 资料来源:招股书)
佛山水务的发展史也是一部吸收与并购史。2018年10月16日,佛山水务以5.5亿元人民币释放26.67%的股权给香港中华煤气;还在今年2月份收购经营广东第五大生活垃圾填埋设施佛山绿能的全部股权。
(佛山水务股权比例 资料来源:招股书)
截至目前,佛山水务拥有5个自来水供应项目、12个污水与污泥处理项目及1个生活垃圾填埋项目,其中14个为特许经营项目。与此同时,尚有39个工程与建造项目,包括35个在建项目及4个计划建设项目。
业绩盘点
鉴于大部分项目属于特许经营,佛山水务的经营业绩也相当光鲜,利益和利润均在稳定快速增长。
2016-2018年,佛山水务分别录得收益12.12亿元、13.59亿元及20.23亿元,实现复合年增长率29.2%;同期,佛山水务溢利分别为1.36亿元、2.27亿元及3.34亿元,复合年增长更是达到56.6%。
(佛山水务收入结构构成 资料来源:招股书)
分项来看,佛山水务已从自来水供应向污水及污泥处理扩散。2018年来自自来水供应、污水及污泥处理、工程与建造的收益分别为8.61亿元、7.10亿元及4.52亿元,占总收益的比重分别为42.6%、35.1%及22.3%;其中自来水供应份额由2016年的57.4%缩窄,污水及污泥处理由18.4%扩张。
特许经营的特性也使得佛山水务毛利率处于高位,表现为2016-2018年均维持不下34%的毛利率。其中“王牌”自来水供应的毛利率更是从33.7%增至42.9%。
(佛山水务毛利率情况 资料来源:招股书)
有趣的是,佛山水务存在客户与供应商重叠的现象,表现为2016-2018年前五大客户中有一个是其供应商,同期前五大工供应商中分别有三位、三位及四位是其客户。
新机遇
除骄人业绩外,佛山水务奔赴港交所上市,其还将迎来三大新机遇。
一是香港中华煤气的入驻。香港四大家族第一代郭得胜、郑裕彤分别于1990年和2016年去世,李嘉诚和李兆基也相继宣布退休,其商业帝国的权利正式由第二代接手。
C叔注意到,5月28日李兆基正式退任恒基地产董事会主席兼总经理职务,而这一决定距中华燃气入股佛山水务只半年之久,该项投资极大概率由其儿子推动。同时,中华煤气持有的佛山水务股权属于未上市部分,意味着李兆基父子对其坚定看好,加上其强大的商业版图,佛山水务的承接业务能力势必得到提升。
(香港中华煤气在内地业务版图 资料来源:中华煤气官网)
二是水务市场正在加速整合。地方水务市场通常有当地企业控制,分散程度相对较高。但现在水务行业日趋现代化,大型水务公司可以凭借项目经验、资本实力及品牌声誉实现扩张,而佛山水务具有此等实力。
三是农村生活污水处理的发展。随着城市市政污水处理率达到较高水平,业务向乡镇和村庄下沉是未来的趋势。
广东省政府于2015年发布《粤东西北地区新一轮生活垃圾和污水处理基础设施建设实施方案》以推进广东省东西部和北部地区生活污水处理设施的建设,并在《农村环境保护[十三五]规划》提出2020年实现广东省农村生活污水处理率超过90%的目标,政策导向对佛山水务来说亦是一大利好。