新浪科技 港股

2027固态电池装车倒计时:设备订单放量在即,产业链布局窗口期开启

智通财经网

关注

近期,全球主流车企和电池厂商已经相继公布了固态电池装车时间表。不少企业都开始建设中试线,并且规划了小规模量产,小规模装车的时间表。

传统液态锂电池的能量密度已经接近其理论极限,并且液态电池仍然存在电池热失控的安全隐患。而固态电池可以兼顾传统液态电池无法兼顾的高能量密度和高安全两大特性,成为下一代高性能锂电池。

固态电池可以广泛应用于对重量和安全性要求较高的场景,如新能源汽车,机器人,低空飞行器,储能等,应用场景广泛。

固态电池中试线大规模建成,量产在即

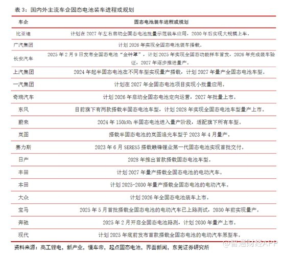
近两年,固态电池发展迅猛。目前全球主流车企和电池厂商已经相继公布了固态电池装车时间表。

具体来看,宁德时代短期由半固态电池过渡,推出凝聚态电池,固态电池预计2027年小规模量产。国轩高科计划2027年小批量装车,2029-2030年量产。亿纬锂能计划2027年小批量装车,2028年量产,其固态电池2024年已完成第一代技术开发。中创新航计划2027年小批量装车,2028年量产。

车企方面,比亚迪进展领先,2024年已实现60Ah级固态电芯中试下线,能量密度达400Wh/kg,规划2027–2029年实现小批量装车,2030–2032年进入量产爬坡期。上汽清陶已布局全固态产线,预计2025年投产,目标能量密度406Wh/kg,2027年装车上市。广汽埃安计划2026年小批量装车,一汽、吉利计划2027年小批量装车,长安汽车提出“长安全固锂量”方案,预计2025年完成样件开发,2027年实现小批量装车。

丰田、本田、大众、宝马、奔驰、现代等德日韩车企,大多计划在2027年左右实现全固态电池装车上市。

初创公司进展也同样迅速。

6月27日,中固时代固态电池中试线在保定启动建设。中固时代固态电池中试线项目在产业化方面规划分两步走:第一步建设超大容量固态电池中试线,预计10月份投产。第二步建设2GWh超大容量固态电池生产线,计划年底前开工建设。在打造固态电池量产线的同时,计划建成全球首个百兆瓦时级的超大容量固态电池储能示范电站。

中固时代将围绕干法电极、固态电池关键材料、超大容量固态电芯设计制造等核心技术,开展联合攻关。同时,推动固态电池在新型储能场景中的示范应用,提升技术转化与产业化水平。

从市场空间来看,2024年全球动力电池装机量为894.4GWh,预计2025年达到1100GWh。根据鑫椤资讯统计,2025年1-5月全球储能电池出货量196.5GWh,同比增长118%,起点研究院(SPIR)预计2025年全球储能电池出货量将达530GWh,同比增长49%。

并且随着新能源车渗透率的提升,低空经济、人形机器人的快速发展,以及光伏风电装机量的快速提升,对锂电池的需求量还在逐年增长。固态电池凭借其高安全性、高能量密度,充电速度快,循环次数长等优点,正在逐步替代传统液态锂电池。

固态发力,设备先行

传统锂电池主要由正极材料、负极材料、隔膜和电解液四大部分组成。其中,正、负极材料决定了电池的容量,隔膜用于隔离正负极,同时允许离子通过,电解液则是连接正负极的介质,充当锂离子传输的媒介。固态电池是使用固体电解质来替代传统锂离子电池的电解液和隔膜,实现离子传输和电荷储存,是一种新型的电池技术。

在工艺流程上,固态电池与传统液态锂电池最大区别在于电解质成膜工艺、干法电极工艺和组装方式三大方面。在设备配置上,固态电池与传统液态锂电池最大区别在于前段设备和中段设备。因此固态电池生产线需要全新的设备,基本无法通过老的液态锂电池设备技改完成。

按照电池企业和车企的时间规划,倘若需要2027年实现小批量装车,那么就需要2027年初实现量产,2026年就需要开始工厂建设,2025年便需要向设备厂商下订单。

根据东吴证券的测算,固态电池行业2025年陆续完成中试,2026-2027年陆续小批量装车,2028-2029年形成规模化量产,全球固态电池产能有望从2024年的17GWh提升至2029年的190GWh,5年合计新增约173GWh。并且随着设备规模化生产和良率的提升,单GWh固态电池设备价格将从5-6亿每GWh下降至2.5亿每GWh。按次推算,固态电池设备需求将从2025年的55亿元提升至2029年的200亿元,且随着技术的不断进步,新需求的增加,设备需求还会逐步提升。

其中,先导智能(300450.SZ)、利元亨(688499.SH)已掌握固态电池整线装备的制造工艺,具备多项核心技术。

先导智能2024年固态电池设备及干法电极设备已成功发货海外,并获得客户认可和重复订单,利元亨2024年成功中标第一条硫化物固态电池整线装备项目,并进入生产调试与参数优化阶段。

纳科诺尔、曼恩斯特、科恒股份等企业积极布局干法电极设备环节,主要研发产品包括干法混料、干法涂布和干法辊压设备,纳尔科诺尔与清研电子成立清研纳科,在干法电极装备领域掌握多项关键技术,并正进行高压成型、等静压等设备的研发,曼恩斯特已初步完成固态电池“湿法+干法”工艺装备的双线布局,科恒股份第一台干法涂布设备已经正式交付并顺利投产,赢合科技2024年推出了第三代干法混料纤维化+干法成膜工艺集成化设备。

固态电池材料静待花开

随着生产线的不断扩张,固态电池材料需求也将有序提升。

固态电池目前主要包括聚合物、氧化物、硫化物三大技术路线。目前三大技术路线各有优缺点。

聚合物电解质技术较为成熟,已经率先进行小规模量产。但存在离子电导率太低;在低温下性能影响较大,通常需要在高温(60℃以上)下才能正常充放电;化学稳定性较差;电化学窗口窄,性能上限较低等缺点。

氧化物电解质具有较好的导电性和稳定性,各项性能表现较为均衡,目前进展也比较快,是目前国内半固态电池主流的技术路线。但相对于硫化物,其离子电导率偏低,且氧化物非常坚硬,存在刚性界面接触问题。

硫化物电解质的离子电导率最高,机械加工性强,界面接触良好、电阻较小,电化学窗口较宽,工作性能表现优异,最适用于全固态电池。但制备难度也是最大,成本也相对高昂。

根据高工锂电,截至2025年4月,布局固态电解质的企业超75家,规划产能超10万吨,已投产产能超万吨,但产能超3000吨级的企业不足3家,多数企业的产能仍停留在从实验室到中试的过渡阶段。目前恩捷股份、厦钨新能、容百科技、天赐材料等多家企业已经成功研发出硫化物电解质,主要处于小试、中试阶段,部分具备小批量供应能力。

就发展趋势来说,由于固态电池对高能量密度的要求,因此负极材料从当前主流的石墨负极向硅基负极发展,长远将向金属锂负极迭代。当前石墨负极的比容量约360mAh/g,已接近其理论最大值372mAh/g。而硅基负极的理论比容量高达4200mAh/g,超过石墨负极的10倍。因此,硅基负极在提高电池能量密度上有着巨大的应用潜力。根据高工锂电,截至2025年4月,布局硅基负极的企业超30家。包括贝特瑞、璞泰来、杉杉股份、翔丰华等头部负极企业,以及天目先导、凯金股份、兰溪致德、索理德等一批聚焦于硅碳材料的创新企业也正在硅基负极产业化痛点上重点攻关。

由于固态电池具有更宽的电化学窗口,因此固态电池正极材料正在向超高镍、富锂锰基、高压尖晶石镍锰酸锂等高容量高密度的新型材料迭代。目前包括容百科技、当升科技、厦钨新能等正极材料头部企业已经率先具备固态电池新型正极材料的生产能力或相关技术储备。

导电剂是锂电池关键辅材,碳纳米管是最契合硅基负极的新型导电剂。目前碳纳米管在锂电池中的渗透率大概20%,其中以多壁碳纳米管为主。而单壁碳纳米管对电池性能的提升效果更为显著,更适配固态电池,同时技术壁垒也更高,目前全球范围内只有极少数企业能够规模化生产单壁碳纳米管。

不难看出,随着固态电池的推广应用,新型正负极材料以及导电剂都将有极大的市场发展潜力,但目前多数技术扔处于攻克或者小批量试生产阶段,仍需较长时间。

结语

简而言之,在技术迭代的推动下,固态电池已迎来突破性进展。全球主流车企相继公布装车时间表,标志着固态电池时代即将开启。当前,产业链中设备企业将率先实现业绩释放;正负极材料及导电剂虽具备巨大市场潜力,但其业绩兑现周期相对较长。

加载中...