新浪财经 港股

“辣条一哥”卫龙冲击IPO:一年卖40亿 两兄弟将斩获百亿身家

每日经济新闻

关注

提到辣味零食,“泡椒牛板筋”、“臭干子”、“风车车”...一个又一个童年的辣条味道令人难以忘记,可谁又能想到,做辣条有一天也能敲钟上市。

5月12日晚间,港交所官网披露知名辣条品牌卫龙的上市申请书,由摩根士丹利、中金和瑞银共同保荐。

成立22年的卫龙,已经与辣条画上等号。也被消费者贴上:“5毛钱吃出的上市公司”、“小辣条大生意”等标签。不过,辣条也成就了卫龙,2020年销售收入41.2亿元,净利润则高达8.18亿元。

图片来源:卫龙招股说明书

不过,卫龙并非“5毛”一包的辣条吃出来的。目前,卫龙辣条的主流产品早已颜值爆表,价格大涨,售价几乎都处在5元的价格带上。

在业内人士看来,卫龙拥有品牌和先入为主的优势,并且通过产品升级实现价格提升,龙头地位稳固,成为资本关注对象。不过,卫龙尚未高枕无忧。辣条技术门槛低、可替代性强、行业集中度低,卫龙通过营销“出圈”,对辣条依赖程度高(根据其招股说明书,其营收的主要来源是调味面制品以及蔬菜制品,二者占到了总营收的93.6%)拓展品类进入其他赛道,需要大量投入来与优势企业竞争。

冲击IPO,一年营收近41亿元

毛利率高达38%,受资本青睐

5月12日,卫龙正式向港交所提交上市申请,正式启动IPO。卫龙上市传闻落定。

据媒体报道,卫龙食品集团近日已完成由CPE、高瓴资本联合领投的35.6亿人民币A轮战略融资,腾讯投资、云锋基金、红杉资本、天壹资本、厚生资本、海松资本等机构联合入股。本次融资由怡波资本担任财务顾问。Pre-IPO轮总共募集5.49亿美元,折合每股成本为4.48美元。该公司公开市场招股价格仍有待通过聆讯后公布。

两位投资业人士表示,卫龙此轮融资投后估值高达700亿元——这甚至超过洽洽(267亿)+三只松鼠(207亿)+良品铺子(199亿)截至5月12日收盘市值的总和。

图片来源:卫龙招股说明书

根据卫龙招股说明书,卫龙为中国最大的辣味休闲食品企业,总的市场份额达到5.7%,按零售额计是排在第二名企业的3.8倍,另外,其调味面制品和辣味休闲蔬菜制品的市场份额均排名第一。

图片来源:卫龙招股说明书

招股说明书显示,卫龙2020年一年赚取利润8.18亿元,远高于三只松鼠2020年的净利润3.01亿元,以及良品铺子的3.44亿元。

图片来源:卫龙招股说明书

公司自2018年至2020年营业收入逐年增长,分别为27.51亿、33.84亿和41.2亿元人民币。2018年至2020年的年复合增长率达到22.4%。过去三年毛利率也稳步从34.7%提升至38%,2020年取得15.65亿元毛利。

图片来源:卫龙招股说明书

公司的营收主要来自三大类:调味面制品、蔬菜制品和豆制品及其他产品。其中调味面制品占到了三分之二以上,但所占比例已经从2018年的78.6%降低到了65.3%。蔬菜制品占比则由10.8%上升到了28.3%。而调味面制品、蔬菜制品二者占的比例高达93.6%,可以看出,卫龙的产品比较单一,对辣条的依赖度很高。

图片来源:卫龙招股说明书

卫龙的辣条已不再是“90后”回忆中“5毛”单品。目前,价格已经翻了几番,主流单品已近5元。并且,卫龙辣条产品包升级为“白富美”,摆脱了低质低价的标签。因此,高颜值,高价格为卫龙带来了高收入。

另外,从其招股说明书可以看出,卫龙95%的消费者年龄集中在35岁以下,而其中25岁以下的消费者更是占到了55%。卫龙取得上述业绩的又一重要原因:产品口味确实捕获了“Z世代”群体的味蕾。

图片来源:卫龙招股说明书

因此,辣条实现了量价齐升,利润较高。而卫龙的ROE就表现得非常亮眼,2018至2020年分别为493.5%、135.6%、66.9%,值得一提的是,贵州茅台2020年的ROE也只有31.41%,如此“赚钱”的能力,正是这些资本所青睐的。

图片来源:卫龙招股说明书

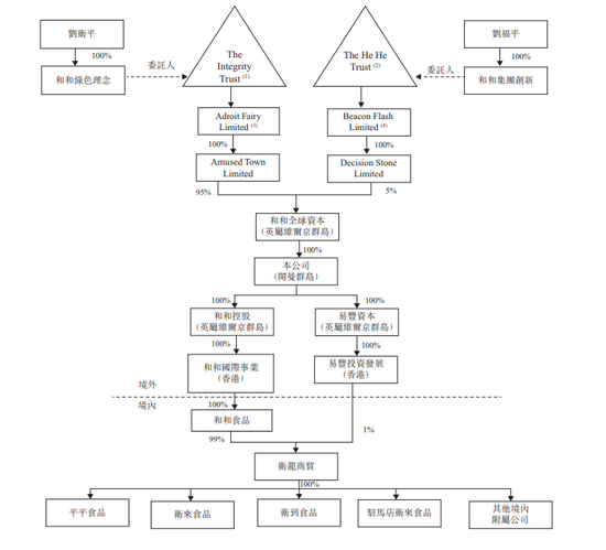
此外,据公开资料显示,卫龙品牌属于漯河市平平食品有限责任公司,该公司由漯河市卫龙商贸有限公司100%控股。在2017年9月股权变更前,卫龙食品创始人刘卫平、刘福平分别持有平平食品60%、40%的股份。而后,卫龙商贸经过多次股权变更,如今由一家香港企业和和国际事业有限公司控股。

有行业人士分析,卫龙食品频繁变更股权,也是在为香港上市做准备。从纯内资变为纯外资,这种股权结构在上市进程中将不需要内地证监会审核,从而加快卫龙食品在香港上市的步伐。

创始人曾仅有高中学历

5位高管均是亲戚

据招股说明书,卫龙的核心管理层:卫龙的董事会目前由9名董事组成,包括5名执行董事、一名非执行董事及3名独立非执行董事。

图片来源:卫龙招股说明书

刘卫平,42岁,公司董事长兼执行董事。

刘福平,39岁,公司执行董事兼总裁。

彭宏志,39岁,公司执行董事、CFO兼副总裁。

张小三,40岁,公司执行董事兼副总裁,主要负责销售和营销。

陈林,34岁,执行董事兼副总裁,主要负责供应链管理、人力资源,另外他也是董事会薪酬委员会成员。

公司的非执行董事是毛卫。

3名独董分别是:徐黎黎、张弼弘、邢冬梅。

除此之外,卫龙还有一位副总裁,名叫刘忠思,今年35岁,主要负责公司整体的研发。

可以看出,卫龙的核心管理层中有不少刘姓高管,的确他们是一家人。

招股说明书显示,刘卫平是刘福平的哥哥,同时也是刘忠思的堂兄。而且彭宏志和陈林也不是外人,他们分别是刘忠思的表兄和表弟。

也就是说,整个公司的核心管理层,除了负责销售和营销的副总裁张小三外,其他高管都是亲戚。(非执行董事和3名独董不含在内)公开发行前,他们家族 持有92.17%的股份,而刘卫平与刘福平两兄弟在公司成功上市后,将斩获百亿身家。

图片来源:卫龙招股说明书

在2017年之前,卫龙公司的两位创始人刘卫平和刘福平只有高中学历,不过他们在2017年7月,通过线上学习的方式,拿到了重庆西南大学的行政管理学学位。刘卫平2018年还进入了湖畔大学学习。

行业下行时,卫龙为何能崛起?

公开资料显示,卫龙由刘卫平、刘福友两兄弟于1999年创立,是目前国内规模最大、知名度最高的辣味面制品(即辣条)品牌。2004年,刘卫平成立漯河平平食品有限公司,是国内第一家成立公司的辣条企业。目前卫龙食品已打造出面制品、豆制品、魔芋制品、蔬菜制品四大类几十种产品,并着重打造旗下第二大明星单品——魔芋爽,同时进入卤制品、海味素菜等细分市场。

图片来源:视觉中国

值得一提的是,辣条行业的发展并非一帆风顺。2005年,央视揭露了平江县一家辣条厂违法添加违禁添加剂。从这之后,辣条被“魔化”之路正式开启,由于缺乏行业规范与相应的条例规定,大量黑作坊生产了大量不达标的辣条。一时间,辣条的负面新闻漫天飞:“从用脚踩入味,到用卫生纸做的;辣条里面含有塑料。”

此后,整个辣条行业一落千丈,但卫龙却逆流而上。

一方面,在供应链上投入重金,提高产能,保障食品安全。卫龙在2006年花费数百万从欧洲购买了生产线,将包装机从半自动变为全自动。并在随后两年不断优化,在2014年,建成了一条标准无菌生产流水线。

另一方面,卫龙还通过营销手段来打造树立卫生、安全的辣条品牌形象。2015年,卫龙邀请专业摄影师进入生产车间,对公司流水线、生产车间进行拍摄,通过这种公开生产过程的方式,来展现产品卫生、安全的形象。

最重要的是,卫龙赶上了辣条网红的热潮。

2014年,一则视频在社交平台上刷屏。视频中一名外教在接过中国留学生的辣条后,好奇的吃了起来,并爱上了辣条。曾经被认为是“垃圾食品”的辣条,竟然火到海外,与老干妈分庭抗礼。

在此之后,卫龙在营销的道路上一发不可收拾。卫龙相继在社交、电商平台上入驻,并在蹭热点的“不归路”上越走越远。2015年至2016年间,卫龙的多场营销动作均为其收获了巨大的流量关注,一时之间成为了流量的新宠儿。

即将上市的卫龙并非高枕无忧

产品单一,食品安全是最大屏障

虽然卫龙受到资本青睐,但并非高枕无忧了。卫龙过于依赖辣条单一产品,且辣条本身的成长基础也不够稳定,缺少差异化竞争的保护壁垒。另一方面,辣条企业谋求上市,食品安全是绕不开的问题。

在2020年卫龙所有收入中,面制品占比65.3%,蔬菜制品占比28%。这意味着卫龙大多数收入来源于辣条,而辣条仍未摆脱“不健康”的标签。

辣条产生有其特殊背景,本身就是一个替代品。1998年,湖南平江县酱干产业的主要原料大豆出现了大幅度的产能下降,酱干产业受到影响。有企业主就使用面粉代替豆粉,加入辣椒、花椒、孜然等佐料,创新发明了麻辣味的辣条替代酱干。

辣条的好味道主要来源于各种添加剂。目前,卫龙辣条产品中的配料仍高达近20种,包括单硬脂酸甘油酯、呈味核苷酸二钠、特丁基对苯二酚、味精等多种添加成分。

虽然卫龙标榜“干净、卫生”,但也曾屡登食品安全抽检黑榜。据公开资料,平平食品截至目前涉及的司法案件中,排在首位的案由即是产品责任纠纷,高达39件。2015年,漯河市质检局发出处罚通知称,平平食品生产的亲嘴烧、大面筋以不合格产品冒充合格产品。责令其停止生产、销售不合格产品并罚没款合计8.57万元。

2018年9月,原湖北省食药监局发布公告显示,卫龙等品牌辣条抽检不合格。不过,此次辣条抽检却因地方标准不一出现“打架”。据悉,当时湖北抽检中,卫龙涉事批次辣条“亲嘴烧”“小面筋”被认定违规添加山梨酸和脱氢乙酸等食品防腐剂。而当时卫龙食品将“河南辣条标准”作为依据,认为其辣条生产合规。

辣条健康问题备受业内外重视。相关部门要求,辣条统一按照“方便食品,调味面制品”生产许可类别进行管理,生产企业要按照《食品安全国家标准 食品添加剂使用标准》(GB 2760)的相关规定使用食品添加剂。

目前卫龙等企业已经规范生产,但行业仍无国家强制标准出台,卫龙产品的执行标准仍为Q/LHPP0004S等企业标准。其旗下各个受委托工厂也都使用企业自身标准生产。

为了摆脱对辣条的依赖,卫龙在积极拓展了蛋制品、蔬菜制品(海带)、豆类及其他等品类。但业内人士认为,这些新领域已有成熟的品牌,包括三只松鼠、良品铺子、盐津铺子、劲仔等品牌。卫龙在所有休闲食品公司中排名第七位,按零售额计占整体市场份额的1.2%,卫龙的在辣条领域的优势将消失,且规模与头部企业存在差距,竞争会处在被动地位。

值得注意的是,业内人士透露,辣条生产30天后,口感会大幅下滑,所以辣条也需要保证新鲜度。但卫龙2018年、2019年及2020年的存货周转天数分别为51天、60天及67天,持续增加,对产品新鲜度存在不利影响。

对此,中国农业大学食品科学与营养工程学院副教授朱毅认为,从食品安全角度看,卫龙等大厂的产品不存在隐患,但从健康角度,目前辣条不值得鼓励。从未来的发展的角度看,辣条只要不固步自封,在配料选择上大胆创新,以其深厚的受众基础,是能够持续发展的。

编辑|程鹏 杜恒峰 肖勇‍

校对|何小桃

封面图自视觉中国

每日经济新闻综合36氪财经、卫龙招股说明书、公开信息

加载中...