新浪财经 港股

新股前瞻丨森松国际赴港上市,亮出“浦字一号”金招牌

智通财经网

关注

近年以来,海外公司赴港上市的案例不在少数,但以新马泰等东南亚地区的公司居多。近日就有一家脱胎于日企,来自上海的压力设备制造商森松国际向港交所递交了上市申请。

日本工业向来以优异的机械研发能力与精密仪器技术著称,而多年深耕于中国市场,森松也以上海为起点,逐渐融入了中国各大行业,发展出了在华的本土特色。

应用广泛的压力设备商

森松国际是压力设备制造商及综合压力设备解决方案供应商,提供传统压力设备、模块化压力设备及与压力设备相关的增值服务,在中国拥有强大的市场地位。

智通财经了解到,2017-2019年度,公司持续经营业务收入由15.7亿元增长至28.26亿元(人民币,单位下同),呈现稳步上升的发展态势。近三年来,公司的持续经营业务利润基本维持在1.4亿元左右,但于2020上半年有了较大的增幅。今年首六个月,公司录得期内利润约2.1亿元,较上年同期约1.12亿元增近一倍,且毛利率由2019上半年约24.4%攀升至2020年同期的约29.9%,主要由于传统压力设备及模块化压力设备的毛利率增加。

从产品上来看,森松国际的收入来源主要包括传统压力设备、模块化压力设备、增值服务及其他业务。其中,包括换热器、容器、反应器、塔器在内的传统压力设备为2019年公司的收入贡献了大部分,其次则为模块化压力设备业务。

具体业务上,森松提供定制的综合压力设备,以满足客户特定的要求。一般提供设计、采购、制造、安装、测试及调试以及售后技术支持服务的组合。压力设备是根据客户的要求按项目基准定制,交付订单各不相同,这也是公司的收入结构存在一定波动的原因。

而公司的产品应用亦十分广泛,近年以来,由于市场推广力度不断加大,来自化工行业的持续经营业务的收益录得持续增长。尤其是2019年的收益大幅增加主要由于客户H(主要从事提供石化产品)下达的反应器及换热器采购订单增加;客户K(为一间中国石化公司)下达的换热器采购订单增加;森松国际其中一名主要于中国从事工程EPC的客户下达的反应器采购订单增加;公司其中一名从事制造及销售化学及建筑设备的客户下达的反应器采购订单增加;及一名客户就其中国生产设施下达的反应器及容器订单增加。

与此同时,森松亦同步灵活根据下游行业的变通而改变产品结构。在医疗开支增加、研发能力提升、一系列支持政策(如“中国制造2025”)及中国制药行业投资增加的推动下,中国制药行业的收益销售快速发展。受市场增长推动,公司来自制药行业的持续经营业务的收益由2017年的约2.24亿元增加约69.8%至2018年的约3.81亿元,并进一步于2019年增加约89.2%至约7.21亿元。

时至今日,公司的产品出口到海外超过45个国家。2017-2019年度及2020上半年以来,公司来自海外交付的产品及服务的收益分别约为10.318亿元、9.259亿元、10.392亿元及6.404亿元,占公司持续经营业务总收益的约65.7%、37.5%、36.8%及44.4%。

对于机械制造商而言,保持核心技术能力对于其市场竞争力亦是尤为重要,除依赖森松自身的能力外,森松与上海交通大学及华东理工大学等中国大学合作,以进一步提升其研发能力。2017-2019年以及2020上半年内,公司持续经营业务研发开支分别约为8720万元、1.2亿元、1.26亿元及4550万元。

产能方面,森松于上海及南通拥有两个生产基地,场所位于工业十分成熟的长江三角洲地区。上海生产基地的总建筑面积约为57.150平方米,设有14个生产车间。南通生产基地的总建筑面积约为107.945平方米,设有九个生产车间(包括四个在建车间)。此外,森松国际也将封头压制及机加工工序外协予分包商,以确保项目的进度及质量。

“浦字一号”金招牌

看似只是普通的压力设备制造商,但倘若谈及森松国际的来历,可是来头不小。

智通财经了解到,森松国际脱胎于日企森松工业株式会社,在华经营历史悠久。1990年,森松工业株式会社在上海浦东投资建立了第一家子公司上海森松压力容器有限公司,成为上海浦东新区建立后第一家外商投资企业(被称为“浦字一号”)。

经过20年的快速发展,森松又相继成立了上海森松制药设备工程有限公司、上海森松环境技术工程有限公司、上海森松混合技术工程有限公司、上海森松化工成套设备工程有限公司、上海森松工艺装备工程有限公司、森松(江苏)重工有限公司和森松(江苏)海油工程装备有限公司等公司,逐渐形成了以科研、开发、设计、生产、销售于一体的企业集团。公司生产的设备产品及承接的各类系统工程广泛应用于石油化工、精细化工、医药、建筑、核电、电子等领域。

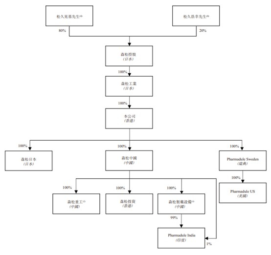
经过多年来一系列重组与分拆,目前森松国际的母公司森松控股由松久晃基和松久浩幸持股100%,而森松控股透过森松工业(日本)持有此次递表待上市的森松国际100%股权。

根据弗若斯特沙利文报告,按2019年的销售收益计,公司是中国第四大压力设备制造商及综合压力设备解决方案供应商,市场份额约为1.5%,亦为中国最大非国有压力设备制造商及综合压力设备解决方案供应商。按2019年的销售收益计,森松在传统压力设备分部及模块化压力设备分部分别是中国的第五及第八大制造商,市场份额分别约为1.2%及1.9%。

招股书披露,截至2020年6月30日,公司的未完成合约总值约为32.248亿元,包括传统压力设备、模块化压力设备及压力设备相关增值服务的相关合约分别约21.795亿元、10.09亿元及3600万元。截至今年9月21日,公司订立了153份新合约,合约总值约为7.51亿元。

2017-2019及2020上半年内,前五大客户贡献收益分别占持续经营业务总收益的约47.9%、45.7%、37.8%及49.1%,其中最大客户贡献收益分别占持续经营业务总收益的约28.2%、17.2%、11.9%及12.3%,为公司的稳定经营收入创造良好条件。

现金流方面,2020上半年内,公司经营活动所得现金净额约1.5亿元,较上年同期大增151%,投资所用现金净额反较上年同期减少,而公司上半年仅融得683.8万元,持有账面现金及等价物约5.57亿元,流动性还是相对比较充裕,可见赴港上市融资更多或以扩大规模和品牌价值为目的。

脱胎于森松工业株式会社,加上深耕中国市场多年,携带优质资产赴港上市的森松国际,或将为港股投资者在机械行业提供新的价值标的,也为公司将来的扩张经营提供助力。

加载中...