新浪财经 港股

香港IPO上市申请失败:被联交所拒绝的18宗案例汇总

新浪财经

关注

来源:瑞恩资本Ryanben Capital

01

2013-2019年被联交所拒绝的81宗案例

香港联合交易所有限公司(以下简称“联交所”)定期都会发布有关上市申请退回、上市申请拒绝的指引,总结了退回上市申请、拒绝上市申请的理由。在指引中所提到的每项决策都是根据有关个案的特殊情况而作出的,并不能作为未来个案的先例。

在过去七年(2013-2019年)被联交所所拒绝的上市申请案例共81宗,主要:

2013年被拒绝    6 宗;

2014年被拒绝  10 宗;

2015年被拒绝    7 宗;

2016年被拒绝  13 宗;

2017年被拒绝    3 宗;

2018年被拒绝  24 宗;

2019年被拒绝  18 宗 。

02

联交所对上市申请人进行的审查,属于‘定性审查’

联交所对上市申请人进行的审查属于‘定性审查’,审核申请人是否合资格及适合上市也是作通盘考虑。

联交所在审批过程会考虑到多项因素,如果联交所有理由相信有关上市申请人申请上市的目的并非为其本身业务或资产发展、或其规模及前景均与其获取上市地位所付出的成本或上市目的不匹配(意即有可能成为‘空壳公司’),联交所会更着重申请人申请上市的商业理据,因为这直接影响到上市申请人拟定募资所得款项的用途。当联交所有上述怀疑时,才会评估申请人是否真有募资需要,而不是独立规定。

换而言之,如果上市申请人能够证明其募资所得款项的使用有商业理据时,联交所便不会查核其是否有足够的内部资金或银行融资。只要能充分证明其有上市的商业理据,上市申请人良好的资产负债表及/或充裕的现金流量并不会使申请人处于劣势。

就2019年的18宗案例来看,除了 2 宗在香港及内地都有业务外,其他的16宗案例分别来自港澳地区(5宗)、东南亚地区(9宗)、内地(1宗)和日本(1宗)。

03

2019年被拒绝的理由

联交所在拒绝上市申请时所考虑因素概述如下:

(一) 是否适合上市

1. 没有需要上市的商业理据(16名申请人),并非真有募资需求,主要有:

申请人未能为拟进行扩充计划提供充分的商业理据。

此外,申请人就募资所得款项的拟定用途与过往业务策略不符,而申请人没有清楚解释差异原因。

2. 估值没有根据  (3名申请人)

若申请人未能为申请上市提供充分的商业理据,联交所亦可考虑该公司的估值以确定其是否适合上市。

这三名申请人未能解释:为何预测市盈率高于同业公司;挑选同业公司的理据;以及考虑到过往财务业绩和利润预测,其估值何以是合理估值。

3、董事/有重大权益关系人士或控股股东不适合 (1名申请人)   

一名申请人未能证明近期重组归入上市集团的不同公司在业务纪录期内是以单一经济单位营运,令人觉得申请人重组只是为了符合上市规则的资格规定。

至于包装上市、财务表现倒退、业务是否可持续等过去被联交所拒绝的理由,2019倒是未曾出现。

香港IPO上市申请失败:被联交所拒绝的24个案例汇总 (2018年)

(二) 不符合上市资格

1.扣除非日常收入后未能符合合最低利润规定 (1名申请人) 

04

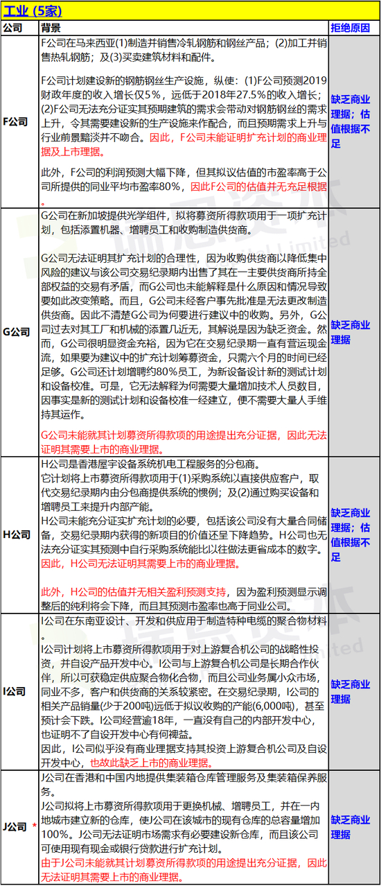
2019年被联交所拒绝的 18 宗案例

联交所于2020年6月公布了《就联交所为何拒绝若干上市申请提供指引(2020年6月)》,主要列出了2019年被联交所拒绝上市申请的18宗(其中主板12宗、GEM6宗)上市申请的案例,包括消费品制造业 (4)、消费者服务业 (1家)、工业 (5家)、地产建筑业 (8家)。具体如下:

版权声明:所有瑞恩资本Ryanben Capital的原创文章,转载须联系授权,并在文首/文末注明来源、作者、微信ID,否则瑞恩资本Ryanben Capital将向其追究法律责任。部分文章推送时未能与原作者或公众号平台取得联系。若涉及版权问题,敬请原作者联系我们。

更多香港IPO上市资讯可供搜索、查阅,敬请浏览:www.Ryanben Capital.com

相关阅读

赴港记|港股IPO市场现“堰塞湖” 17家公司同时招股

香港证监会:上年度介入35宗IPO申请、大增84%;处罚中介共4.79亿,提出10项刑事控罪

香港IPO上市申请失败:被联交所拒绝的24个案例汇总 (2018年)

香港IPO上市申请失败:被联交所拒绝的39个案例汇总(2013-2017年)

香港IPO上市申请失败:被联交所退回的43个案例汇总(2013-2017年)

联交所最近在拒绝上市申请时引述的最关键的三个要素 - 2019年3月发布的上市决策121-2019

港交所列不适合上市六大理由,去年拒绝IPO申请宗数增7倍

加载中...