新浪财经 港股

神州租车(00699)评级遭连续下调,流动性脆弱引发担忧

智通财经网

关注

公司

神州租车(00699)评级遭连续下调,流动性脆弱引发担忧

2020年4月7日 20:56:31

本文源自“久期财经”。

4月7日,瑞幸咖啡(LK.US)涉嫌财务造假事件持续发酵,在连续大跌的暴击下,瑞幸咖啡股东此前质押股票惨遭爆仓。

据高盛报告称,瑞幸咖啡董事长陆正耀先生控制的Haode Investment Inc.出现股票质押违约,涉及金额5.18亿美元。贷款人开始对7635万份瑞幸咖啡ADS采取强制平仓措施,相关机构可能因此损失超过一亿美元。

然而,城门失火殃及池鱼,陆正耀先生同时也是神州租车(00699)股东及董事会主席的身份,这令这家知名的汽车租赁公司也持续受到牵连。

存量美元债价格暴跌

此前报道中提及,神州租车存量的两只美元债在4月3日瑞幸咖啡“爆雷”之际也受拖累下跌。根据本网站行情显示,这两只美元债目前仍然在持续的下跌。

具体来看,由神州租车发行的CARINC 6 02/11/21,发行规模3亿美元,息票率6%,到期日为2021年2月11日,ISIN:XS1266590089。截至目前发稿时间报46.3美分,下跌32.648美分,目前收益率为134.223%。

另外一只由神州租车发行的CARINC 8 7/8 05/10/22,发行规模3.72亿美元,息票率8.875%,到期日为2022年5月10日,ISIN:XS1991398352。截至目前发稿时间报35.896美分,下跌24.836美分,目前收益率73.292%。

神州租车评级遭连续下调

尽管神州租车是一家独立上市公司,与瑞幸咖啡没有直接关系,但该公司与瑞幸咖啡的关联已引发投资者对其公司治理的担忧。神州租车也因此在近两日连续遭两家国际评级机构下调评级。

4月6日,穆迪将神州租车的企业家族评级和高级无抵押评级从“B1”下调至“B2”,并将评级列入降级观察名单。展望由“负面”调整为列入观察名单。

穆迪副总裁兼高级信贷官Gerwin Ho表示:“下调评级和列入降级观察名单反映了穆迪的担忧,即瑞幸咖啡的声明可能会损害神州租车获得资金和运营的机会。”

穆迪在报告中称,由于瑞幸咖啡和神州租车共享董事长一职,上述行动也影响了神州租车高层在实施公司战略时可能面临的潜在挑战。穆迪还表示,评估将集中于瑞幸咖啡的声明对神州租车声誉的影响,进而对公司获得资金和业务运营的影响。

4月7日,标普将神州租车的发行人信用评级以及其未偿美元债的发行评级连降两级,从“B+”下调至“B-”,并将发行人信用评级列入负面影响评级观察列表。

标普认为,随着股价和债券价格的大幅下跌,神州租车进入资本市场的机会大幅减少。此外,该公司与银行的关系可能会受到考验。

值得注意的是,标普在报告中提到,神州优车集团(UCAR Group)的股票质押可能会触发神州租车美元票据的控制权变更条款。如果神州优车集团被迫出售其截至2019年6月的5.05亿已质押股份(占已发行股份的24%),则神州租车也将面临其未偿美元票据控制权变更条款的触发风险。截至2019年6月,这些质押股份是14亿元人民币银行贷款的抵押品。

此外,如果神州优车集团(29.76%)和联想控股股份有限公司(Legend Holdings Corporation,简称“联想控股”,03396.HK)(26.59%)的对神州租车的合并持股比例从目前的56.35%降至35%以下,则可能触发控制权变更条款。

据久期财经了解,“控制权变更条款” 是一种投资者保护机制,该条款的触发可能会引发债券的强制赎回。

融资渠道或受损,流动性压力增加

上述两家评级机构均对神州租车后续进入资本市场和获得资金的能力表示担忧,其流动性在当前充满挑战的运营和融资环境下尤其脆弱。

标普估计,在截至2021年3月的12个月内,该公司的流动资金来源/流动资金用途的覆盖率为0.8倍-0.9倍。

神州租车主要流动资金来源包括:

截至2020年3月底,现金及短期投资约27亿元人民币。

在截至2021年3月31日的12个月里,经营活动产生的现金流为18亿元人民币。

神州租车主要流动资金用途包括:

在截至2021年3月31日的12个月内,有50亿-60亿元人民币债务到期,包括2020年4月的10亿元人民币的可回售熊猫债券,以及2021年2月到期的21亿人民币的美元票据。

总资本支出总额为1亿- 2亿元人民币。

与瑞幸咖啡“划清界限”

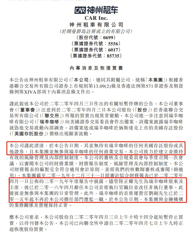
4月7日早间,神州租车在港交所公告称,公司并无持有瑞幸咖啡的任何美国存托股份或其他证券,并无参与瑞幸咖啡的任何商业交易。

公告还称,尽管陆正耀先生为瑞幸咖啡股东及主席,其已于2016年4月辞任公司首席执行官职位并改任非执行董事,此后并无参与集团的日常管理。此外,瑞幸咖啡的首席运营官刘剑先生已于2015年起不再于公司担任部门总监一职。

同时,神州租车已向联交所申请自4月7日上午九时正起恢复股份买卖。

据悉,神州租车港股在今日早盘的涨幅一度高达47.96%。截至今日收盘,报2.630港元,涨幅34.18%。该股在4月3日暴跌逾50%,并在盘中停牌。

风暴中心的瑞幸咖啡仍面临着股东质押股票惨遭爆仓,及其高层被投资者提起集体诉讼等一系列的打击。

与瑞幸咖啡划清界限,并在复牌后股价反弹的神州租车似乎”重获“了投资者的信心。然而,在瑞幸咖啡“爆雷”的高光之下,神州租车潜在的流动性风险以及其母公司神州优车集团的质押股份也同样值得投资者的关注。

(编辑:宇硕)

加载中...