新浪财经 港股

高瓴操刀滔搏上市:市值574亿港元 体育业闯出黄金道

新浪财经

关注
港股k线

港股k线

来源微信公众号:雷帝触网

百丽旗下滔搏国际今日正式登陆港交所,股票代码为“06110.HK”。

滔搏国际此次全球发行约9.3亿股,定价8.5港元/股,合计融资约76.22亿港元,资金将用于投资业务科技创新等方面。

滔搏国际今日开盘价为8.5港元,较发行价持平。此后,滔搏国际股价走高,到收盘时股价为9.26港元,上涨8.9%,市值为573.61亿港元。

今年前5个月净利超7亿港元

滔搏国际于1999年开始将国际运动品牌引入中国市场,致力于为消费者提供差异化的运动鞋服商品及服务,推广健康生活的生活体验。 

高密度零售网络及高质量的零售管理能力共同筑就滔搏国际的传统护城河。

深耕中国运动鞋服市场20年,滔搏国际拥有直营门店8372家,覆盖中国30个省级行政单位,是中国覆盖范围最广的运动鞋服产品直营零售网络。

庞大的直营零售网络带来规模效应、门店协同效应,以及强大的零售管理能力,是滔搏难以被超越的核心竞争力。而正是这样的核心能力,让滔搏可以靠近并扎根于消费者之中,也就更易于积累客户及其他多维度数据。

招股书显示,滔搏国际2016年、2017年、2018年营收分别为216.9亿元、265.5亿元、325.64亿元;

滔搏国际2016年、2017年、2018年的年度利润分别为13.17亿元、14.36亿元、12.99亿元。

滔搏国际在截至2019年5月31日的3个月营收为89.73亿元,上年同期为79亿元;期内利润为7.37亿元,上年同期为5.97亿元。

高瓴主导百丽重组 并拆分滔搏国际

2017年4月,百丽国际接受来自主要为高瓴资本和鼎晖投资的收购人要约,以每股6.3港元、总价453亿港元的金额完成港股私有化退市。

百丽私有化后的架构

百丽国际私有化的主要原因是,为巩固其在中国女鞋市场的长期领导地位,避免来自股票市场的短期干扰和压力。

滔搏运动股权架构

当前,百丽国际由Muse Holdings通过全资附属公司Muse B及Muse M拥有,Muse Holdings分别由智者创业、Hillhouse HHBH(高瓴资本)及SCBL持有46.36%、44.48%及9.16%股权。

智者创业由百丽国际的高级管理成员直接或间接持有;SCBL则是由鼎晖投资控制。滔搏运动是由百丽国际经过一系列的重组而来。

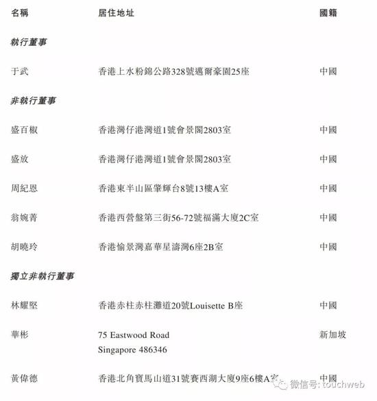
滔搏国际的执行董事为于武,非执行董事为盛百椒、盛放、周纪恩、翁婉箐、胡晓玲,独立非执行董事为林耀坚、华彬、黄伟德。

高瓴资本合伙人张磊曾在私有化百丽国际后说,外界现在看到的可能是百丽当下的一些问题,但从高瓴的角度看,百丽却有很多宝藏。

实际上,此次拆分出来的滔搏国际市值已经超过母公司百丽国际私有化时的价格。这也让高瓴资本鼎晖投资收获颇丰。

滔搏国际创建TOPSPORTS运动城、TOPSPORTS多品店、TOPSNEAKER潮流集合店;2018年收购FOSS品牌,进一步开拓自有渠道的品牌建设。

滔搏国际还与耐克合作了20年,是耐克全球第二大零售合作伙伴及客户;也是阿迪达斯全球最大合作伙伴和客户,与阿迪达斯建立15年战略合作。

滔搏国际拥有11个国际运动、潮流、户外品牌的经销权:Nike、Adidas、Puma、Converse、Timberland、Vans、The North Face、Asics、Onitsuka Tiger、Reebok、Skechers等。

2017年底,滔搏涉足虚拟运动竞技,成立TOP电竞俱乐部,并竞得英雄联盟LPL参赛席位,同时参加包括王者荣耀、绝地求生在内的现象级赛事。

高瓴资本在私有化百丽后,也对滔搏进行了改造。

滔搏通过以消费者为核心的社群运营、数字化升级、会员计划等,建立了与消费者之间持续、广泛和直接的互动,迎合其多样化的运动消费需求。

例如,凭借去中心化的管理模式,利用微信、小程序、企业微信及公司自主开发的数字化工具,每一名滔搏店员都可利用碎片化的时间进行社群运营,为顾客提供更加贴心、针对性服务机会,成为客户的24小时时尚运动顾问。

多维触达基础上,2018年5月,滔搏对会员计划进行升级,在产品和服务方面,为会员提供包括折扣、鞋服保养、同城快递、电竞赛门票等会员福利。

正是得益于这样广泛的会员福利,据最新数据显示,滔搏已有约2200万名注册会员。更重要的是,通过对数千万会员持续有效的运营和服务,滔搏早已超越品牌销售中间商的角色,逐渐发展成为国内最大的运动服务平台之一。

围绕运动的产业价值开始呈现

高瓴资本称,今天,随着中国体育产业“黄金年代”的开启,依靠滔搏管理层及三万多名员工上下同心的努力,也依靠人货场的数字化重塑和全供应链的科技赋能,滔搏自身蕴藏的数据动能正被重新激发出来。

高瓴资本表示,滔搏的崛起也证明,资本作为激发企业技术创新的催化剂,加上优秀企业家的主导性力量,有机会为中国体育零售行业闯出黄金赛道。

实际上,当前运动市场的价值正在被发掘。最近,国外有一只股票叫Lululemon,市值已超过250亿美元。

Lululemon是著名的瑜伽运动品牌生产商,公司位于加拿大。Lululemon的崛起受益于Athleisure的穿衣风。Athleisure是运动和休闲风的结合。

过去运动装的设计看重功能性,只要舒爽透气,时尚与否根本不重要。而Athleisure风潮之后,运动装的休闲时尚型被突出。这让Lululemon站到了风口,从一个小众市场的龙头变大。

Lululemon的成长在很大程度上依靠与瑜伽文化和瑜伽社群的捆绑,Lululemon满足了女性用户show身体曲线的需求。

Lululemon同时借助KOL的力量,将大量健身教练,瑜伽老师作为他们的流量入口。许多人买瑜伽产品也是通过教练推荐。

如今,一条售价近100美金的瑜伽裤经常断码,一身露露柠檬、苹果MAC电脑、星巴克咖啡是中产女性的标配。瑜伽裤早已走出瑜伽馆,就像牛仔裤一样成为日常生活中穿着率最高的服饰之一。

国外专注于家庭健身的创业公司Peloton将健身教练指导的健身课程通过直播方式带给全球客户,并将运动表现指标和社交互动结合在一起,使健身体验有效,让人乐在其中。

Peloton与很多企业不同的地方在于,通过开发智能动感单车和配套软件的会员服务,让用户在家就可进行单车骑行,并参与相关课程。

Peloton最近在美国上市,市值超过60亿美元

加载中...