新浪财经 港股

国泰君安:碳中和及新能源加速推进,电力工程行业迎来新契机

智通财经网

关注

投资要点:

1、首次覆盖,给予增持评级。我们认为碳中和政策及新能源加速推进背景下,电力工程行业迎来新契机,看好行业高速发展。

2、非石化能源2030年目标占比提升至25%,风电/光伏/氢能万亿市场加速推进。我国现有能源结构以石化能源为主,非石化能源目前占比约为15%,2030年目标占比提升至25%,其中风电/太阳能发电总装机容量将达到12亿千瓦以上。随着国家对风电和太阳能规模要求及补贴扶持政策频繁落地,两者已成为我国发展最快的能源类型,根据国网能源研究院, 2060年装机容量占比之和达到约60%。

3、碳中和及屋顶分布式整县推进等政策催化下,未来十年新增新能源装机量约70GW/年(其中光伏约40GW/年)。2020年末全国发电装机容量220058万千瓦。其中,火电124517万千瓦;水电37016万千瓦;核电4989万千瓦;风电28153万千瓦;太阳能25343万千瓦(分布式占比31%,集中式69%)。能源局要求2021年全国风电、光伏发电量占全社会用电量的11%,2025年达到16.5%左右。2030年中国风光装机量将达到12亿千瓦以上,未来十年新增新能源装机量约70GW/年,新增光伏装机量约40GW/年。九大电力央企新增风光电装机量将占全国目标八成以上,年均增量较十三五提升四倍以上。能源局下发屋顶分布式光伏整县推进政策,针对党政机关建筑/学校/医院/工商业/农居屋顶光伏总面积设置定量要求,同时要求电网企业/国企央企配合试点工作,加速屋顶分布式光伏应用。

4、电力工程产业链焕发生机,工程建设/“光伏+储能”/EPCO/屋顶光伏细分赛道驶入快车道。1)上游建设端,能源结构的优化调整及新能源行业的快速发展,迎来电力工程行业热潮。中国电建作为全球清洁低碳能源引领者,充分发挥规划设计优势和全产业链一体化优势,稳步推进以风电/太阳能光伏/水电等清洁能源为核心的电力投资与运营业务。华电重工定位集制售氢/装备制造/工程总包及项目投资/运营为一体的能源服务商,成立氢能事业部,重点围绕新型无机隔膜电解水制氢装置等技术开展科技攻关。葛洲坝以水电起家,形成了战略协同的多元业务,围绕建筑产业链不断布局和完善业务结构。粤水电作为省属清洁能源发电装机规模最大/可开发资源最多的企业,已投产发电的清洁能源项目总装机 1442.38MW。2)中游运维端“光伏+储能”业务市场空间广阔。推荐永福股份,与宁德时代合作开发“光伏+储能”核心技术研发,提供具有竞争力的综合智慧能源系统集成和整体解决方案。苏文电能作为EPCO龙头全产业链服务资质齐全,智能用电服务为项目运营提供“线上+线下”服务。3)下游应用端,光伏能源应用场景多元。中国中冶在新能源方面拥有一大批具备自主知识产权的专利技术和专有技术,屋顶分布式光伏等近年签单32个项目,中标风电约28个/垃圾发电约16个。森特股份受益绿色建筑及屋顶光伏整县推进政策,与隆基股份战略合作推进屋顶光伏产品研发应用。

5、投资建议:增持中国电建、中国中冶(01618)、永福股份、苏文电能、森特股份、华电重工、葛洲坝、粤水电。1)中国电建水利电力建设一体化能力和业绩全球第一,承担国内大中型水电站 80%以上的规划设计任务、65%以上的建设任务,占有全球 50%以上的大中型水利水电建设市场。公司近五年风电项目合计616亿元;光伏项目合计317亿元。2020 年公司装机容量 1,614 万千瓦,清洁能源占比 80%。其中:光伏发电装机 129万千瓦;风电装机 528万千瓦。“十四五”风光电新增装机量30GW(相比2020年上涨约5倍),下属28家子企业新能源目标新增48.5GW。2)中国中冶公司是全球最大最强的冶金建设承包商和冶金企业运营服务商。新能源方面拥有一大批具备自主知识产权的专利技术和专有技术,在大型焚烧发电咨询设计领域占全国60%市场份额。屋顶光伏签订30余个订单项目经验丰富,如2020年11月山西运城市临猗/万荣县 440MW 屋顶分布式光伏发电总承包,中标风电约28个/垃圾发电项目约16个左右。拥有国内有色实力最强设计院,镍钴矿产资源丰富:瑞木镍钴年产金属镍3.4万吨/钴2941吨,全球红土镍矿中单位现金运营成本全球成本最低,二期翻倍产量规划中。镍矿产业链完整,中冶集团6月8系高镍三元前驱体产品正式量产。

6、风险提示:宏观经济风险、政策推进不及预期、项目落地不及预期

1. 碳中和下非石化能源2030年目标占比提升至25%,风电、光伏、氢能万亿市场加速推进

1.1. 我国现有能源结构以石化能源为主,随着结构优化非石化能源2030年目标占比提升至25%

2020年9月22日,我国宣布了力争2030年前实现碳排放达峰、努力争取2060年前实现碳中和的愿景,提出到2030年,国内生产总值二氧化碳排放将比2005年下降65%以上,非化石能源占一次能源消费比重将达到25%左右的目标。

从我国现有的能源消费结构来看,煤炭占比57%为主要能源供给,石油和天然气占比分别为19%和9%,非石化能源占比约为15%。非化石能源领域,主要包括核能、水能、风能、太阳能,其中核能、太阳能主要被转化为热能和电能,水能、风能主要被转化为机械能和电能,从具体能源形式来看,电能是非化石能源转化利用最为广泛和有效的方式。

根据国网能源研究院发布的《中国能源电力发展展望》,非化石能源占一次能源消费比重2025年、2035年、2050年、2060年分别有望达到约22%、40%、69%、81%。2035年前后非化石能源总规模超过煤炭。风能、太阳能发展快速,在2030年以后成为主要的非化石能源品种,2050年占一次能源需求总量比重分别为26%和17%,2060年进一步提升至31%和21%。

2020 年,全国新增发电装机容量 1.9亿千瓦,比上年多投产 8,558 万千瓦,其中新增非化石能源发电装机容量占比70%。截至 2020 年底,非化石能源发电装机 达到 9.6 亿千瓦,占总装机容量比重上升至 43%。

中国能源结构加速演变,向清洁化、电气化、智能化、 集成化等方向转型。以清洁能源为主导转变能源生产方式,以电为中心转变能源消费方式,以大电网互联转变能源配置方式,构建清洁低碳、安全高效的能源体系,控制化石能源总量,着力提高利用效能,实施可再生能源替代行动,深化电力体制改革,构建以新能源为主体的新型电力系统。

1.2. 风电、光伏发电驶入快车道,目标2025年发电量占比提升至17%市场空间广阔

“碳中和”政策要求,到2030年,中国风电、 太阳能发电总装机容量将达到12亿千瓦以上。根据国网能源研究院预测,风电、光伏发电将是我国发展最快的电源类型,2060年两者装机容量占比之和达到约60%,发电量占比之和达到约45%。

风电、光伏补贴政策频出台目标2025年发电量占比提升至17%政策思路主要是,积极推进平价上网项目、有序推进需国家财政补贴项目、 全面落实电力送出消纳条件、严格项目开发建设信息监测,有利于推进风 电、光伏发电向平价上网的平稳过渡,实现行业的健康可持续发展。国家能源局近日印发《关于2021年风电、光伏发电开发建设有关事项的通知》指出,确保2021年保障性并网规模不低于9000万千瓦。在明确2021年度全国风电、光伏发电量占全社会用电量的11%的基础之上,提出了在2025年达到16.5%左右的发展目标。

风力发电占比提升行业消纳情况持续好转我国的风电发电量从2011年的732亿千瓦时到2020年的4146亿千瓦时,CAGR+21%,行业保持高速增长。风电电量在2020年的占比达到5.6%,成为次于火电和水电的第三大电力来源。弃风率从2017年后开始出现负增长,2015-2020年弃风率分别为15%/17%/12%/7%/4%/3%,行业消纳情况持续好转。2020年我国弃风率较高的省份有新疆(10.3%)、山西(8.1%)和湖南(5.5%),主要集中在西北和东北地区

2020年全国并网风电装机容量达28153万千瓦,同比增长34.6%,占全部装机容量的12.79%,其中海上风电增速较快。海上风电新增并网装机3.06GW,在2020年超过德国,成为全球海上风电装机第二多的国家。以目前的总装机容量来看,我国的风电市场还有很大潜力。2021年是海上风电项目享受国家补贴的最后一年,海上风电迎来抢装潮。

依据国际可再生能源署和国际能源署的预测,如果要实现2050年净零排放,全球每年的新增风电装机要达到280GW。根据INERA 的预测,2030年全球风电装机容量将达 2,015 千兆瓦,其中陆上 1787 千兆瓦,海上 228 千兆瓦;2050 年全球装机容量达 6044 千兆瓦,其中陆上 5044 千兆瓦,海上 1000 千兆瓦,市场前景广阔。

过去十年光伏发电成本下降超过90%,中国光伏发展规模领跑全球。

经济性已成为行业发展的主要驱动力。近年来随着光伏产业规模的不断扩大,技术迭代和产业升级加速,度电成本持续下降,光伏发电已成为全球最经济的电力能源获得方式之一,全球多个国家/地区的光伏发电成本已低于常规能源,部分国家实现光伏“平价上网”。根据 IEA 预测, 2021年光伏新增装机将达到可再生能源新增装机的一半以上。全球光伏发电将逐渐进入“一毛钱一度电”的时代。

我国光伏发展增速连续多年居世界首位。根据中国光伏协会数据统计,2020年全球新增光伏装机量为130GW,同比增长13%,其中我国光伏新增装机48.2GW,同比增长60%,连续8年位居全球首位;累计装机量达到253GW,连续6年位居全球首位。

2020年我国光伏发电装机容量达253 GW,2021年上半年我国光伏发电装机容量达268 GW,同比增长23.7%。从结构看,集中式光伏占比较高,分布式光伏占比约为31%。根据中国光伏协会, 2021年,预计我国光伏市场新增规模达55GW-65GW。

国家能源局对光伏行业的政策支持力度强化,指出要进一步发挥规划引导和约束作用,优化光伏发电开发布局,促进高比例光伏发电消纳,不断完善配套支持政策。2020 年新建光伏发电项目补贴总额为 15 亿元,其中 5 亿元用于户用光伏,10 亿元用于补贴竞价项目。

光伏作为零碳能源的代表,应用场景多元化助力碳中和目标实现。

通过技术驱动和行业融合,光伏将实现多元化场景的应用。未来,适应于各种需求和应用场景的光伏产品将会出现,产品供给将呈现出多样性、便利性和创新性的特点,光伏与多样化场景的应用想象空间巨大。

除大型并网光伏电站和分布式场景外,还将出现光伏制氢等二次能源应用于重型工业和航空远洋运输,光伏建筑一体化产生的绿色建筑,光伏+电动汽车+储能的产业融合等应用场景。可靠性和高效性是衡量光伏产品的基础标准,与各类场景结合的属性匹配将在基础标准之外产生新的评价标准,光伏应用场景多元化将助力碳中和目标实现。

1.3. 亚太地区占据全球40%工业氢气市场,碳交易市场下氢能产值或超十万亿

氢气是高效环保的二次能源亚太地区是工业氢的主要市场在全球碳中和的愿景下,氢气以其环保性、高效性和可再生性吸引世界关注。2020年我国的氢气产量达到2500万吨,占全球产量40%以上,年产值超过1200亿元,成为世界第一大制氢大国。2020年全球工业氢气市场规模达到了7617亿元,预计2026年将达到8830亿元,CAGR+2.0%。其中,绿色氢产业在2020年达到了3亿美元,预计到2028年将达到98亿美元,CAGR+54.7%。目前亚太地区是全球最大的工业氢气市场,占有大约40%的市场份额,北美和欧洲市场占有接近30%的份额,排名第二。

2019年,国务院在解读政府工作报告修订时提出“推进充电、加氢等设施建设”,这是氢能首次被写入《政府工作报告》。2021年氢能又列入《国民经济和社会发展第十四个五年规划和2035年远景目标纲要》,氢能产业迎来重要机遇。

碳交易市场开放加速助力氢能市场规模扩张据《中国氢能源及燃料电池产业白皮书2020》统计,在27个贡献过半全球GDP的国家中,16个已经制定了全面的国家级氢能战略。2021年7月我国碳交易市场正式开市,按照设计规模预测,全国碳市场市值可达到1500亿元左右,如考虑到碳期货等衍生品交易额,市值规模可达6000亿元左右。从长期来看,我国碳交易规模将超万亿元。

石化燃料制氢是主要手段清洁手段制氢成本高目前已有的制氢方式有化石燃料制氢/工业副制氢/电解水制氢等。我国超过95%的氢气生产依靠化石资源,这种制氢技术工艺成熟,原料价格低;其中焦炭制氢是最广为使用方式,但是会对环境造成较大污染。作为清洁途径的电解水制氢占比2%-4%,这一技术能够有效解决风力、光伏发电可能存在的消纳问题,但是制备成本高。同时,高昂的储氢成本也制约了氢能市场的发展。

2050年制氢成本将大幅下降氢能经济产值超十万亿按“双碳”计划的设想,2030年和2060年我国氢气的年需求量将分别达到3715万吨/1.3亿吨左右,在终端能源消费中占比分别为5%/20%。据《白皮书》测算,2050年我国氢能年经济产值将超过10万亿元,燃料电池车产量将达到520万辆/年,固定式发电装置2万台套/年,燃料电池系统产能550万台套/年。按照此目标,2050年我国可减排约7亿吨二氧化碳,累计拉动33万亿元经济产值,且预计2050年平均制氢成本不高于10元/公斤。

我国加氢站建设进入高速发展规模在2025将居全球前列随着政策的完善、技术的规范,中国加氢站建设进入提速发展阶段。2020年我国建成51座加氢站,较2019年增加10座。截至2021年上半年,中国已建成146座加氢站(不含3座已拆除加氢站)。其中有136座已投入运营,待运营的有10座,投用比例超过93%。据中国氢能联盟预测,到2030年中国加氢站数量将达到1500座,2050年将达到10000座以上,整体规模将居全球前列。

2. 新能源加速推进电力工程产业链迎来新生机,工程建设/光伏+储能/屋顶光伏加速推进

2.1. 上游建设端:工程建设迎来新契机,推荐中国电建/华电重工/葛洲坝/粤水电

电力行业指的是把各种类型的一次能源通过对应的发电设备转换成电能,并由输电及配电网络把电能由发电厂输送到最终用户处,向最终用户提供不同的电压等级和不同可靠性要求的电能以及其他电力辅助服务的行业。主要包括发电、输电、配电、售电、用电几个环节。

能源结构的优化调整及新能源行业的快速发展,迎来电力工程行业热潮。

2020年我国电力基本建设投资完成额9943亿元,同比增长11.5%。从产业链来看,上游主要包括燃料、设备供应商,电力工程勘察、设计、施工单位;中游包括发电、配输电、售电等环节;下游指用电商及电力服务商。

中国电建作为全球清洁低碳能源、水资源与环境建设领域的引领者,水利水电设施建设、水资源和环境的治理和修复能力全球领先。公司充分发挥规划设计优势和全产业链一体化优势,稳步推进以风电、太阳能光伏发电、水电等清洁能源为核心的电力投资与运营业务。截至 2020 年底,公司控股并网装机容量 1613万千瓦。其中:太阳能光伏发电装机 129.万千瓦,同比增47.77%;风电装机 528万千瓦,同比增长 6.12%;水电装机 640万千瓦, 同比增长 9.19%;清洁能源占比达到 80.42%。

华电重工定位集制售氢、装备制造、工程总包及项目投资、运营为一体的能源服务商,致力成为国内一流海上风电工程系统方案商,掌握海上风电工程在建设/设计/制造等环节关键技术,探索海上风电+制氢模式,以及海上风电/海上光伏/波浪能潮汐能等综合能源开发。成立氢能事业部,重点围绕新型无机隔膜电解水制氢装置、PEMFC 及 SOFC 分布式能源供应/CO2 电化学转化技术开展科技攻关。

葛洲坝以水电起家,独家承建了万里长江第一坝— —葛洲坝工程,主力承建了世界最大的水利水电枢纽工程—三峡工程,先后承担了国内外一大批世界级水利水电基础设施的建设,攻克了23 项世界级水利水电施工技术难题。形成了战略协同的多元业务,以建筑业为引领,围绕建筑产业链不断布局和完善业务结构,形成了工程建设、工业制造、投资运营、综合服务的结构布局,具备了强有力的集团化协同发展能力。

粤水电大力发展清洁能源发电及装备制造。公司清洁能源发电的市场开 拓、投资、建设、运营实力较强,经验丰富,已成为广东省属清洁能源 发电装机规模最大、可开发资源最多的企业。截至 2020 年底,公司累计 已投产发电的清洁能源项目总装机 1442.38MW,其中水力发电 213MW,风力发电 673MW,光伏发电 556.38MW。公司积极发展海上风电装备制造业务,已进入国内风电塔筒制造的第一梯队。

2.2. 中游运维端:“光伏+储能”及EPCO业务发展前景广阔,推荐永福股份/苏文电能

能源转型对电力高质量发展提出更高要求。将重点推动大容量、高效率、低成本清洁能源开发,推动特高压技术、长距离大容量海底电缆技术、先进储能技术等研发和应用,加速大电网运行控制与信息技术耦合,提升电网信息化水平。

太阳能和储能技术各有优势,两者结合发展前景广阔。太阳能发电可实现零碳排,且没有附加成本。储能技术可提供备用电源、调频和其他电网服务。二者结合可获夜间的持续供电,增加可用发电时间内的产出,提高电网灵活性。在分布式社区和屋顶系统中,太阳能和储能技术的结合还可以减少配电网压力,推迟或减少基础设施投资。储能技术和太阳能发电相结合,也可以作为新兴市场电气化的快速通道。根据中关村储能产业技术联盟,为了配合我国风电、光伏高增长目标, 2025年新型储能装机规模将超过 35 GW,近五年复合增长率将超过 50%。

永福股份大力开展储能技术研发创新,可为客户提供先进的储能系统集成解决方案、从建设到运营全过程 数字化服务(包括软硬件产品服务),类型涵盖电网侧储能、电源侧储能和用户侧储能等全业务领域。2020年12月宁德时代新能源科技股份有限公司入股公司。2021年2月公司与宁德时代新能源科技股份 有限公司以共同增资入股方式投资福建永福电通技术开发有限公司,并将该公司更名为时代永福科技有限公司,专注于综合智慧能源、新能源、储能领域,开展“光伏+储能”核心技术研发,提供具有竞争力的综合智慧能源系统集成和整体解决方案。

苏文电能作为一站式(EPCO)供用电品牌商,全产业链服务资质齐全,自有设备供应打造专业工程队伍,智能用电服务为项目运营提供“线上+线下”服务。利用自主知识产权打造能源互联网平台富兰克林云,支持用电健康诊断/状态检修/节能管理等服务,应用于分布式新能源发电/储能/充电桩等领域,全面提升能源管理信息化水平。建设以电力咨询设计/电力工程建设为核心,电力设备供应为支撑,智能用电服务引领的用电服务业务体系。公司立足江苏,全面拓展省外业务,承接多个配网工程自动化设计项目和储能电站/充电塔/光伏发电等电力工程咨询项目。

2.3. 下游应用端:绿色建筑及屋顶光伏整县试点等政策加快建筑光伏一体化渗透,推荐中国中冶/森特股份

近年来我国绿色建筑发展迅速,在《关于加快推动我国绿色建筑发展的实施意见》也提出了绿色建筑规模化发展的目标,并制定了绿色建筑补贴政策。随着国家对绿色建筑及节能减排的要求,金属围护系统将向绿色、环保、节能的方向发展。随着我国节能65%的建筑节能标准的普遍执行实施,建筑已从低层次的解决人的居住向高层次的绿色生态建筑发展。在建筑物的耗热中,外墙耗热占了30%左右。

新型节能建材的研发、使用和推广,成为我国降低建筑物能耗的主要途径之一。目前,太阳能与金属屋面、墙体等集成,既能减少建筑成本,也能达到防水、遮阳的效果,更能与建筑融为一体,达到更好的外观效果与节能作用。而光伏建筑一体化(BIPV)是光伏建筑主要技术路线。目前,BIPV 主要应用场景为公共、工业建筑屋顶,随着 BIPV 技术应用的推广,光伏屋顶将成为建筑金属屋墙面主要发展方向和增量市场。

6月20日,国家能源局综合司下发关于报送整县(市、区)屋顶分布式光伏开发试点方案的通知。通知指出,屋顶分布式光伏是实现“碳达峰、碳中和”与乡村振兴重大战略的重要措施。要求项目申报试点县(市、区)党政机关建筑屋顶总面积光伏可安装比例不低于50% ,学校、医院等屋顶不低于40% ,工商业屋顶不低于30%,农村居民屋顶不低于20% 。同时要求电网企业配合试点工作,鼓励地方通过财政补贴、整合乡村振兴资金等给予支持。要求央企国企配合试点,加速屋顶分布式光伏全国性推广落地。2021年各省份政策陆续出台相应政策。

中国中冶公司坚持做冶金建设国家队、基本建设主力军、新兴产业领跑者,建设工程承包、房地产开发、装备制造、资源开发四大板块,未来全力向新能源等高技术新兴产业领域挺进。公司屋顶分布式光伏等近年签单32个项目经验丰富,例如:2021年7月宝武铝业厂房屋顶集光伏一体化综合能源项目11MWP并网发电,2021年安徽芜湖污水厂分布式屋顶光伏发电总装机规模17MWP正式开工等。

森特股份作为建筑金属围护系统细分行业的龙头企业,隆基股份为其第二大股东。公司在建筑节能降碳领域延伸产业链、拓宽业务面,将依托多年来在公共、工业建筑屋顶屋面设计、制造、安装、维护等形成的技术优势和市场占有优势,完善和推进传统建筑金属屋面行业和光伏建筑一体化方向发展,在碳达峰、碳中 和的国家战略下,把握 BIPV 新发展趋势,积极推进光伏组件和光伏产品在公共、工业建筑屋顶屋面中的应用,开拓增量市场业务。

3. 投资建议:行业首推中国电建/中国中冶,建设端推荐华电重工/葛洲坝/粤水电,运营端推荐永福股份/苏文电能,应用端推荐森特股份

电力工程行业首推中国电建/中国中冶。中国电建作为水电建设龙头,加强一体化服务/产业数字化/新基建业务,清洁能源占比高达80%。作为全球最大工程设计企业,水利电力建设一体化能力和业绩居全球第一。全产业链一体化加强,推动产业基础数字化/产业链条现代化/产业模式高端化。受益“碳达峰、碳中和”,大力发展光伏/风电等清洁能源,2020年底装机容量1614万千瓦(清洁能源占80%),加快发展海绵城市、智慧城市。

中国中冶屋顶分布式光伏等新能源业绩被市场所忽视,镍钴锂铜资源开发具完整产业链价值待重估。公司在新能源方面拥有一大批具备自主知识产权的专利技术和专有技术,在大型焚烧发电咨询设计领域占全国60%市场份额。近年中标风电约28个/垃圾发电约16个左右。所属洛阳中硅高科技有限公司是生产多晶硅企业。此外,公司有国内有色实力最强设计院,镍钴锂铜资源开发具完整产业链。镍钴矿产资源:一是公司瑞木镍钴年产金属镍3.4万吨/钴2941吨,全球红土镍矿中单位现金运营成本全球成本最低,二期翻倍产量规划中。二是公司年产锌精矿3.5万吨、铅精矿7094吨、粗铜1.3万吨。中冶集团联合国轩高科/比亚迪等投资建设一期NCM622和二期NCM811,6月8系高镍三元前驱体产品正式量产。

建设端推荐华电重工、葛洲坝、粤水电。华电重工具备高端装配研发制造能力,作为海上风电第一梯队,大力开展风能、氢能等清洁能源业务。葛洲坝作为水电龙头,代表行业领先水平。粤水电作为省属清洁能源 发电装机规模最大、可开发资源最多的企业,风电/光伏业务盈利提升。运维端推荐永福股份、苏文电能。永福股份作为电力勘察设计龙头,具备资质、技术、品牌优势,与宁德时代合作开展“光伏+储能”技术研发,加快智慧能源业务发展。苏文电能具备一站式服务是核心竞争力,光伏发电等项目经验丰富,“两业融合”提升综合服务能力。应用端推荐森特股份。公司作为围护龙头与隆基强强联合,受益屋顶光伏政策加码BIPV产品研发及应用。

(一)中国电建:水电一体化建设能力业绩世界一流,十四五风光电新增30GW增加五倍

1、维持增持。维持预测公司2021-23年EPS至0.58/0.63/0.7元增速11/10/10%;维持目标价5.61元,对应2021-23年9.7/8.9/8倍PE。

2、中国电建是中国水电行业的领军企业和享誉国际的第一品牌,水利电力建设一体化能力和业绩位居全球第一。水利水电规划设计、施工管理和技术水平达到世界一流,承担国内大中型水电站 80%以上的规划设计任务、65%以上的建设任务,占有全球 50%以上的大中型水利水电建设市场。

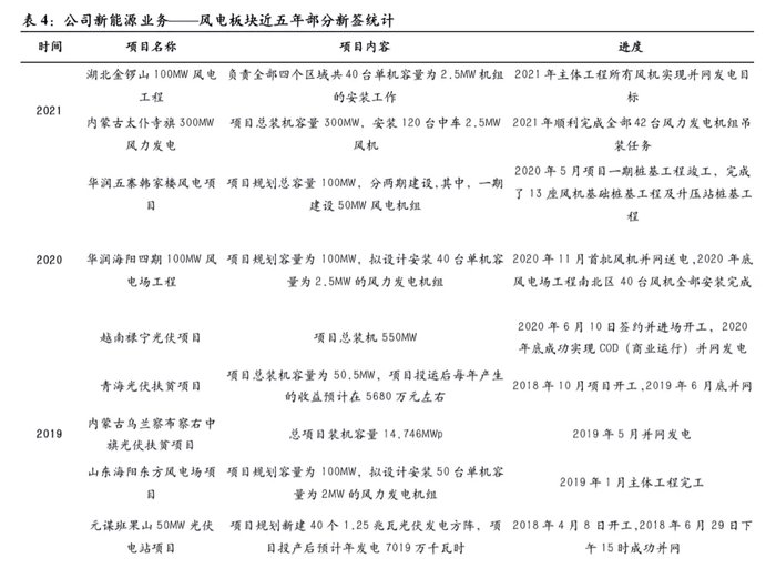
3、全球清洁低碳能源/水资源与环境建设领域的引领者,稳步推进以风电/光伏发电/水电等清洁能源为核心的电力投资与运营业务。2020 年,公司控股并网装机容量 1,614 万千瓦,清洁能源占比达到 80%。其中:光伏发电装机 129万千瓦(+8%);风电装机 528万千瓦(+6%);水电装机 640万千瓦(+9%)。2020年公司新签6,733亿元(+32%),其中水利电力业务新签2,117亿元(+18%),国际新能源业务新签 321 亿元。2021年1-6月新签3,823亿元(+14%),水利电力业务新签2,005亿元(+137%)。近两年,公司风电新签订单23个,累计金额492亿元;光伏新签订单11个,累计金额198亿元。

4、公司将积极参与全球风光电和“风光水火储”一体化发展的战略,放宽下属企业新能源项目投资主体范围,支持投资高端/示范性/技术含量高的各类绿色低碳综合能源服务示范项目。“十四五”风光电新增装机量30GW(相比2020年上涨约5倍),下属28家子企业新能源目标新增48.5GW。

(二)中国中冶:镍钴矿A股唯一量产/全球成本最低,镍钴矿/屋顶光伏/建筑三个业务竞争优势与市值预期差弹性模拟测算

1、镍钴矿竞争优势和市值预期差弹性模拟:1)财联社报道特斯拉与必和必拓旗下西部镍业22日宣布签署镍供应协议,电池制造对镍的需求在未来十年将增长五倍以上,上半年国内三元前驱体对镍需求量增加153%,镍均价同比涨40%。2)公司是全球最大冶金服务商/国内最强有色设计院。湿法镍矿A股唯一量产/产量全球前十,全球最高运行水平和达产率/全球成本最低。3)镍钴等矿产资源利润预期今年或约7-12亿左右×50PE(天齐赣锋锂业100多倍PE/华友钴业70倍PE)或约350-600亿左右市值预期。

2、建筑竞争优势和市值预期差弹性模拟:1)公司是全球最大承包商排名第八/钢铁冶金国内90%份额全球60%份额,5项综合甲级设计资质和39项特级施工总承包资质,26个国家级科技研发平台(2020年研发投入124亿)。2)建筑估计或70-80亿左右利润×8PE(去年和今上半年订单增30%以上/正现金3倍净利润)或约560-640亿左右市值预期。

3、屋顶光伏竞争优势和市值预期差弹性模拟:1)网络优势-公司是钢结构工程的奠基者,钢结构制造基地32家165万吨覆盖全国。2)屋顶资源链接丰富-公司2020年收入4000亿(森特32亿)其中钢构等约100亿左右/地产开发241亿/房屋建筑1650亿。3)资金优势-公司货币资金500亿(森特6亿)。4)项目经验丰富-去年11月已拿山西运城两个县屋顶分布光伏总承包订单,近年做了30多个光伏项目(森特BIPV尚未落地)。5)森特32亿收入资源量支撑260亿光伏市值预期,公司钢构等100亿左右/房屋建筑1650亿收入资源量或约400-600亿左右光伏市值预期。

4、目前817亿市值(8PE/0.8PB)乐观模拟市值预期差长重估空间巨大

(三)永福股份:宁德时代战略合作,“光伏&储能”加快推进

导读:

国君建筑韩其成/满静雅认为:公司为电力勘察设计龙头,具备资质/技术/品牌优势,与宁德时代合作开展“光伏+储能”技术研发,加快智慧能源业务发展,看好公司业绩发展。

投资要点:

1、首次覆盖增持评级。我们预测公司2021-2023年EPS为0.6/1.02/1.52元、增速115/70/49%。考虑到公司受益新能源及与宁德时代合作给予适当溢价,结合PE及PS估值法,给予目标价95.95元,对应 2021-23 年160/94/63倍 PE。首次覆盖给予增持评级。

2、宁德时代战略合作,“光伏+储能”业务加速落地。1)根据公告,2020年12月宁德时代通过协议转让受让公司近8%股份,双方积极探索在储能、新能源等领域的合作机会。2021年2月公司与宁德时代共同增资入股福建永福(现名时代永福)专注综合智慧能源/新能源/储能领域,开展“光伏+储能”核心技术研发,提供具有竞争力的综合智慧能源系统集成和整体解决方案。2)围绕“碳中和”及新能源为主体的新型电力系统,加大“新能源+储能”的智慧能源研发投入,提升核心竞争力。3)具备各种应用场景的分布式和集中式储能电站的系统集成、规划设计和实施建设能力。4)6月公告中标热电储能工程,建设规模为150MW/300MWh,“新能源+储能业务”加速落地。

3、电力勘察设计龙头,产业链齐备资质/技术/品牌优势凸显。1)国内唯一一家自主上市能承担大型发电/输变电业务的勘察设计企业,具备电力行业全产业链系列资质。2)在清洁能源/新能源/特高压/综合能源和储能等领域具有技术优势,海上风电工程技术领军企业。3)同国家电网/大型发电集团等30多家大型国有企业及其下属公司建立了二十多年长期稳定的合作关系,具备品牌优势。

4、催化剂:能源投资政策、清洁能源应用及推广等

5、风险提示:海外项目执行风险、政策推进力度不及预期等

考虑到公司大力开展“光伏+储能”业务,传统建筑公司可比性较弱,因此选取光伏产业链锦浪科技、福斯特、金辰股份作为可比公司。基于 PE 估值法,并考虑到公司受益光伏应用,与宁德时代合作加速业务推进,市占率有望高速提升,给予一定估值溢价,即给予145倍估值,对应股票价值为 87.0 元;基于 PS 估值法,给予11.1倍估值,对应股价为 97.6 元。综合考虑两种估值法,给予公司目标价 95.95 元,对应 2021-23 年160/94/63倍 PE。

(四)苏文电能:受益新能源发展,一站式服务为核心竞争力

导读:

国君建筑韩其成/满静雅认为:EPCO龙头,受益电力体制改革及新能源发展,光伏发电等项目经验丰富,“两业融合”提升综合服务能力,看好公司业绩维持高位。

投资要点:

1、首次覆盖增持评级。我们预测公司2021-2023年EPS为2.3/3.11/4.07元、增速36/35/31%。综合PE及PS估值法,给予目标价77.20元,对应2021-23年33/24/19 倍PE,首次覆盖给予增持评级。

2、受益电力体制改革及新能源发展,一站式服务是核心竞争力。1)太阳能/风能等新能源发展和应用离不开电力工程勘察设计行业的支持,受益电力体制改革,民营企业市场机遇扩大。2)一站式(EPCO)供用电品牌商,全产业链服务资质齐全,自有设备供应打造专业工程队伍,智能用电服务为项目运营提供“线上+线下”服务。3)自主知识产权打造能源互联网平台富兰克林云,支持用电健康诊断/状态检修/节能管理等服务,应用于分布式新能源发电/储能/充电桩等领域,全面提升能源管理信息化水平。

3、光伏发电等项目经验丰富“两业融合”提升综合服务能力。1)建设以电力咨询设计/电力工程建设为核心,电力设备供应为支撑,智能用电服务引领的用电服务业务体系2)立足江苏,全面拓展省外业务,承接多个配网工程自动化设计项目和储能电站/充电塔/光伏发电等电力工程咨询项目。3)试行先进制造业和现代服务业“两业融合”,运用“互联网+”及“物联网”技术,提升综合服务能力。

4、催化剂:能源投资政策、清洁能源应用及推广等

5、风险提示:政策推进力度不及预期、项目推进不及预期等

考虑到公司为EPCO龙头,受益光伏等电力新能源发展,传统建筑公司可比性较弱,故选取新能源业务的相关标的作为可比公司:与森特股份战略合作的隆基股份、新能源公司阳光电源、光伏支架龙头中信博。基于 PE 估值法,并考虑到公司盈利能力提速尚待政策进一步推广落地,给予适当折价,合理估值对应股票价值为 80.5 元;基于 PS 估值法,公司合理估值对应目标价为 75.9 元。综合考虑两种估值法,给予公司目标价 77.20元,对应 2021-23 年33/24/19倍 PE。

(五)森特股份:围护龙头与隆基强强联合,受益屋顶光伏政策加码BIPV

导读:

国君建筑韩其成/满静雅认为:金属围护龙头,定位中高端市场,技术及市场优势明显,受益碳中和及屋顶光伏整县推进政策,与隆基股份强强联合加速推进BIPV业务,看好业绩回弹。

投资要点:

1、首次覆盖增持评级。我们预测公司2021-2023年EPS为0.48/0.75/1.04、增速42/56/39%,考虑到整县试点等政策催化给予适当估值溢价,结合PE及PS估值法,给予目标价61.68元,对应2021-2023年129/82/59倍PE。首次覆盖给予增持评级。

2、受益碳中和,强强联合加码BIPV业务。1)3月公告光伏巨头隆基股份成为第二大股东,交易价格12.5元/股,占总股本27%;跟据新浪财经,6月25日在2021中国建筑科学大会暨绿色智慧建筑博览会期间,双方签署战略协议进军BIPV市场,实现“能源+金属围护龙头”强强联合,加快 BIPV 应用推广。2)根据公告7月13日公司与简一集团签署建筑光伏一体化战略协议。3)受益“碳中和”及屋顶光伏整县推进政策,公司在建筑节能降碳领域延伸产业链,依托技术和市场优势,全力推进 BIPV业务与主业的深度融合,积极推进光伏组件和光伏产品在屋顶屋面中的应用,开拓增量业务。

3、建筑金属围护行业龙头,技术优势突出。1)定位工建/公建中高端市场,承接国内外重点项目如雄安高铁站/大兴国际机场/天津国家会展中心等。2)核心技术突出,拥有先进的金属屋面制作工艺和现场生产技术,自主研发并获得专利的抗风揭防渗漏屋面系统。

4、催化剂:屋顶光伏整县政策、绿色建筑应用及推广等

5、风险提示:原材料上涨风险、政策推进力度不及预期等

考虑到公司与隆基股份合作推广BIPV业务,传统钢结构公司可比性较弱,故选取光伏支架龙头中信博、分布式光伏龙头锦浪科技、光伏龙头阳光电源作为可比公司。基于 PE 估值法,并考虑到公司受益屋顶光伏政策,BIPV业务加速,给予一定估值溢价,即105倍估值,对应股票价值为 50.4 元;基于 PS 估值法,给予8.4倍估值,对应股价为 58.5 元。综合考虑两种估值法,给予公司目标价 61.68 元,对应 2021-23 年129/82/59 倍PE。

(六)华电重工:海上风电/氢能加速推进,具备高端装配研发制造能力

导读:

国君建筑韩其成/满静雅认为:公司一体化业务体系完备,具备核心高端装配研发制造能力,海上风电研发实力强/项目经验丰富,氢能业务加速推进,看好公司业绩发展。

投资要点:

1、首次覆盖增持评级。我们预测公司2021-2023年EPS为0.1/0.12/0.15元、增速24/21/20%,综合PE及PS估值法,给予目标价4.54元,对应 2021-23 年45/38/30倍 PE。首次覆盖给予增持评级。

2、海上风电研发实力强/项目经验丰富,氢能业务加速推进。1)致力成为国内一流海上风电工程系统方案商,掌握海上风电工程在建设/设计/制造等环节关键技术,探索海上风电+制氢模式,以及海上风电/海上光伏/波浪能潮汐能等综合能源开发。2)定位集制售氢/装备制造/工程总包及项目投资/运营为一体的能源服务商,成立氢能事业部,重点围绕新型无机隔膜电解水制氢装置、PEMFC 及 SOFC 分布式能源供应/CO2 电化学转化技术开展科技攻关。公司2020年底与通用氢能签署合作协议,推进氢能与燃料电池的商业化进程。

3、一体化业务体系完备,具有核心高端装配研发制造能力。1)具备集系统设计/工程总承包以及核心高端装备研发/设计/制造于一体的业务体系。2)在物料输送系统工程/热能工程/高端钢结构工程/海洋与环境工程/煤炭清洁高效利用工程等方面提供工程系统整体解决方案。3)具备行业领先的技术研发实力及创新能力,自主研发的10 万吨/年高温煤焦油制清洁燃料油技术等处于行业领先水平。4)拥有核心高端装备的自主研发制造能力,掌握多项国内乃至国际领先的工艺流程和核心技术,实现“进口替代”。

4、催化剂:能源投资政策、清洁能源应用及推广等

5、风险提示:政策推进力度不及预期、项目推进不及预期等

考虑到公司作为电力工程公司, 因此选取电力工程建筑龙头中国电建、葛洲坝作为可比公司;同时考虑到公司大力发展海上风电业务,因此选取海上风电产业链金风科技作为可比公司。基于 PE 估值法,并考虑到公司营收规模较小而可比公司为500亿以上营收规模,公司业绩受益海上风电及新能源应用推广,盈利水平提速,给予适当溢价,给予30倍估值,对应股票价格为 3.0 元;基于 PS 估值法,给予0.5倍估值,对应股票价格为 4.6 元。综合考虑两种估值法,给予公司目标价 4.54元,对应 2021-23 年45/38/30倍 PE。

(七)粤水电:专业工程及清洁能源“双主业”,风电/光伏盈利提升

导读:

国君建筑韩其成/满静雅认为:省属清洁能源发电装机规模最大企业,风电营收创新高,光伏项目运营稳定盈利改善,加大清洁能源投资开发力度,看好公司业绩发展。

投资要点:

1、首次覆盖增持评级。我们预测公司2021-2023年EPS为0.25/0.29/0.32元、增速14/14/13%,综合PE及PS估值法,给予目标价4.15元,对应2021-23年17/14/13 倍PE,首次覆盖给予增持评级。

2、省属清洁能源发电装机规模最大企业,风电/光伏业务盈利提升。1)广东省属清洁能源发电装机规模最大/可开发资源最多的企业,累计已投产发电的清洁能源项目总装机1,442MW,其中水力发电213MW,风力发电673MW,光伏发电556MW。2)国内风电塔筒制造第一梯队,2021年完成塔筒制造约1000套,年产能约20万吨,实现收入14亿元创新高。3)随着西北地区弃风弃光率持续下降,清洁能源电力消纳及送出能力稳步提升,盈利能力改善,实现五家渠六师北塔山50MWp光伏发电项目/奇台县北塔山风力发电场50MW项目/阿克苏阿瓦提县20MWp光伏发电项目/喀什巴楚县20MWp光伏发电项目/喀什莎车县20MWp等光伏项目并网发电。

3、专业工程及清洁能源投资开发“双主业”,推动新能源提质增效。1)打造“一专多能”的综合建设实力和“投/融/建/管/营”全产业链,努力成为具有核心竞争力的工程建设综合服务运营商。2)主营水利水电及轨道交通等工建/水力、风力、太阳能光伏清洁能源发电/以及风电塔筒装备制造。3)增强清洁能源发电投资开发实力,推进“互联网+智慧集控”运行管理模式,提升利润水平。

4、催化剂:能源投资政策、清洁能源应用及推广等

5、风险提示:政策推进力度不及预期、项目推进不及预期等

考虑到公司作为电力工程公司, 因此选取电力工程公司中国电建、葛洲坝作为可比公司、太极实业作为可比公司。基于 PE 估值法,给予9.8倍估值,对应股票价值为 2.5 元;基于 PS 估值法,给予0.5倍估值,对应股价为 5.9 元。综合考虑两种估值法,给予公司目标价4.15元,对应2021-23年17/14/13倍PE。

4. 风险提示

宏观经济风险。基建属于逆周期行业,受宏观经济影响较大。目前全球经济形势复杂严峻,复苏不稳定不平衡,海内外疫情反复,外部环境的变化给基建公司的运行带来风险。

政策落地不及预期。新能源比如光伏、风电、氢能等行业由于其自身的特殊性,目前仍依靠国家补贴等政策扶持。碳中和下相关行业政策陆续出台,但落地性规划仍待进一步完善。

项目推进不及预期。光伏、氢能等行业仍属于新兴产业,尽管公司战略大力发展新兴产业但项目从研发到制造、建设、运营等多个环节仍需经过技术、市场、环境等综合因素的考验。

本文选编自微信公众号“乐建其成”,作者:韩其成团队,智通财经编辑:张金亮。

加载中...