新浪财经 港股

军工装备更新换代释放钛材活力 龙头地位稳固有望享受行业高景气周期红利

智通财经网

关注

本文转自微信公号“五矿证券研究”

报告摘要

报告要点:军工产业景气确立,下游订单需求强劲。《中国十四五规划和2035年远景目标》中明确提出“国防实力和经济实力需同步提升,确保 2027 年实现建军百年奋斗目标”。中国军工装备正处于加速现代化的关键阶段,大国博弈加剧以及逆全球化趋势更令关键装备、关键材料的自主可控迫在眉睫。我们认为,未来3-5年,中国军工产业将进入高景气发展周期。全球疫情爆发不会影响军工订单加速释放,实战化军演将大幅拉动下游装备需求。军品材料竞争壁垒高筑,行业龙头充分享受红利。具备比强度高、耐蚀性强等多种优质特性的钛材和碳纤维、高温合金等新型材料被广泛应用于新式军用战机和导弹火箭中。(钛材占比:F-22为 41%、F-35为27%、歼-20为20%、运-20为10%)钛材加工作为产业链的中上游环节,制备难度大且稳定均一性的高标准决定加工环节的高利润;且同时兼具资金设备、研发技术、生产资质三大竞争壁垒,行业护城河较宽。龙头企业地位稳固,有望充分享受行业高景气周期红利。

扶摇直上,军工装备更新换代释放钛材活力。随着国产武器装备升级换代,国家深海发展计划、中国大飞机发展国产化稳步推进,军工钛材未来一段时间将迎来持续的发展机遇期。2021年—2025年间军品钛材将成为中国钛材消费市场的“核心发动机”,需求增速呈加速增长。

主要逻辑包括两点:(1)国家经济实力雄厚(2)技术积淀迎来重大突破。中国军事战机正在加速更新换代,未来五年歼-20、运-20、直-20等高端战机将进入高速放量期,我们预计将带来2.9万航空钛材消费需求。我们预计2025年中国钛材总需求量将达到11万吨,其中航空航天用钛将以CAGR27%加速增长至5.4万吨,成为第一大钛材消费领域。

价格端,与民品钛材不同,军品下游强劲需求以及高生产成本决定其价格相对稳定,军品钛材整体呈现量升价平的态势。行业核心逻辑:我们认为,钛材作为关键性战略新材料,在军工装备加速列装的大背景下,未来3—5年势必成为国家发展的战略核心领域,市场规模将持续扩大。自2019年起中国钛产业链从海绵钛到钛材均进入由“量变”转向“质变”的阶段,尤其是下游钛材制造商包括宝钛股份、西部超导以及西部材料纷纷扩大高端产能,侧面反映出军品钛材订单充足。

目前这三家钛企均已进入国家军品供货体系,为歼-20、运-20等新式战机供货,其中宝钛股份现已具备3万吨/年钛铸锭、2万吨/年钛材以及1万吨/年海绵钛年产能,钛材年产量占全国总产量40%以上,且公司产品已成功进入国产大飞机C919、新型运输机运-20以及波音空客的供应链。2020年前三季度公司共实现营业收入32亿元,归母净利润2.4亿元,同比大幅增长42%。2021年2月公司发布非公开发行股票预案拟募资20.05亿元用于高端钛材扩能。我们预计,未来3年宝钛股份业绩将进入高速释放期,决定未来业绩增速的核心要素在于高端产能的顺利落地以及合理的钛材生产结构,建议重点关注。

新冠疫情导致民品钛材需求下滑严重;海绵钛产能短期无法出清,价格持续低迷。

报告正文

“万能金属”——钛

1.1物化性质优良,高端领域应用广泛

钛(Ti),元素周期表第四周期IVB族元素,是一种银白色过渡金属。优良物化性质使其被广泛应用于航空航天(机身和发动机)、石油化工(冷凝器、换热管)、国防军工(导弹火箭)以及医疗生物(人造骨头)等高端领域。钛物化性质中最为突出的特点包括:

熔点高、比强度大。钛密度为4.51g/cm3,仅为铁的57%。熔点1668℃,比铁高138℃。钛的比强度(强度/表观密度)是常用工业合金中最大的,常用TC4型号钛合金(Ti-6Al-4V)的比强度是不锈钢的3.5倍,所以钛是一种高强度且低质量金属。

耐蚀性强、良好的生物相容性。钛的外层价电子4s和3d电离势较小,较易失去,易与氧气反应生成一层致密且惰性大的氧化膜,从而保证钛合金本体免受大部分有机酸的腐蚀。此外,钛安全无毒,具备良好的生物相容性,可以用来制作手术刀、人造骨头等医疗用具。

在逆全球化、大国博弈趋势日益加剧以及“十四五”战略规划明确指引的大背景下,中国国防军队现代化建设进入关键时期,军工装备将加速更新换代。我们认为,未来3-5年,中国军工产业将迎来持续的高景气周期。钛,作为主流的军工新材料,随着新式战机歼-20、运-20以及配套导弹的加速列装,有望进入高速发展机遇期,需求增速将加速增长。

1.2高壁垒决定高利润,重点关注高端钛材制造

钛产业链主要分为有色金属和化工涂料两条,有色金属链为:钛精矿→四氯化钛→海绵钛→钛锭/钛合金→钛材,化工涂料链为:钛精矿→四氯化钛→钛白粉。两个领域上游共用钛铁矿、金红石等资源,全球90%以上的钛精矿用于生产钛白粉,仅5%的钛精矿用来制造海绵钛。每吨海绵钛生产大约需要消耗5.3吨钛精矿(品位50%),每吨钛白粉需要2.3吨钛精矿。通过Wind数据测算,中国近年钛精矿的需求结构呈现:海绵钛:钛白粉=7:93。综合来看,钛精矿的价格主要由钛白粉的产量价格以及下游化工涂料等行业景气程度决定。

对于钛有色产业链来说,上游钛精矿资源储量相对丰富,核心壁垒更多集中在中游高端钛材的研发以及制造工艺。钛材制造流程是利用钛精矿还原的海绵钛,通过电炉熔铸得到钛锭,再经过多次的锻造、轧制、从而得到最终的板材、棒材等多种型材。主要壁垒体现在资金设备、研发技术、生产资质三大方面:

资金设备壁垒:用于熔铸钛锭的真空自耗电弧炉、电子束冷床炉以及万吨快锻机等一系列生产设备价格昂贵,且军品业务的特性决定业务收入回款周期较长。尤其是某些特定型号的军工钛材产品,从最初设计研制到最终批量生产通常需要5-10年时间,对公司流动资金要求较高。

研发技术壁垒:航空航天、军工装备等高端领域对钛材性能要求严格。加工企业通常采用“以销定产”的生产模式,在订单量大、加工时间短客观条件下,企业需要强大的研发能力来保障按照客户要求、按时保质地完成订单。同时军品钛材从第一步的合金铸锭,到后续反复的塑性加工、精密铸造,如何保证多批次产品质量的均一稳定在中国乃至全球都是一项技术挑战,这是中国目前中低端产能过剩,高端产能缺失的根本原因。

生产资质壁垒:高端钛材通常应用至军事战机、民航飞机等关键领域,企业如需对下游相关配套企业供货必须事先取得完整的军工三证或者国际航空 公司质量体系认证,而这些资质认证难度大且时间长,行业新进入者短期难以撼动现有市场竞争格局。多重壁垒造就高端钛材制造环节的高利润。军品钛材的塑性加工通常多达10-20次,加工难度大,其售价一般高达30万元/吨-40万元/吨,毛利率达35%-40%,显著高于民品钛材,行业利润十分可观,值得重点关注。

1.3钛产业回顾:新一轮洗牌来临,高端化趋势显著

作为钛材的重要原料,海绵钛价格和产量一定程度上能反映出行业景气程度。从全球视角来看,90%的钛材应用至航空航天和工业领域。钛产业发展与宏观经济,尤其是航空产业密切相关。回顾历史,国际海绵钛的产能大约每经过5-10年就会经历一轮新周期,每轮周期的开始总是伴随着全球经济复苏以及航空航天业发展。2020年在新冠疫情冲击以及逆全球化趋势的影响下,全球航空业遭受沉重打击。世界知名航空公司波音更是因为安全性问题,订单数量急剧下滑,部分小型航空公司也在疫情期间入不敷出相继破产。以史为鉴,全球钛产业极有可能处于短暂萧条期。

与全球钛产业不同,国产大飞机C919仍处于高强度试飞阶段,中国尚不具备量产民航飞机的能力,21世纪初期中国的钛材需求结构主要集中在石油化工领域。自2018年以来,随着国防军队现代化建设加速,钛材在新式军工装备用量占比不断提升,尤其以新式战机歼-20、运-20的核心结构件最为突出。近几年来中国钛产业与传统化工行业发展有所脱钩,并逐步接轨于军工行业,重点聚焦于军用战机以及导弹火箭领域。21世纪以来,中国钛产业的发展可以分为五个阶段:

量价双低期(2000年-2003年):21世纪初期,中国经济快速发展,优异的性能令钛受到航空航天、石油化工领域的青睐,但由于技术和生产设备的限制,中国海绵钛产能相对较低。2003年中国的海绵钛产能仅为4000吨,价格区间维持在每吨5万元/吨-6万元/吨。

急剧扩张期(2004年-2006年):全球经济强劲复苏,中国经济消费结构升级换代,大量基础设施建设带动石化工业的快速发展,导致中国海绵钛供需缺口逐渐加大。海绵钛价格应声上涨,最高上涨至30万元/吨。这也导致大批海绵钛生产厂商扩产扩能,2006年底海绵钛总产能已达3万吨。

严冬期(2007年-2015年):前期过热投资导致需求增速远不及产能,市场供过于求,海绵钛价格大幅跳水,2009年8月探底4.5万元/吨。此后在四万亿政策刺激下,价格虽短暂回暖至12万元/吨,但因有效需求不足,最终再次回落至低位。此间八年是中国钛产业的“严冬期”——高产能、低需求、微利润。

产能出清期(2016年-2019年):2016年起,在供给侧改革指引下,落后产能逐步关停淘汰,产业集中度持续提高。2019年起,中国军工装备现代化建设正式进入加速期,航空航天、军工装备等高端领域用钛大幅提升,产业结构从过去中低端逐步向高端转移。同时受到环保风暴的影响,原料成本的上升助力海绵钛价格反弹,2019年底价格回升至8.1万元/吨。

新一轮洗牌期(2020年-):2019年价格的高涨幅吸引大批钛企扩产扩能,2019年底海绵钛总产能已达15.2万吨,同比大幅增长42%,但全年产量仅为8.6万吨,产能利用率下降至五年新低56%。2020年受疫情冲击,化工民品钛材需求下滑严重,海绵钛价格跳水至5.2万元/吨,几乎贴近于成本线。但随着国内疫情的逐步控制,2021年一季度化工钛材需求出现补偿性增长,且军品钛材需求持续火热,海绵钛价格已回升至6.8万元/吨。我们认为,新冠疫情的来袭将在产业掀起来新一轮的洗牌。短期来看,海绵钛过剩产能处于缓慢消化阶段,其价格将受到一定压制,中短期继续下跌空间和可能性相对较小;中长期来看,化工钛材需求逐步恢复,军品钛材放量趋势明晰,需求结构进一步优化,军品小颗粒海绵钛供给偏紧有望助力价格触底反弹。预计未来2-3年,海绵钛的价格区间将有望维持在6万元/吨-7.5万元/吨。

钛矿:资源丰富,生产集中

2.1全球钛矿市场呈现寡头垄断

全球钛资源储量丰富,目前具有工业利用价值的钛矿资源主要以钛铁矿、金红石两种为主,钛铁矿储量占比高达95%。据USGS数据显示,2019年全球钛矿总储量约为8.2亿吨,其中钛铁矿7.7亿吨,金红石0.5亿吨。中国和澳大利亚,作为钛铁矿储量最大的两个国家,分别拥有2.3亿吨和2.5亿吨的储量。金红石方面澳大利亚独占半壁江山,拥有0.29亿吨储量。

钛矿生产较为集中,全球呈现寡头垄断。2019年全球钛矿产量760万吨,同比小幅增加1.9%,其中钛铁矿产量为700万吨,金红石产量60万吨。从全球钛矿产量分布来看,钛铁矿的生产主要集中在中国、南非、加拿大、澳大利亚四个国家,金红石的生产主要位于澳大利亚、塞拉利昂、南非、乌克兰等地区。全球钛矿原料供应商中,英国力拓(Rio Tinto)独占25%市场份额、澳大利亚澳禄卡(Iluka)占比16%,南非爱索矿业(Exxaro)和爱尔兰肯梅尔资源(Kenmare)各占11%和5%。四大集团在钛矿市场的占有率接近60%,形成寡头垄断。

力拓集团(RioTinto)在全球主要拥有三个钛矿基地,分别为:

加拿大魁北克有着70年历史的Rio Tinto Fer et Titane生产基地,拥有从钛铁矿中分离钛和铁的先进技术。位于魁北克东部的RTFT Havre-Saint-Pierre矿是世界上最大的钛铁矿床所在地。

南非的Richards Bay Minerals是世界领先的重矿砂开采和精炼公司,也是该国最大的矿砂生产商。公司在KwaZulu-Natal北部开采储量丰富的大型矿砂,主要包括钛铁矿、金红石和锆石。

QIT Madagascar Minerals位于马达加斯加东南部Anosy地区的Dauphin堡附近,主要生产用于制造钛白粉的钛铁矿。

南澳大利亚的Jacinth-Ambrosia生产基地有着世界上最大的锆石矿床。该矿由Jacinth和Ambrosia两个相邻矿床组成,通过干采和重选的方式挑选出重矿精矿后,再运输至西澳大利亚的Narngulu选矿厂,最终经过精加工得到锆石、金红石和钛铁矿等最终产品。

西澳的Cataby矿是大型的氯化钛铁矿床,伴有锆石和金红石。于2019年第二季度正式投产,该项目预计的矿山寿命为8.5年。其业务主要包含两类:磁性材料(钛铁矿精矿)和非磁性材料(锆石、金红石精矿)。磁性材料主要运输至Capel矿用于合成人造金红石,非磁性材料则被运输至Narngulu选矿厂进行加工。

塞拉利昂的Sierra Rutile有着世界上最大、质量最高的天然金红石矿床,主要包括Lanti和Gangama两个矿场、选矿厂以及专用的港口设施。其主要产品是天然金红石,以及少量的钛铁矿和锆石。澳禄卡计划在未来几年通过扩大Lanti和Gangama现有业务的规模将Sierra Rutile年产量从目前的15万吨提高至25万吨-27万吨。

2.2中国钛矿品位偏低,对外依存度居高不下

中国钛矿资源丰富,钛铁矿储量达2.3亿吨。钛矿生产基地主要集中在四川、河北、云南等地,其中攀西地区储量最大。中国现有规模较大的钛矿原料供应商包括攀钢钛业、承德天明、承德天福,与全球巨头相比,其规模、资源产量方面差距较为显著。2019年中国钛精矿总产量约为501.5万吨,同比增长9.63%。

从品味上看,中国钛矿贫矿多,富矿少,整体品位偏低。90%以上的钛矿为岩矿型钒钛磁铁矿,脉石含量高,结构致密,选矿分离较为困难。同时国内选矿技术尚不成熟,导致中国高端钛精矿产量不足,进口依存度居高不下。尤其是随着中国国防军队现代化建设的持续推进,高端钛材消费量迅速增长,钛精矿的表观消费量逐年增加。2019年中国钛精矿表观消费量约为736万吨,全年进口量约为261万吨,较2018年小幅下降16%。莫桑比克、澳大利亚、肯尼亚分列钛矿进口国的前三位。

2.3钛白粉需求回暖,钛矿价格上涨有望延续

由于90%的钛精矿被用于制造钛白粉,钛矿价格主要取决于钛白粉的需求市场。随着中国疫后经济迅速恢复叠加传统需求旺季拉动,下游建筑行业开工率回升,同时海外钛白粉需求大幅改善,钛白粉市场回暖显著。受下游需求拉动,2020年-2021年初中国钛精矿价格基本呈现“V”型走势,目前上涨至2170元/吨,创近三年新高。另外海外主流钛矿厂商产量下行所导致的供应收紧也是导致钛矿价格上涨的重要因素。除Iluka(澳禄卡)新矿山投产导致的产量增长,Rio Tinto(力拓)、Kenmare(肯梅尔)等矿商的钛矿产量均呈现不同程度的下滑。目前中国仍有1/3的钛矿仍依赖于进口,海外产量的下滑势必对钛矿价格上涨形成一定刺激。我们认为:未来2-3年全球疫情的稳定控制将助推钛白粉市场需求逐步回暖,再加上海外部分钛矿资源面临枯竭引发的供给不足,钛矿价格预计持续上涨。

海绵钛:量变到质变,高端需求决定价格走势

3.1工业生产方法单一,以克劳尔法为主

海绵钛,外表呈疏松多孔海绵状,性质活泼,极易氧化,是生产钛材的重要原料。海绵钛通常必须与其他金属元素混合熔铸成锭后,才能被用于制造钛板、钛棒等产品。根据其化学成分,海绵钛可以分为0A至5七个等级。其中,品质较低的1级以上海绵钛产能占比最大,主要应用于化工领域;高品质(0级及0A级)细小粒度(5mm—13mm)海绵钛主要应用于航空航天和军工领域,由于制备难度大,国内产能相对较小,主要集中在遵义钛业、朝阳金达、双瑞万基、宝钛华神等厂商。

由于钛具备极强的活性,极易与氧气、氮气发生反应,导致海绵钛的还原工艺复杂。目前主流的工艺可以分为两类:一类是热还原法,包括克劳尔(Kroll)法、亨特(Hunter)法、Armstrong法、金属氢化物还原(MHR)法等;另一类是熔盐电解法,包括TiCl4熔盐电解法、钛酸盐电解法、FFC剑桥法、USTB法、MER工艺等。全球应用最广泛的是克劳尔法中的镁还原-真空蒸馏法(MD法),其生产流程包括富态料制备、氯化、四氯化钛精制、还原蒸馏、氯化镁电解等环节。

3.2全球海绵钛产业集中度高,产能利用率低

全球海绵钛行业集中度较高,但产能利用率较低。目前只有美国、俄罗斯、中国、日本、乌克兰、哈萨克斯坦、沙特阿拉伯和印度八个国家具备海绵钛生产能力,而拥有从钛矿处理到钛材加工完整钛工业链的国家仅有中国、俄罗斯、美国、日本四个国家。据USGS数据显示,2019年全球海绵钛总产能约为30.5万吨,较2018年的29.3万吨,同比增长4.1%,产能利用率仅为69%。其中中国为11.7万吨,位居全球第一。其次为日本和俄罗斯,分别拥有6.9万吨和4.7万吨的产能。从品质上看,中国以工业级海绵钛居多,高端产能主要集中在日本、俄罗斯两国。我们认为,随着下游端国产武器装备升级换代、武器装备轻量化加速,中国军品小颗粒海绵钛将驶入发展快车道,整体品质有望不断提升。

俄罗斯VSMPO-AVISMA公司拥有全球最为完整的钛工业链,也是世界上海绵钛产能最大的公司,2019年公司海绵钛产能为44000吨/年,占俄罗斯钛工业96%的市场份额。VSMPO-AVISMA不仅在俄罗斯占据绝对龙头地位,在国际上同样是优质海绵钛的代名词。2019年被空客授予最佳供应商的称号,自1990年代以来VSMPO-AVISMA一直是空客公司重要的钛供应商。目前VSMPO-AVISMA为所有空客项目提供钛产品,包括A330neo和A350XWB。优质的海绵钛以及钛材产品使得全球多家航空公司向其抛出订单。俄罗斯另外一家海绵钛生产企业为SMW,所占市场份额为4%。

日本作为世界上海绵钛生产技术最为先进的国家,拥有两家主要生产商:大阪钛科技公司(OTT)与东邦钛公司(TOHO),其产品质量在全球颇具盛名。2014年后两家厂商的产能合计基本维持69000吨/年,约占全球产能的四分之一,且近年来产品出口量稳步增长,出口国主要包括中国、美国、前独联体国家等。

美国虽然是世界钛工业的发源之地,早在1947年就首次实现海绵钛的工业生产,但近年日本、俄罗斯海绵钛生产工艺飞速发展,钛材制造商纷纷选择进口低价优质的海绵钛,严重冲击本土海绵钛生产商的积极性。著名钛材制造商ATI和RTI都关闭其海绵钛生产基地,转而从日本、哈萨克斯坦进口。Timet作为美国仅存的一家海绵钛生产企业,主要生产航空航天级海绵钛,产能为13100吨/年。

哈萨克斯坦的UKTMP公司目前海绵钛总产能为31000吨/年。公司产品主要出口至美国、中国等国家。欧洲地区的另外一家海绵钛企业为乌克兰的ZTMC公司,因设备老化于 1994年关闭,1998年再度重启,目前海绵钛设计产能为12000吨/年。

3.3中国是海绵钛生产大国,高端产能仍旧不足

中国作为全球最大的海绵钛生产国,近年在供给侧改革 “三去一降一补”的政策指引以及“环保风暴”的高压下,大部分落后产能被逐步淘汰和关停,产业集中度持续提高,产能利用率一度回升至近80%,需求结构也从过去的中低端向军工装备等高端领域转移。2019年受民营石油炼化项目逐步建设以及国防军工装备加速列装双重因素带动,军品民品海绵钛需求量增长显著,吸引国内大批厂商如新疆湘晟、云南新立复产扩能,总产能大幅增长42%至15.7万吨。但由于下游需求增速不及产能,全年产量仅为8.5万吨,产能利用率下降至近五年新低54%。

虽然海绵钛产量稳居全球第一,但自2016年起中国一直是海绵钛的净进口国。2019年下游军品钛材需求旺盛,中国海绵钛进口量同比大幅增长45%达7139吨。即使中国60%的海绵钛生产企业都已具备高端海绵钛生产能力,但军工小颗粒海绵钛(5mm-13mm)的产能依旧不足。因为军工小颗粒海绵钛的生产通常要求多次还原蒸馏,成品率较低(约30%)且生产成本高,同时还需保证多批次产品质量的稳定均一。目前能够稳定供货的企业仅有遵义钛业、宝钛华神、朝阳金达等少数几家,需求缺口主要通过从乌克兰和哈萨克斯坦进口弥补。

3.4量变到质变,高端需求决定价格走势

前文提到,中国海绵钛市场在新冠疫情的冲击下进入新一轮的洗牌期,短期价格因生产厂商过快的扩产扩能受到压制。从中长期来看,我们认为,在下游军品钛材需求的强劲拉动下,价格将触底反弹,逐步修复至正常区间:6万元/吨—7.5万元/吨,主要逻辑包括两点:

供给端“量变”到“质变”的转变。中国海绵钛市场目前正处于“量变”到“质变”转变的关键阶段,生产厂商逐步着眼于海绵钛的质量,而非盲目扩大产能,产业结构持续优化。2020年投产的新项目包括新疆湘晟、朝阳金达新增产能均为高端优质海绵钛。相比2004年-2006年阶段,此次产能扩张的质量更为稳健。未来市场由高端需求主导。我们认为,未来海绵钛价格趋势走向的判断逻辑将与以往截然不同,未来3-5年高端需求将主导价格走势,产量决定价格走势的时期已经过去。随着中国武器装备升级换代、武器装备轻量化的加速,国家深海发展计划、中国大飞机发展国产化稳步推进,下游高端钛材需求将迅速增长,从而带动上游海绵钛需求结构不断改善,高端海绵钛将成为市场主流。我们预计,未来3-5年过剩海绵钛产能将逐步出清,供需结构的修复将有助于价格回暖至6万元/吨—7.5万元/吨。

钛材:量升价平,军工装备更新换代释放钛材活力

在制造板材、棒材、丝材等钛材成品前,必须先将多孔疏松的海绵钛熔铸成致密的钛锭。由于钛的高化学活性,在熔融状态下会与空气中的氢、氧、氮以及大部分耐火材料发生反应,所以熔铸必须在真空或惰性气氛下进行。目前全球主流熔铸工艺有两种:真空自耗电弧熔炼(VAR)和冷床炉熔炼(CHM)。VAR法优点在于工艺成熟且操作简单,缺点在于不能有效去除低、高杂质;过去中国航空用钛合金的熔炼基本采用VAR工艺,对于质量要求高的钛合金铸锭,一般经过三次VAR熔炼,但生产的钛合金铸锭中曾多次夹杂物和成分偏析等冶金缺陷,严重影响材料的使用可靠性。近年来中国钛企从美国、德国引进多台电子束冷炉床熔铸炉和等离子冷炉床熔铸炉,逐步采用VAR法和CHM法并行的方式进行熔铸。2019年中国钛锭总产量为8.9万吨,同比增长19%,总产能为17.8万吨。

4.1供给端:高端制造能力决定产业地位,全球呈现五强竞争

钛合金虽然性能优异,但加工却十分困难。当布氏硬度小于300时,粘刀严重;大于370时,太硬加工困难,且大多数钛合金热导率较低,在加工过程中产生的热量不会迅速传递给工件,而是集聚在切削区域,一方面会使刀具迅速磨损,另一方面会破坏零件的表面完整性,导致零件几何精度下降和出现加工硬化现象。尤其是特定型号的军工钛材,一般需要多次的塑性加工,如何保证质量的均一稳定实现工业化量产在全球都是一项技术挑战。目前全球仅有美国、俄罗斯、日本、中国、前独联体(乌克兰和哈萨克斯坦)五个国家地区掌握完整的钛材加工制造工艺,全球呈现五强争霸的局面。

高端制造能力决定产业地位。全球领先的高端钛材供应商主要集中在俄罗斯、美国和日本三个国家,其中美、俄在军品和航空钛材生产占据主导地位,日本在民品钛材方面优势明显。2018年全球钛材总产量为17.6万吨,同比增长13%。其中,中国钛材产量6.3万吨位居全球第一。美国、俄罗斯位居第二、三位,产量各为3.8万和3.5万吨。与海绵钛类似,虽然中国现在是世界钛材生产第一大国,但非钛材强国。相较于发达国家在钛材深加工以及应用上的优势,中国高端钛材制造能力发展尚不成熟,钛材大部分为初级产品(钛棒以及厚板),主要应用于石油化工等中低端领域。

俄罗斯:VSMPO—AVISMA(阿维斯玛镁钛联合企业)是全球少数几个拥有钛矿山—冶金—加工整个钛工业生产链公司之一,也是最顶尖的钛材生产企业。公司成立于1933年,经过多年的发展,已在全球建立起丰富的客户网络包括波音、空客、通用电气等。公司最为知名的产品是大型模锻件,广泛应用于波音、空客的重点机型。2019年公司共实现营业收入16.3亿美元,归母净利润3.2亿美元,同比增长33%。钛产品业务方面,2019年公司钛产品销量为3.5万吨,其中74%的产品用于出口,26%的产品发送至俄罗斯本土及其他独联体国家。单业务实现营收16.1亿美元,占总营收的99%。从盈利能力上来看,2019年公司钛产品销售单价约为46000美元/吨,销售成本为26000美元/吨,毛利率高达43%。

美国:美国钛工业最早起源于军事工业,1947年美国杜邦公司在世界上首次实现海绵钛工业化生产。80年代美国钛材加工生产能力大大超过海绵钛的供应能力。为弥补原材料的不足,美国开始从日本进口海绵钛来支持其庞大的军用航空及民用航空用钛量。受到生产成本等因素的影响,美国一直是海绵钛的进口大国,但是其钛材加工的能力却不容小觑。PCC(精密铸件)、ATI(阿勒格尼技术)、Arconic(奥科宁克)是美国高端钛材制造企业的三大巨头。

Precision Castparts Corp(精密铸件公司)是一家全球性的复杂金属部件多元化制造商。主要提供三大类产品:熔模铸造、锻造品以及机身产品,服务于航空航天、电力和一般工业市场。公司所制造的大型复杂结构的熔模铸件、机翼铸件、锻造部件在全球钛材市场具有强大的竞争力。近年来公司不断收购优质钛企业,如2012年底公司成功收购轧制及熔制品行业领航者——Timet(美国钛金属公司)从而完善公司锻造部门的漏洞。2016年1月公司被巴菲特的Berkshire Hathaway公司以每股235美元的高价收购。

ATI(阿勒格尼技术公司)是一家全球性的特种金属及零部件生产商。主要产品包括钛及钛合金、镍合金、高温合金及特种合金。公司最大的市场集中在航空航天和国防,其中以喷气式发动机为主要产品,同时也在油气、电力、医疗、汽车等其他工业市场中占有重要份额。公司目前分为两个部门:

高性能材料及零部件部门:部门专为航空航天和国防、油气、化学加工、医疗等主要市场提供、钛合金、镍合金、高温合金、棒材、无缝管等其他高性能材料,部门包括:ATI Specialty Materials, ATI Specialty Alloys & Components,以及 ATI Forged Products三个公司。扁平轧材部门:部门主要产品包括不锈钢、板材、带材等产品,终端市场以油气、电能、汽车及通信设备市场为主。部门目前有两个公司:ATI Flat Rolled Products及中美合资公司Shanghai STAL Precision Stainless Steel Company Limited (STAL)。

Arconic(奥科宁克公司)是2016年从Alcoa(美国铝业公司)分拆出来独立上市的主营复合材料产品的公司。公司主要分为三个部门来运作:轧制产品部门, 挤压型材部门, 建筑及施工部门。Global Rolled Products(全球轧制产品部门)——主要负责生产用于飞机机体到汽车车身的铝板、板材、结构件、铝锂桁条和机翼蒙皮等。该部门服务于航空航天、汽车、商业运输、包装、建筑和工业产品终端市场。Extrusions(挤压型材部门)——负责生产和销售紧固系统和无缝轧环;铸件,包括机翼和锻造喷气发动机部件;挤压成型、机械加工的飞机部件;各种锻造,挤压和机械加工的金属产品。该部门服务于商业和国防航天、商业运输和发电终端市场。Building and Construction(建筑及施工部门)——负责生产和销售入口、幕墙、窗户,复合板和卷材涂层铝板等。该部门服务于非住宅建筑以及商业运输终端市场。

日本:日本钛工业始于第二次世界大战后,相比俄罗斯、美国等国家以航空用钛为中心的发展历史,日本钛材需求主要集中于民用工业,主要原因是战后日本的飞机产业发展相对迟缓。经过大半个世纪的发展,如今日本已经成为一个钛工业发达,拥有完整钛产业链且产业结构合理,技术先进的国家。

日本的钛产业上下游分工明确,海绵钛生产环节主要由东邦钛公司和大阪钛技术公司负责。下游钛材加工环节中,日本没有独立的钛加工厂,所有加工均在钢厂中进行。因为钛的加工与不锈钢的加工十分相似,利用钢厂现成的技术及设备一方面可以降低生产成本,另一方面又能保证钛加工设备的先进性,使设备得到充分的利用,从而提高企业的经济效益。日本主要钛材生产商有:新日铁住金公司、神户制钢公司、大同特殊钢公司、JFE钢铁公司等。

Nippon Steel (新日铁住金公司)是日本一家大型钢铁公司,前身分别为新日本制铁和住友金属工业。公司主要业务部门共有7个:钢铁生产与加工、工程与建设、有色金属、陶瓷电子、化工、通讯、大规模集成电路,主要产品包括:钢管、薄板、线棒材、厚板、建材、汽车部件、钛、不锈钢等。公司目前共有5个生产基地和3个研发基地。近年来公司的钛业务部门加大向航空工业领域拓展的力度,2016年公司宣布与法国航空发动机制造商斯奈克玛达成协议,将向后者供应航空发动机用钛合金方坯。

Kobe Steel (神户制钢公司)对钛的研发始于1949年,公司以其精湛的锻造工艺、完善的制造体系、优良的供货记录,被国内外飞机、喷气发动机制造商授权为优质钛材供应商。2001年,神户钢铁成为日本第一家被劳斯莱斯公司授权为其喷气发动机供应钛材的制造商。专用钛生产设施包括:VAR炉、连续退火酸洗线、真空退火炉、管焊接线、环轧机等。公司的钛产品包括从工业纯钛到多样化的钛材例如线圈、片材、板材、焊接管和锻件等。目前共有三个主要的生产基地:Kakogawa工厂、Takasago工厂以及Kobe Special Tube公司。

中国:中国钛工业在第一个五年计划时期的1954年开始起步,先后建设以遵义钛厂为代表的10余家海绵钛生产单位、以宝鸡有色加工厂为代表的数家钛材加工单位,同时也形成以北京有色研究总院、西北有色金属研究院为代表的科研力量,也因此成为继美国、苏联和日本之后的第四个具有完整钛工业体系的国家。如今中国已成为名副其实的钛工业大国,但还不是钛工业强国。高端钛材的研发能力尚不成熟,高低端钛材的供需处于结构性失衡的状态。2021年起中国“十四五”规划和军队现代化建设正式进入加速期,航空航天、军工装备等高端领域用钛大幅提升,2019年中国钛材总产量为7.5万吨,同比增长18%。从产品组成上来看,板材为主要产品,产量达3.9万吨,同比增加9%,占据钛材产量的52%。从供给结构来看,中国钛材制造企业呈现一超多强的局面。“一超”为中国钛企龙头宝钛股份,“多强”包括西部超导、西部材料等公司。虽然中国高端钛材制造能力近年来高速发展,但仍无法完全满足下游军品钛材的旺盛需求,部分钛材仍需从乌克兰、哈萨克斯坦等国进口。2019年中国钛材总进口量达8116吨,小幅下滑7%。

4.2需求端:高端需求增量广阔,产业结构持续优化

军品钛材:军工装备更新换代释放钛材活力

全球钛材消费量与航空航天业的发展息息相关。近年来,全球钛材消费量显著增长。2018年全球钛材消费量约为19万吨,近五年CAGR达8.6%。从需求结构上看,全球45%的钛材需求集中在航空航天领域,43%的钛材用于工业领域。中国的国产大飞机C919正处于高强度试飞阶段,尚不具备量产的能力。自2000年以来,钛材需求主要集中在中低端的石油化工领域,2016年起中国“十三五”规划的制定以及国防军队现代化的“三步走”战略的更新,航空航天领域用钛量不断提升。2019年中国钛材总消费量达6.9万吨,其中航空航天用钛量约为1.2万吨,占总消费量的17%,近两年的CAGR达10%。我们认为,虽然近年来中国航空航天、船舶制造、海洋工程等高端用钛占比持续优化,但是与全球钛材需求结构相比,高端用钛占比依旧偏低,未来增量空间广阔。

2020年受新冠疫情、油价暴跌及金融市场剧烈波动影响,全球宏观基本面急转直下。与宏观经济密切相关的航空航天业遭遇严重的冲击,波音、空客商用飞机大量订单遭到取消,全球航空航天用钛量急剧下降。对于中国钛材市场来说,新冠疫情的来袭导致大部分化工企业处于半复工半停产的状态,广泛应用于两碱行业的钛管等民品钛材需求下滑严重。

军品钛材方面,2020年是中国国防军队现代化建设第二阶段的收官之年,国产军工装备正处于加速现代化的关键阶段,大国博弈的加剧以及逆全球化趋势更令关键装备、关键材料的自主可控迫在眉睫。我们认为,未来3-5年,中国军工产业将进入高景气周期,全球疫情的爆发不会影响中国军工订单加速释放,军工钛材未来一段时间将持续迎来发展机遇期。具体逻辑包括以下两点:

国家经济实力雄厚。自1999年“995”工程立项以来,经过20年的发展,中国已经发展蜕变为世界第二经济体,国家经济实力雄厚。2019年全年国内生产总值达到99万亿元。国防支出随之稳步增长至1.2万亿元,近二十年的CAGR达12.8%。我们预计,中美关系的日益紧张势必会加大周边局势的不确定性,未来五年中国国防预算支出或迎来补偿性增长。

技术积淀迎来重大突破。经历多年技术积淀,中国高端武器生产技术迎来重大突破。以航空发动机为例,中国第四代战斗机歼-20自2017年入役迟迟未量产的主要原因是战机严重依赖于俄罗斯进口的AL-31第三代大推力发动机,缺少与之匹配的国产航空发动机。大型运输机运-20最初的发动机也是从乌克兰进口的D30型涡扇发动机。如今中国已经成功研发出可以完美适配歼-20的WS-10B(太行)发动机以及运-20的WS-18发动机,消除军用战机量产的最大障碍。我们预计,歼-20和运-20战机数量未来五年有望迎来加速放量。除歼-20、运-20外,新型直升机直-20,055型万吨级驱逐舰、导弹等其他新式装备也会加速列装。

考虑到经济性原因,目前中国军品钛材主要应用在军事战机、导弹、无人机等武器装备上,海洋舰船上量较少。军用战机中钛合金主要应用于两个部位:(1)航空发动机:作为飞机的心脏,发动机不仅要承受极大的应力和高温,同时还要保证高推重比(推力/质量)。发动机压气机盘、叶片、高压压气机转子、压气机机匣等部件均采用钛合金材料。(2)飞机机体及紧固件:钛在中等温度下高强度、耐腐蚀、质量轻等特性完美满足机身用料的要求,起落架部件、大型锻造机翼结构件、机身蒙皮、隔热罩等均采用钛合金制造。同时飞机上采用许多碳纤维复合材料,钛合金与碳纤维增强的复合材料弹性模量匹配、热膨胀系数相近;并具有很好的化学相容性,不易发生电位腐蚀。

随着各式飞机的更新换代,钛合金在飞机机体的结构占比(钛合金重量/飞机结构重量)愈来愈高,钛合金用量一定程度上反映飞机的先进程度。根据Roskill数据,近五年民航飞机中无论是波音的737MAX(约12%)、空客的A350(约14%),还是国产新秀C919(约10%)钛合金结构占比均接近或超过10%,俄罗斯最新研制的中短程干线飞机MC-21,机体含钛量已达到25%,是目前世界上钛合金含量最高的民用机型;军用战机为追求更高的机动性、抗攻击性,钛合金结构占比显著高于民用飞机。美国第四代战机“猛禽”F-22的机舱整体隔框、机身侧壁板、操纵支架、平尾后梁和液压管路系统等结构部件均采用钛合金材料。整体钛合金结构比重高达 41%,高于机身其他材料占比:复合材料(24%)、铝合金(20%) 和钢(5%)。中国第四代战机歼-20的机体钛合金占比为20%,处于世界一流水平。

目前官方以及其他较为可靠数据来源(曹春晓《钛合金在航空工业中的应用》)所公布的数据多为机体结构占比。虽然飞机制造商通常不会公开机体结构重量,我们可以利用空机重量进行合理推算。空机重量一般由机体结构、动力装置、固定设备以及其他设备燃料四部分组成,其中机体结构重量占比为45%—50%(并非所有机体均适用)。使用空机重量乘以机体结构重量占比即可得出飞机的结构重量,从而推算出钛合金在机体结构上的用量。

根据估算,运输机和轰炸机机体结构的钛合金用量显著高于战斗机。战斗机中第三、四代先进战斗机机体钛合金用量较老式战机几乎翻倍。中国第三代战机歼-10、歼-11的单架机体钛合金用量约为0.2吨和0.5吨,第四代战机歼-20单架机体钛合金用量为1.8吨。大型运输机运-20单架机体钛合金用量为4.7吨。

航空发动机方面,海外知名发动机厂商如通用电气公司(GE)、普拉特•惠特尼公司(PW)、罗尔斯•罗伊斯公司(RR)的高端发动机,钛合金用量基本占到发动机总重的25%-40%。中国目前已成功研制的WS-10B军用发动机钛合金结构占比约为13%-15%,正在研发的新一代发动机WS-20钛合金结构占比约25%,趋近国际先进水平。

中美空军战力差距显著,军用战机更新换代迫在眉睫。从数量和技术两个层面来看,中国空军力量与美国、俄罗斯都相距甚远。据《World air force 2020》数据显示,2020年全球活跃军用飞机数为53890架,美国、俄罗斯、中国位列前三,分别拥有13266架、4163架、3120架。战机结构中,美国、俄罗斯空军战斗机第三、四代战机数量占比均超过90%,而中国占比不足50%,第四代战机歼-20仅有15架。且中国军用战机结构目前尚不均衡,特殊机型严重缺失,运输机仅有224架,不利于未来海陆空多兵种联合作战。我们认为,国产军用发动机的成功研制势必会加速中国新式战机的更新换代,未来5年歼-20、运-20、直-20等高端战机将持续高速放量。

军工钛材产品通常为精锻件,生产企业需要对钛锭进行反复多次的塑性加工,成材率很低仅为30%。另一方面钛合金强度大加工困难,原料损耗率高达近70%。双重因素导致单位重量的军品钛材相较民用钛材有着更高的钛坯材需求。我们预计未来五年中国军用战机更新换代将释放29000吨的航空钛材需求。

前文提到,考虑到经济性因素,钛材在中国海洋舰船的应用部位少且用量小。中国船舶钛合金用量占比不足1%,而俄罗斯船舶钛合金占比接近18%。中国海洋舰船用钛主要用于国产载人深潜器的外壁以及其中的耐压壳体。值得关注的是,现代钛材制造技术不断进步,钛材价格逐步下降,且相比传统材料,钛合金的服役期限更长,中途不用频繁更换。性价比的提升将有助于钛合金未来在舰船上的广泛应用。

除被用作机体和发动机的结构件,钛材同样应用于氢泵涡轮、燃料箱、外壳、高压容器等关键部件在航天领域大放异彩。对于火箭、导弹、宇宙飞船来说,钛合金对钢材的替换可以使其重量减轻三分之一,从而改善其飞行性能。比如每减轻一公斤,远程导弹的射程可以增加近8公里,末级火箭可以减少近100公斤的燃料,大大节省燃料以及发射费用。我们认为,逆全球化趋势以及周边地区的不稳定性势必会加快中国国防军队演习的频次,导弹作为高端武器耗材,将成为未来3-5年军品钛材另一大主力增长点。

民品钛材:至暗时刻,静候国产大飞机量产

中国民品钛材需求可以分为四大领域:商用航空、海洋工程、生物医疗、传统工业。其中商用航空、海洋工程、生物医疗钛材需求更为高端,传统化工钛材需求主要集中在钛板、钛管等初级产品。新冠疫情的来袭导致国内外贸需求双降,民品钛材市场遭遇至暗时刻。我们认为,2021年起,随着新冠疫情成功防控,因疫情停工的PTA项目将再度恢复生产,将会带动下游化工钛材呈现补偿性增长,但是短期内民品钛材需求难以恢复至疫情前的水平。另外海外疫情尚未稳定,出口端持续受到压制。中长期民品钛材主要增量在于国产大飞机C919的正式量产,有望拉动商业航空用钛快速放量。

商业航空用钛与军用战机类似,民用客机中钛材同样应用于机体以及航空发动机两大部位。虽然钛合金结构占比整体低于军用战机,但由于空机质量大,单架客机钛材用量显著高于军用战机。波音787梦幻客机钛合金结构占比达15%,机身钛合金用量约为8.5吨—10吨。中国首款具有自主知识产权的单通道涡扇喷气客机C919,机翼机体上共有二十多个钛合金零部件包括锻件、厚板、薄板、管材等,钛合金结构占比为9.3%,用量约为1.9吨。

我们认为,此次新冠疫情对全球航空业的冲击远超911事件以及08年金融危机。尽管历史上航空业在危机过后均呈现强劲复苏的态势,但此次不同于以往的危机,逆全球化趋势以及航空管制将导致航空公司流动性逐步枯竭,多家航空公司面临破产。疫情反复爆发的可能性将会使得全球航空业进入低客运量的“新常态”。“新常态”下全球航空业将被迫大幅缩减运营规模。航空客运量的下降将导致现有飞机更新换代推迟以及新飞机需求下滑。根据Roland Berger咨询公司预测,未来十年新飞机需求将下降27%至15840架,再加上14730架现有飞机,2030年全球客机总数将达到30570架,较疫情发生前的预测值下滑15%。除飞机数量下滑,新飞机的类型也会发生转变。较少的客流量会使航空公司更倾向于经济性的单通道喷气客机如空客的A320、波音737Max,而非高运营成本的宽体客机。

C919作为中国首款具有自主知识产权的单通道涡扇喷气客机,与波音737Max、空客A320Neo同类窄体客机相比,在发动机性能、客舱宽度、巡航速度、价格等方面优势明显:A320Neo所用的Leap1A和C919用的Leap1C都是78寸的引擎,涵道比是11:1,具有推力大、热效率高、噪声小,且更省油的特点。737MAX用的Leap1B只有69寸,涵道比为9:1。同时C919客舱宽度在三者中最宽,达3.9米,从而保证优异的座舱舒适性。除此之外,C919最大的优势在于其价格,媒体预计定价在5000万元—8000万美元,比其他两款价格低近30%,主要客户定位为国内航空公司以及海外廉价航空公司。我们认为,虽然短期内C919与波音737Max、空客A320Neo在全球形成“ABC”的竞争格局不切实际,但疫情的爆发以及波音的弃购潮无疑是给国产大飞机弯道超车,提供了一条良好的赛道。中国6架C919已全部投入试飞阶段,并计划于2021年取得适航证。按照目前28家国内外客户总计815架订单量(30%的成材率、70%的损耗率)进行测算,预计C919的成功量产将为商业航空用钛领域新增45000吨的钛材需求。

海洋工程用钛钛凭借其抗腐蚀性强、比强度大的特点,应用于海洋油气开发、海水淡化、沿海发电站、热能转换等工程领域。在油气开发领域,钛合金TC4(Ti-6Al-4V)在大多数无机盐中良好的耐蚀性以及低成本使其成为海洋工程管道防腐的优选材料,在国外被广泛作为生产石油平台支柱、绳索支架的高压泵、海水管道系统的原材料,同时TC4合金又具有高韧性、高屈服强度以及高疲劳极限的特点,是制造石油钻探管的最佳材料。中国最先进的第六代半潜式钻井平台“海洋石油982”已于2018年正式交付,2019年6月更名为“仙境烟台”正式前往挪威北海执行钻井勘探任务。

海水淡化领域中钛主要用于钛管蒸发器,中国的海水淡化技术发展已较为成熟。截至2018年底,中国已建成海水淡化工程142个,工程规模为120万吨/日。国家发改委和海洋局共同印发的《全国海水利用“十三五”规划》中指出,2020年末中国海水淡化总规模达到220万吨/日以上,平均每年新增海水淡化工程50万吨/日。根据日本为沙特建造10台日产淡水3万吨的蒸馏法装置共用钛材3200 吨的数据计算, 平均日产1 万吨的装置需用钛107 吨。我们预计,中国2019年-2020年海水淡化领域用钛有望新增10700吨用量。

生物医疗用钛良好的生物相容性和优良的力学性能决定钛是一种理想人工关节材料:(1)比强度高,能够满足骨、关节、手术器械的强度要求,同时保持相对轻巧(2)抗腐蚀性好,表面的氧化膜能够保证在人体生理环境下没有金属离子溶出(3)弹性模量(衡量物体抵抗弹性变形能力大小的尺度)低,与人体自然骨更接近,减少骨头对植入物的应力屏蔽效应(4)人体亲和性好,无毒性不致敏。生物钛材属于高度差异化产品,而且精度高,制备难度大,所以产品毛利率较高。我们认为,日益凸显的人口老龄化趋势催生生物钛材蓝海。2018年中国老龄人口占比达11.94%,近年老龄人口占比逐年攀升,老龄化趋势日益明显。人口的老龄化势必会导致疾病以及意外伤害的增加,钛合金作为人体组织及器官修复的重要材料,未来市场需求十分可观。

传统工业用钛

传统工业用钛主要包括化工、冶金、电力、制盐四大领域。2019年中国传统工业用钛量达4.1万吨,占总消费量的60%。其中化工用钛达3.5万吨,同比大幅增长35%,主要因为2019年民营大炼化热潮,恒力石化、桐昆股份、恒逸石化等一些民营化工企业的大炼化(PTA)项目逐步建设或投产,短期内对化工钛材需求拉伸显著。钛在化工设备中主要应用于金属阳极电解槽、离子膜电解槽,湿氧冷却器、反应器、蒸馏塔等设备。我们认为2021年起,随着新冠疫情成功防控,因疫情停工的PTA项目将再度恢复生产,从而带动下游化工钛材呈现补偿性增长。

4.3量升价平,重点关注军品钛材

我们认为,2021年—2025年间军品钛材将成为中国钛材消费市场的“核心发动机”,需求增速将呈加速增长。军品钛材增量主要来源于航空航天和船舶制造两大领域,我们预计2025年中国钛材总消费量将达到11万吨,其中航空航天用钛将达到5.4万吨,首次超越化工用钛成为中国钛材第一大消费领域,CAGR达27%呈现加速增长。船舶用钛在国防军工装备加速现代化的大背景下,将保持15%的高增速。民品钛材受新冠疫情的冲击,传统用钛2020年预计大幅下降40%,未来呈现逐步恢复的状态。

受到新冠疫情冲击,民品钛材价格回落后逐步回升。但是我们认为,军品钛材价格走势与民品并不一致,未来整体价格将保持稳定,主要逻辑包括以下两点:

军品钛材需求强劲。虽然军品钛材的产量数据没有直接披露,但是我们可以根据上市钛企所披露的业绩数据推测所知。以宝钛股份为例,2020年前三季度公司共实现营收32亿元,同比基本持平。归母净利润却大幅增长42%至2.4亿元,侧面反映出公司军品钛材销量良好,下游整机厂对钛材需求旺盛。而且中国目前具备军品钛材生产资质的大型钛企仅有宝钛股份、西部超导、西部材料三家企业,市场较为集中且行业壁垒高,生产企业具备较强的议价能力,价格下跌的可能性较小。

军品钛材的高价格主要由小颗粒海绵钛的原料成本以及多次变形加工的生产成本决定。由于中国军品小颗粒海绵钛产能不足,供应偏紧,叠加军品钛材性能要求严格,生产加工环节复杂,导致生产成本难以降低。另外军品钛材价格通常由长协决定,国内钛企每隔一段时间都会与下游军品厂商签订合约确定钛材价格。除非原材料价格出现大幅波动,军品钛材价格将维持相对稳定的水平。

综合来看,我们认为,未来一段时间中国军品钛材将呈现量升价平的态势,国内高端钛企宝钛股份、西部超导有望充分受益,建议关注。

钛企龙头,宝钛股份

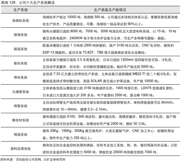
宝鸡钛业股份有限公司(宝钛股份)是中国产能最大、产业链最完整的以钛及钛合金为主的稀有金属材料专业化生产科研基地,钛材产量常年位居全国第一。公司主要从事钛及钛合金的生产、加工和销售,主导产品包括各种规格的钛及钛合金板、带、箔、管、棒、线、锻件、铸件等钛材和其他金属复合材产品,其中钛材年产量占全国总产量的40%以上,国产大飞机C919、军用大型运输机运-20等高端领域均应用了公司的钛材产品。截至2020年底,公司已具备3万吨/年的钛铸锭、2万吨/年的钛材以及1万吨/年的海绵钛年产能。

研发实力雄厚,竞争优势显著。公司拥有多项国际领先的具有自主知识产权的核心技术,作为中国钛加工企业中首家被国家发改委、科技部等部委联合认定的“国家级企业技术中心”,曾出色地完成8000多项国家科研课题,取得科研成果700余项,为国防现代化建设和尖端科技发展做出巨大贡献。尤其是在航空航天、海洋舰船、军工装备三大高端钛材领域,公司竞争优势显著:

航空航天:公司通过美国波音、法国宇航、空中客车、英国罗罗、欧洲宇航工业协会和美国RMI 等多家国际知名公司的质量体系和产品认证,囊括进入世界航空航天等高端应用领域所有的通行证,并成为国际第三方质量见证机构以及分析检测基地。在国内市场,公司是国产大飞机C919项目钛材唯一合格供应商,先后直接和间接为C919研制生产多种规格钛合金材料21项,保障了板材、棒材、管材、锻件等多种航空钛材的供应。航天方面,公司出色完成以长征五号、北斗三号为代表的一系列航天重大工程的生产任务,连续五届获得中国航天科技集团优秀供应商的表彰。

海洋舰船:2015年公司承接的4500米载人潜水器“深海勇士号”钛合金TC4ELI载人球壳项目顺利交付,产品已达到国际先进水平。2018年公司开展载人球壳热处理及型位公差控制、高精度钛/锆挤压型材制备技术及其他研发创新项目百余项。2019年公司所研制的万米级载人潜水器钛合金载人球舱成功出厂,彰显了公司雄厚的科研实力。

军工装备:公司具有保密资质、武器科研生产许可证、装备承制等完整的军工三证,承担着国内几乎所有重大军工及核电用钛的研制和生产任务,是中国钛工业国标、国军标和行业标准的制订者。公司先后取得科研生产许可证和全国工业产品生产许可证,通过国内外多项质量体系认证(ISO9001:2008质量体系、法国BVC认证公司AS/EN9100C标准宇航质量体系、欧盟承压设备PED认证等)。目前中国军用战机上的航空钛材几乎全部来自于宝钛股份、西部超导和西部材料三家企业。

公司业绩与传统行业有所脱钩,逐步接轨军工行业。作为中国高端钛材制造龙头企业,公司发展与中国钛产业的景气程度密切相关,钛材生产重要原料海绵钛的价格趋势一定程度上决定公司业绩走向。2019年国内出厂的一级海绵钛价格较2018年初上涨45%至8.1万元/吨,公司全年实现营业收入42亿元,同比增长23%。归母净利润为2.4亿元,同比大幅增加70%。我们认为,由于2016年之前中国钛材需求主要集中于中低端的石油化工领域,公司业绩与化工两碱固定资产投资完成额的同比增速正向相关。2016年后随着中国“十三五”规划的实施以及国防军备进入加速现代化阶段,航空航天、船舶制造等高端领域用钛量不断提升。公司业绩与传统化工行业有所脱钩,逐步接轨军工行业。

2019年主营业务钛产品业务共实现营收34.3亿元,占总营收的82%,同比增长52%。单业务毛利为7.3亿元,毛利率为21%。钛产品产量和销量分别达到19730吨和19320吨,同比分别增长36%,32%,其中钛材销量大幅增长58%至15825吨。从钛材销量结构上看,板材占钛材销量的50%以上,其次为锻件(棒、饼、环),占比约为20%。销售均价方面,精铸件的均价最高,通常在30万元/吨以上。锻件售价其次,基本维持在25万元/吨—30万元/吨。

2021年2月公司以42.20元/股的发行价格,向新华资产、阳光资产、中国华融资产、富国基金等13家机构发行A股,募集资金超20.05亿元,其中约15亿元用于投建高品质钛锭和管材生产线、宇航级板材等项目建设,5.05亿元用于补充流动资金和偿还银行借款。项目达产后,公司将新增钛及钛合金锭总产能1万吨/年、钛合金管材290吨/年、型材100吨/年、板材产能1500吨/年、带材5000吨/年、箔材产能500吨/年。我们认为,募投项目有望解决公司目前高端产能不足的发展瓶颈,强化自身的盈利能力,核心竞争力将进一步增强。同时,偿还银行借款、补充流动资金有助于公司继续降低负债规模,优化资本结构,抗风险能力稳步提升。受益于国防军队现代化建设所带来的军工装备更新换代,军品钛材订单势必加速释放。决定公司未来业绩增速的核心因素在于高端产能何时落地以及合理的钛材生产结构,预计未来5年公司将迎来业绩高速释放期。

海外优质钛企,对于中国钛产业的核心启示

纵观全球优质钛企,俄罗斯的VSMPO—AVISMA(阿维斯玛镁钛联合企业)是当之无愧的钛企巨头。作为全球最大的一体化钛材加工企业,VSMPO—AVISMA由世界上最大的AVISMA海绵钛工厂和最大的VSMPO钛加工材生产厂合并而成。前身是莫斯科45号工厂,当时作为苏联飞机制造用铝合金半成品的主要供应商。经过近九十年的发展,公司已成为全球钛材制造业的领导者,其钛产品几乎占据全球市场份额的三分之一。

公司的成功发展离不开优秀的战略规划,我们认为VSMPO-AVISMA的发展历程对于中国钛产业主要有三点核心启示:

生产体系纵向一体化。公司拥有钛矿山—海绵钛—深加工纵向一体化的生产体系。资源端,公司成功收购在坦波夫地区拥有钛铁矿以及金红石核心矿区的“钛”矿业公司,从而保障原材料的稳定供应。中游端,公司拥有世界上最大的海绵钛生产商AVISMA,年产能可达到44000吨/年。加工端,公司拥有各式先进的生产设备包括:立式液压机、真空自耗炉、四辊热轧机、铣床等。完整的钛加工链保证公司从上游的铸锭至下游的深加工产品质量的均一稳定,同时减少中间费用,确立成本优势。

产品种类多样化。公司钛产品种类丰富,从上游的海绵钛,到中游的钛锭,再到下游的钛材产品一应俱全:

钛合金铸锭:公司主要采用真空自耗电极熔炼法生产钛锭,自耗电极采用独有的锥形模按份挤压长电极工艺。公司的VAR炉能够满足客户对钛产品不断增长的需求,生产出质量9.5吨—18吨的钛锭。铸锭产品取得波音、空客、劳斯莱斯、霍尼韦尔等大型飞机和发动机制造商的质量体系认证。模锻件产品:模锻件产品包括构造模锻件(飞机机身、起落架、一般用途)、转盘模锻件(圆盘、轮叶、轴(滚子 滚筒))、半球形模锻件(球形气瓶)。配备75000吨、30000吨等不同锻造压力的锻压机,公司已经为Boeing 777和空客A380项目制造一系列独特的Ti-10V-2Fe-3Al转向架梁锻件。环材轧制产品:公司的轧制环材广泛应用于飞机发动机、造船、火箭和工业市场。环材产品规格最大可达外径2400mm、高度600mm,重量1500千克。断面型材产品:公司断面型材包括挤压型材、挤压棒材和中间坯、挤压管材、管坯。公司配备立式660吨及卧式1000吨和3150吨矫直力的两台矫直机,拥有矫直力达3000吨的用于加工短管和管坯锻件的液压矫直机。产品主要应用于飞机零部件、液压缸和飞机发动机。无缝钛管:公司无缝钛管主要通过冷热轧制和热挤压两种方法制备。制备设备包括:一台3150吨的卧式压机、一台660吨的立式压机等。轧制棒材:公司采用横纵轧结合的轧制技术,配备一台全自动电脑温控坯料热处理炉、一台二辊热矫直机、一台用于生产高品质棒材的磨床等。平辊轧制产品:公司配备先进的平辊轧机:2000mm双机架四辊热轧机、1700mm四辊温轧机、1200mm和400mm二十辊冷轧机等,采用独特的薄板超塑性成型的技术制得的薄板取得空客、波音等飞机制作商的认证。焊接管:公司的焊接管产品通过在带有自动TIG焊机的焊管生产线上用平辊轧制的带材纵向焊接得到。产品主要用于能源及化工领域。

产品结构高端化。公司取得国际多项质量体系认证包括:GOST俄罗斯强制认证证书、ASTM美国材料试验协会标准、MIL美国军用标准以及波音、空客、霍尼韦尔、普惠等多家航空公司质量体系认证。2018年公司制定《2018—2026年战略发展规划纲要》,计划在生产方面投资超7亿美元,继续提高高附加值产品的市场份额,同时优先发展新型管材和型材轧制生产,加快熔炼和铸造能力的现代化。高端化产品保证公司钛产品业务的高毛利率,同时拓宽销售渠道,助力公司与波音、空客多家航空公司签订战略合作协议。

我们认为,中国钛产业未来的发展方向必定迈向“高端化”和“全面化”,“全面的生产体系”和“领先的钛材加工工艺”决定钛产业中钛企的核心竞争力,缺一不可。目前国内钛企中,仅有宝钛股份一家拥有至上而下的十大生产系统,在产品结构高端化方面与VSMPO—AVISMA公司仍存在一定差距。近年来,宝钛股份开始着力产品的转型升级,开展多项重点项目研究,积极通过多项质量体系认证,核心竞争力进一步凸显,未来有望实现对VSMPO—AVISMA公司的赶超。

新冠疫情导致民品钛材需求下滑严重;海绵钛产能短期无法出清,价格持续低迷。

加载中...